“双碳”,即碳达峰与碳中和的简称。“碳达峰”,是指二氧化碳等温室气体的排放达到最高峰值不再增长。“碳中和”,指通过产业优化、能源转型、技术革新大量降低碳排放总量,通过碳捕集、碳封存等技术吸收二氧化碳,等量抵消中和必要的二氧化碳排放量,实现二氧化碳“零排放”。中国明确提出力争2030年前达到二氧化碳排放峰值,努力争取2060年前实现碳中和。中国这一“双碳”持续发展的内在要求,彰显了构建人类命运共同体的责任担当。随后,碳达峰碳中和被写入政府工作报告,全国碳市场启动,“双碳”工作成为“十四五”期间的重点任务之一。吴宏杰(2015)基于我国签署《京都议定书》以来的实践提出了碳资产的狭义概念并详细阐述了碳资产管理的理论及模式。袁谋真(2022)针对“双碳”战略目标下碳资产专业化管理进行了研究,认为碳金融是碳资产专业化管理的重要基础和组成部分,绿色金融已经成为低碳转型的重要支撑力量。在“双碳”战略目标的实施过程中,如何通过财政支撑服务为“双碳”目标的实现引入新机制、构建新模式、提供新引擎,已经成为当前和今后一个时期内的重要理论与实践课题。这也是本文开展研究的出发点。
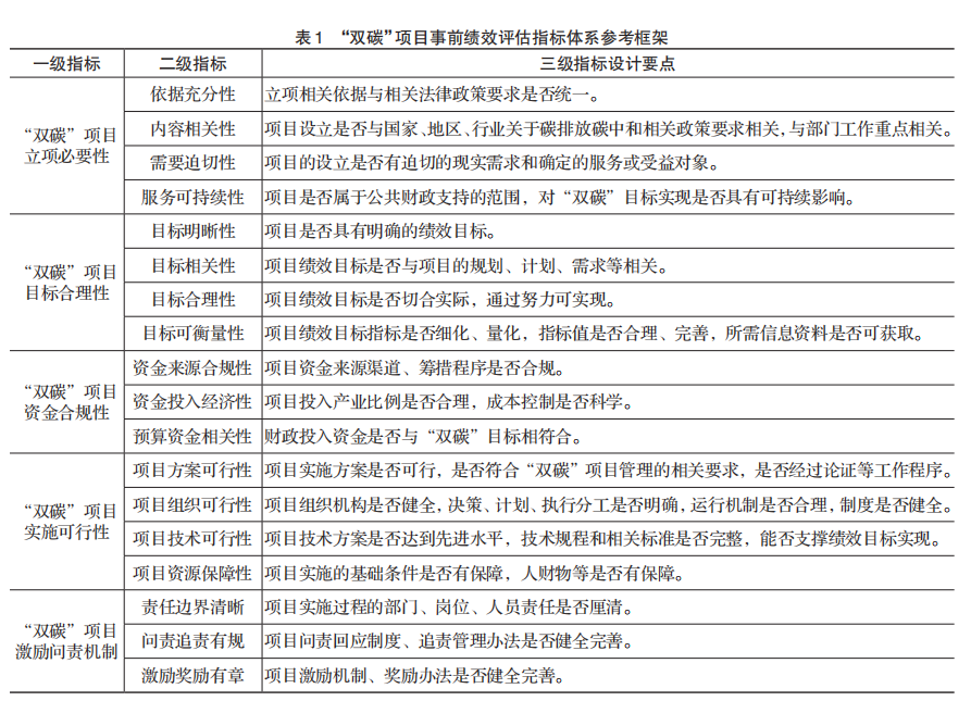
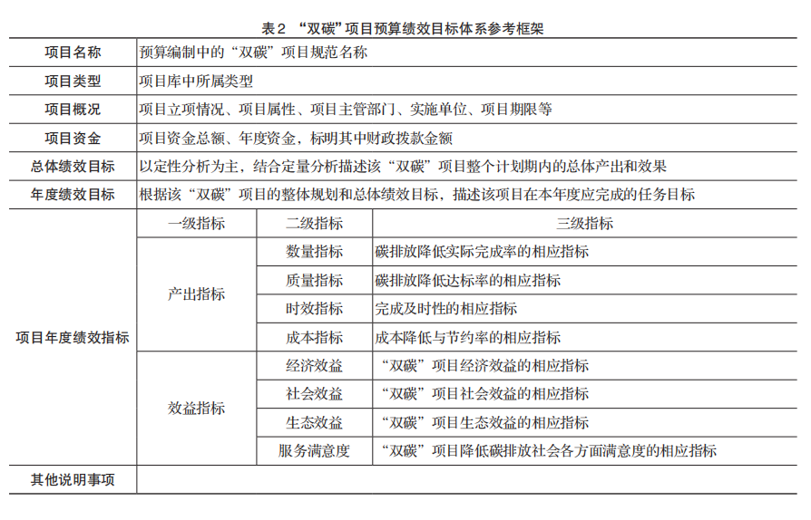
本文在以往学者对碳资产、碳金融、碳预算管理等研究的基础上,结合《中共中央 国务院关于全面实施预算绩效管理的意见》的要求,在充分分析了“双碳”项目预算管理特征的基础上,构建了“双碳”项目全过程预算绩效管理各个主要环节的管理体系雏形,即事前绩效评估管理体系、预算绩效目标与绩效运行监控体系、预算绩效评价与应用管理体系。每个管理或监控体系由其内容、方法、指标及标准设计等方面组成,各体系既可相对独立应用与运行,又可相互协同形成了“双碳”项目预算绩效一体化闭环管理系统。与此同时,对各个环节的共性指标与标准设计进行了重点分析、归纳总结,构建了较为系统的共性指标体系,为“双碳”项目进一步分类、分项目构建全过程预算绩效管理指标体系提供了参考。



本研究的主要意义在于它的应用价值。研究成果一方面可以为财政部门、预算部门等机构制定“双碳”项目全过程预算绩效管理政策制度、预算绩效指标及标准体系等提供参考;另一方面可以为开展预算绩效管理的相关部门、单位,第三方机构及有关监管机构的实务工作提供专业技术支撑。
本文相较于以往文献,其边际贡献主要表现在以下两个方面:
第一,尚未发现有关“双碳”项目全过程预算绩效管理的系统性研究文献,本文在“双碳”项目管理相关研究的基础上,结合财政预算项目绩效管理的政策与专业理论,创新性地构建了“双碳”项目全过程预算绩效管理体系,丰富了“双碳”项目预算绩效管理研究成果。
第二,未来研究可以在本文研究成果的基础上,进一步构建“双碳”项目分类分项目的预算绩效管理体系。在分类分项目的预算绩效管理体系构建过程中,细化每一类项目的具体绩效指标,并结合“双碳”项目技术标准体系建设及财政预算标准体系建设,深入研究具体项目的预算绩效标准,推动建立“双碳”项目分类分项目的预算绩效管理全过程各个环节的指标及标准。