主办单位:中国财政杂志社
地址:中国北京海淀区万寿路西街甲11号院3号楼 邮编:100036 互联网新闻信息服务许可证:10120240014 投诉举报电话:010-88227120
京ICP备19047955号
京公网安备 11010802030967号网络出版服务许可证:(署)网出证(京)字第317号
财务研究 | 黄世忠:股东至上主义与利益相关者至上主义——思想分野、发展趋势及其对财务管理的启示意义
引用本文请复制此条目:黄世忠. 股东至上主义与利益相关者至上主义 ——思想分野、发展趋势及其对财务管理的启示意义[J]. 财务研究,2026,(1):5-30.
摘要:本文从公司宗旨、价值创造、利益分配、社会责任及治理模式五个维度,系统解构股东至上主义与利益相关者至上主义的思想分野,剖析前者式微与后者兴起的驱动因素,并探究这一思想范式转变对财务管理的启示意义。研究发现,两种思想范式的根本分歧在于对企业本质与目标的认知差异,股东至上主义向利益相关者至上主义的转变,既反映了价值创造逻辑的嬗变,也回应了社会公众对企业活动衍生的经济、社会和环境外部性的关切。这一思想范式的转变,要求对建立在股东至上主义基础上的财务管理进行重大变革,在财务管理边界、营运资本管理、投资决策标准、绿色融资策略、风险管理整合、管理绩效评价六个方面进行理论重构与方法创新,以推动财务管理向更具包容性和可持续性的方向发展。
关键词:股东至上主义;利益相关者至上主义;公司宗旨;价值创造;利益分配;社会责任;治理模式;财务管理变革
黄世忠,厦门国家会计学院教授、博士生导师,第十四届全国人大代表、厦门政协副主席、民建福建省委副主任委员暨厦门市委主任委员。曾任厦门国家会计学院院长、全国会计硕士专业学位教育指导委员会委员、国际财务报告准则咨询委员会委员、财政部会计准则委员会委员、中国银行等多家上市公司独立董事和审计委员会主席等。现兼任中国会计学会副会长。享受国务院颁发的政府特殊津贴,全国首批会计名家,入选2017全国文化名家暨“四个一批”人才和第三批国家“万人计划”之哲学社会科学领军人才项目。主要从事报表分析与财务舞弊、企业合并与合并报表、国际会计与会计准则、ESG与可持续发展等方面的科研和教学工作。承担了国家自然科学基金、国家社会科学基金等10多项国家级和省部级科研课题,在《会计研究》《财务研究》等学术刊物上发表了200多篇学术论文,出版专著、教材和译著24部,获得国家和省部级优秀成果奖10多项。

(点击可看大图)
企业应当对谁负责、为谁创造价值这一看似简单的命题,却在学术界和企业界引起了旷日持久的争论。在美国,这方面的争论最早可追溯至19世纪上半叶。当时,公司设立须经州政府逐案特批,维护公众利益、为利益相关者创造价值成为公司立法的宗旨。到了19世纪下半叶,各州相继建立公司注册制度,以营利为目的的公司数量激增,对股东负责、为股东创造价值开始为社会所接受,法律对利益相关者福祉的关注逐渐让位于对股东利益的维护。1919年密歇根州最高法院在道奇诉福特公司一案(该公司拟将留存收益用于增加员工收入和提高消费者购车能力而不是分配给包括道奇在内的股东)中的判决,要求福特公司优先维护股东的利益,进一步强化了维护股东利益的导向(Sundaram和Inkpen,2004)。1932年哥伦比亚大学的阿道夫•伯利(Adolph Berle)和哈佛大学的梅里克•多德(Merrick Dodd)在《哈佛法学评论》中分别代表股东利益中心论和多元利益中心论展开大辩论,伯利认为授予公司治理层和管理层的所有权力在任何时候都只能为了股东的利益而行使,而多德则认为公司是独立于股东的法律主体,治理层和管理层的角色不应局限于成为股东利益代理人,而应作为利益相关者的受托人履行社会责任,公司的宗旨不仅仅是为股东赚钱,还应当为员工提供稳定的工作、为客户提供高品质的产品以及为更广泛意义上的社会作贡献。这场大辩论是在1929至1933年经济大危机的背景下展开的,多德的观点得到社会公众和监管部门的广泛认可。这场争论以伯利20世纪50年代转而支持多德的观点而告一段落,进而推动随后相当长时期内公司立法的关注点从维护股东利益转向维护员工、消费者、供应商和社区等利益相关者的利益。
1970年,米尔顿•弗里德曼(Milton Friedman)在《纽约时报杂志》发表了题为“企业的社会责任就是增加其利润”的文章,重启了关于公司宗旨的大辩论。以弗里德曼为代表的芝加哥自由市场学派构建了股东至上主义(Shareholder Primacy)的经典理论,其关于“企业唯一的社会责任就是利润最大化或股东价值最大化”的论断成为主流范式,深刻影响着学术界和实务界对公司宗旨的认知(Promarket,2020)。而爱德华•弗里曼(Edward Freeman)1984年在其《战略管理:利益相关者方法》一书中提出的利益相关者至上主义(Stakeholder Primacy),从根本上挑战了这一认知。弗里曼主张将员工、客户、供应商、社区、政府等多元利益主体纳入企业的责任范畴并为他们创造价值。由于其学术影响力不及弗里德曼,利益相关者至上主义的影响力逊色于股东至上主义。此外,20世纪70年代委托代理理论蓬勃发展,加之80年代兴起并持续了20多年的公司控制权争夺和敌意收购浪潮,使得股东至上主义更受企业界欢迎,但学术界对股东至上主义的批判从未间断。
20世纪70年代以来学术之争逐渐形成股东至上主义和利益相关者至上主义两大思想范式。这两种思想范式不仅在公司宗旨的认知上相异,而且在价值创造的维度、利益分配的逻辑、社会责任的边界及治理机制的设计等领域里存在严重分歧。股东至上主义根植于新古典经济学理论,将企业视作股东财产的延伸,坚持企业的唯一社会责任是实现利润最大化或股东利益最大化。利益相关者至上主义则依托于组织社会学与伦理哲学,强调企业是由多方利益主体共同构成的契约联结,兼具营利组织和社会组织的双重属性,主张企业应当将共享和可持续的价值(Shared and Sustainable Value)创造作为目标追求,以回应不同利益相关者的多元诉求和重大关切。
进入21世纪,从安然事件到雷曼兄弟倒闭等一系列丑闻和危机,使股东至上主义的内在缺陷不断暴露。此外,气候变化、社会不平等构成了全球性挑战,再加上世界上主要经济体从工业经济形态迈向以数字经济和知识经济为代表的新经济形态,智慧资本在价值创造中的作用已与财务资本并驾齐驱。这三股力量相互作用,共同推动企业将环境、社会与治理(ESG)因素纳入战略管理和经营决策,促使股东至上主义的式微与利益相关者至上主义的崛起。其间重要的里程碑事件当属2019年美国商业圆桌会议(Business Roundtable,BRT)和2020年世界经济论坛(World Economic Forum,WEF)相继修改了关于公司宗旨的表述,明确提出公司存在的目的是为利益相关者创造价值,而不仅仅是为股东创造价值。
以上分析表明,股东至上主义与利益相关者至上主义之争跨越了两个多世纪,不同历史时期的法律判例、学术争鸣或重大事件使得这两种思想范式的主导地位呈现周期性交替,如图1所示。

21世纪以来,在全球化和可持续发展日益受到重视的背景下,WEF创始人克劳斯•施瓦布(Klaus Schwab)提出的以人类和环境为中心的利益相关者资本主义(Stakeholder Capitalism)进一步推动股东至上主义向利益相关者至上主义转变,这种转变不仅重塑了企业的治理机制设计和价值创造逻辑,而且对基于股东至上主义的传统财务管理模式提出了根本性挑战。本文将系统剖析两种范式的思想分野和理论之争,追踪实践层面的观念转变和发展趋势,并深入探讨这一发展趋势对财务管理的启示意义和改革方向,以期为了解价值创造与财务管理的思想演变提供学理参考。
一、股东至上主义与利益相关者至上主义的思想分野
股东至上主义与利益相关者至上主义在公司宗旨、价值创造、利益分配、社会责任和治理机制五个维度存在迥然不同的思想认识和观念分歧,对包括财务管理在内的企业管理实践产生差异化的深远影响。
(一)公司宗旨的观念分歧:为股东抑或为利益相关者创造价值
股东至上主义与利益相关者至上主义对公司宗旨的观念分歧,源自二者对企业本质的不同认知。股东至上主义将企业视为股东财产的延伸,为股东创造价值成为公司最重要甚至唯一的宗旨。利益相关者至上主义则认为企业是社会契约网络,指出企业作为社会资源的整合者,有义务回应各方关切、为各方创造价值。
1.股东至上主义关于公司宗旨的主张及其理论依据
股东至上主义以私有产权和委托代理为基础,提出为股东创造价值是公司唯一宗旨的观点。弗里德曼主张企业的唯一责任就是为股东赚钱,指出在自由企业和私有财产制度下,高管是企业业主的雇员,对业主负直接责任,这种责任就是按照业主的意愿经营企业,通常是在遵守社会基本规则(包括法律法规和道德规范)的前提下尽可能多地赚钱(Friedman,1970)。这一逻辑的基础是将企业视为以股东私有财产为核心的经济主体,主张企业应当在商言商(the business of business is business),否认企业的社会属性。在弗里德曼看来,企业的所有财产均归股东所有,任何偏离利润最大化的决策(如提高员工福利、增加环保投入等)都是对股东产权的侵犯,实质上相当于未经授权的征税行为。他认为,诸如公平正义和环境保护等社会议题,如同课征税收一样,都是政府的职责权限,企业不应当越俎代庖。
1976年迈克尔•詹森(Michael Jensen)和威廉•麦克林(William Meckling)发表了题为“企业理论:管理行为、代理成本和所有权结构”一文,对弗里德曼的上述论断进行理论强化。这篇被广为引用的文章假设股东拥有公司并且是公司的剩余索取者。基于这一假设,詹森和麦克林认为,公司面临的一个关键问题是让那些偏离正轨的董事和高管专注于最大化公司股东的财富(Jensen和Meckling,1976)。换言之,他们认为在所有权和经营权相分离的情况下,作为收益和财产剩余索取者的股东委托人聘请经理人代理企业的经营管理,扮演代理人角色的经理人,其职责是实现股东价值最大化。可见,詹森和麦克林从委托代理关系的视角,赋予股东至上主义新的理论依据(黄世忠,2021a)。
以弗里德曼以及詹森和麦克林为代表的股东至上主义,其理论基础可追溯至亚当•斯密(Adam Smith)的“看不见之手”思想。这种思想认为通过价格信号与市场竞争,股东利益最大化将自动提升社会整体福利,因此企业的治理层和管理层只需要专注于最大化股东利益。从学理上说,股东至上主义关于公司宗旨的主张隐含了一个基本假设:股东作为风险的最终承担者,理应独享企业管理经营权和剩余收益索取权。20世纪80年代的“股东价值革命”进一步强化了这一逻辑,敌意接管、杠杆收购的兴起,使得企业治理层和管理层遭受空前压力,被迫将每股盈利和股价表现作为关键业绩指标(KPI),对这些KPI的追求,往往凌驾于对其他利益相关者的关注。
2.利益相关者至上主义关于公司宗旨的主张及其理论依据
利益相关者至上主义关于公司宗旨的主张,同样建立在委托代理理论的基础上,但将股东与经理人之间的委托代理关系扩大至利益相关者与经理人之间的委托代理关系。基于此,利益相关者至上主义从根本上否定了股东利益至高无上的主张。弗里曼在《战略管理:利益相关者方法》一书中提出:企业本质上是利益相关者(包括股东、员工、客户、供应商、社区、政府等)之间的一组契约网络,每个利益相关方都为企业价值创造作出贡献,也应享有相应的权利(Freeman,1984)。这一观点赋予企业社会属性,认为企业不仅是经济主体,而且是涉及多方利益的社会组织,主张公司宗旨不应局限于只为股东创造价值,而应当在协调多元利益、促进社会公平正义等方面担当作为,为利益相关者创造共享和可持续的价值。
弗里曼将利益相关者定义为任何能够对一个组织的目标及其实现过程施加影响或受其影响的群体或个人,包括所有者利益相关者、经济依赖利益相关者和社会利益相关者。这个定义显然是站在人类中心主义生态伦理观的角度,如果按照非人类中心主义生态伦理学的观点,利益相关者可分为非沉默利益相关者(Non-silent Stakeholders)和沉默利益相关者(Silent Stakeholders)两大类(如图2所示)。环境本身也是利益相关者,只不过它是一种特殊的沉默利益相关者。一方面,其福祉也受到人类和企业活动的直接影响,但无法表达其利益诉求,只能通过政府环保部门和民间环保团体代为表达,另一方面,其状态也会影响人类和企业的发展前景。“企业到底是在对谁负责,是顾客、股东,还是员工?我们会说不是以上任何一方。从根本上说,企业对其资源基础负有责任,没有健康的环境,就没有股东、雇员、顾客,也没有企业”(乔伊纳德,2017)。巴塔哥尼亚(Patagonia)公司创始人伊冯•乔伊纳德(Yvon Choinard)这一观点不无道理,从这个意义上说,环境才是企业最大的利益相关者,离开“地球母亲”这一环境载体,个人、企业、政府和社会将无以生存,遑论可持续发展。

早在1971年就提出利益相关者概念的施瓦布注意到,随着越来越多的企业参与到全球化进程中,突出股东利益至上的股东资本主义(Shareholder Capitalism)在全球范围内占据主导地位,员工、社区、供应商、政府以及环境等其他利益相关者受到损害的程度愈发严重。为了消除股东资本主义的消极影响,他和彼得•万哈姆在2019年出版了《利益相关者资本主义:致力于进步、人类与地球福祉的全球经济》一书。该书提出的利益相关者资本主义,极大丰富了利益相关者至上主义理论:一是提出了全球化时代以人(所有人类个体)和地球(我们共同的自然环境)为中心的利益相关者模式,如图3所示。他们认为,企业、公民社会、国际社会和国家政府都深刻影响且应当增进人和地球的福祉。二是倡导企业超越短期利润导向,致力于长期价值创造,努力成为解决社会问题的核心力量。换言之,“企业不仅仅是创造财富的经济单位,它作为更广泛的社会系统的一部分,所实现的应该是人类和社会的期望,企业绩效不能仅仅以股东回报来衡量,还应当考虑其ESG目标的实现情况,高管的薪酬应体现其对利益相关者的责任”(WEF,2020)。三是强调在数字经济与全球化时代,企业的生存依赖于与社会的共生关系,忽视员工权益将导致人才流失,罔顾环境责任将引发社区和消费者抵制,而漠视客户利益则将丧失市场基础。这种“社会嵌入性”理论,将企业纳入更广阔的社会生态系统中考察。

康奈尔大学法学教授琳恩•斯托特(Lynn Stout)虽然不是利益相关者至上主义的拥趸,但其在《股东价值迷思:股东至上如何伤害投资者、公司和公众》一书中从法律角度对股东至上主义提出了犀利批判,指出股东至上理论背后蕴含的三大假设(股东拥有公司、股东是剩余索取权人、股东作为“主人”聘请董事和高管作为“代理人”)的法律“硬伤”(Stout,2012),从学理上间接为利益相关者至上主义关于公司宗旨的主张提供了正当性。
首先,斯托特认为弗里德曼关于股东“拥有”公司的观点违背法律常识,因而是错误的。股东不拥有也不能拥有公司,公司作为独立的法律主体拥有自己,就像自然人拥有自身一样。股东实际拥有的是股份,这是公司这一法律主体与股东之间达成的一种契约关系,赋予股东有限的法律权利,股东无权直接拥有、使用或处置公司的财产。因此,股东与公司的债权人、供应商以及员工处于平等地位,这些利益相关者同样通过与公司缔结契约获得有限的法律权利。
其次,斯托特认为剩余索取权理论也是错误的,在法律层面同样站不住脚:股东仅在破产清算程序中才成为剩余索取权人,法律对处于正常运营状态的持续经营公司适用不同规则,此时公司这一法律主体自己才是剩余索取权人,公司有权保留利润,并由董事会自主决定其用途。董事会可选择将部分利润作为股利分配给股东,也可以选择用于提高员工薪资、投资营销或研发,乃至进行慈善捐赠。
最后,斯托特还指出股东至上主义的第三大法律谬误:董事和高管是股东“代理人”这一常见却颇具误导性的主张。从法律上讲,任何委托代理关系的根本特征在于委托方有权控制代理方行为。但股东实际并不具备控制董事或高管的法律权限。传统上,上市公司股东的治理权是有限且间接的,主要包括选举董事的投票权,以及针对董事违反信义义务(Fiduciary Duty)提起诉讼的权利。实际上,这两项权利并不能赋予股东实质性的掌控力,在股权较为分散的上市公司,股东要罢免现任董事会成员困难重重。股东只有在董事高管违反信义义务(包括忠实义务和勤勉义务)滥用权力窃取公司资产的诉讼中才可能获得赔偿。只要董事和高管未利用权力中饱私囊,被称为“商业判断规则”的关键法律原则便会免除其法律责任。商业判断规则意味着,上市公司的治理层和管理层并不承担使股东价值最大化的法律义务①。他们既可以选择追求利润最大化目标,也有权选择任何其他合法目标,包括保障员工和供应商权益、提升客户满意度、造福社区及更广泛社会、改善生态环境乃至维护企业自身存续。换言之,股东利益至上只是企业治理层和管理层的自我认知和自主选择,而非法律的强制要求。
斯托特的上述观点在法学界颇具代表性,与被经济学界奉为圭臬的委托代理理论大相径庭。本文认为,这两种观点分歧的根本原因在于法学界注重“程序正义”而经济学界重视“实质重于形式”。在股东是否拥有公司的问题上,控股股东若未经过董事会和股东大会批准,擅自挪用公司资产,在法律诉讼中往往会被判为侵占公司财产罪。在风险承担和剩余索取权的问题上,公司经营不善导致倒闭的众多案例表明,员工、客户(如向房地产开发商预付账款的购房者等)和供应商承担的风险很可能不亚于股东,股东并非唯一的风险承担者,将剩余索取权全部分配给股东的正当性存疑。在委托代理问题上,法律规定明确公司是委托人,董事和高管是公司的受托人,他们必须对公司负责,不仅要考虑股东的利益,也要考虑其他利益相关者的利益。因此,企业应当维护所有长期投资者的利益,这里的长期投资者既包括股东,也包括长期债权人、长期供应商以及将汗水权益(Sweat Equity)注入企业的员工(Promarket,2020)。
(二)价值创造的认知差异:单一价值创造抑或多元价值创造
股东至上主义与利益相关者至上主义在价值创造上的认知差异,本质上是单一(经济)的显性价值创造与多元(社会和环境)的隐性价值创造的分野。股东至上主义认为,企业应当利用有限的资源为股东创造显性的经济价值或财务价值,而利益相关者至上主义认为,企业不仅应当为股东创造显性的经济价值,还应当为其他利益相关者创造隐性的社会价值和环境价值,只有统筹兼顾经济价值、社会价值和环境价值的创造,企业的正当性才能被社会认可,其永续发展才有坚实的社会基础。
1.股东至上主义的单一价值创造观
股东至上主义将价值创造简单等同于为股东提供财务回报。以弗里德曼为代表的芝加哥自由市场学派认为,市场机制能够自动将资源配置到效率最高的领域,企业只需专注于降低成本、提高利润,其他价值(社会和环境价值)便会自动实现。这种观点将员工技能和客户满意度提升、供应商关系和社区关系维护以及生态环境保护等行为视为企业的非主流行为,认为这些行为只有最终转化为归股东所有的利润才有价值可言。
詹森支持弗里德曼学派的单一经济(财务)价值创造观,其在“价值最大化、利益相关者理论与公司目标函数”一文中指出,企业的管理层应聚焦于服务股东利益的单一目标,而不应追求多个目标。他认为,“任何一个组织都必须有一个单一的价值目标作为其理性行为的先导……在同一时期,寻求多个维度的最大化收益在逻辑上是不可能的……如果告诉一个经理最大化当前利润、市场份额、未来利润增长等,这将导致这个经理没有办法作出理性的决策。结果是,多个目标等于没有目标”(Jensen,2002)。詹森这个关于企业应追求单一价值创造目标的观点,经常为股东至上主义者津津乐道,为企业追求利润最大化或股东价值最大化目标提供理论支持,但这个貌似正确的观点却备受利益相关者至上主义者的质疑,他们认为这种观点严重低估了企业治理层和管理层在不同利益与责任之间进行权衡和取舍的能力。权衡和取舍各方不同利益(而不是仅仅维护股东利益),合理满足多元诉求,回应各方重大关切,恰恰是现代公司治理力图实现的目标。从本质上说,治理和管理就是对利益和责任的权衡和取舍。
在实践中,单一经济价值创造的逻辑可能导致不利于企业长远发展的机会主义行为:企业过度关注短期财务指标(如季度盈利),甚至不惜以牺牲长期价值为代价。例如,为了迎合华尔街财务分析师的盈利预期以维持股价增长,一些企业采取了削减研究开发投入、压缩员工培训预算、减少生态环境支出、缩短产品保证期限等急功近利举措,助长了短期行为。20世纪80年代的“股东价值运动”进一步强化了这一倾向,经济增加值(EVA)、权益回报率(ROE)、净现值(NPV)等分析工具被滥用,股东资本主义异化为“季度资本主义”(Quarterly Capitalism),诱使企业将财务回报这种价值衡量方式等同于价值本身。这些机会主义行为既不利于企业的可持续发展和长期价值创造,也有损于企业的其他利益相关者。
2.利益相关者至上主义的多元价值创造观
利益相关者至上主义构建了多元价值创造的叙事逻辑。以弗里曼为代表的利益相关者至上主义学派认为,价值创造是众多要素提供者相互协同、共同努力的动态过程,没有员工的奉献、客户的支持、供应商的配合、社区的认可、环境的承载、政府的服务,企业是难以创造价值的。因此,作为交换,企业应当为客户创造产品价值,为员工创造就业价值,为供应商创造合作价值,为社区创造共享价值,为环境创造生态价值,为政府创造财税价值。该理论强调,多元价值与股东价值并非相互排斥,而是相互协同、相互促进,提升员工满意度会提高生产效率,增强客户忠诚度会扩大市场份额,提高供应商配合度会增强供应链韧性,加大环境关注度会降低气候风险,增加政府贡献度会改善营商环境,所有这些均有助于提升股东的长远利益。
约翰•埃尔金顿(John Elkington)在其《使用刀叉的野蛮人:21世纪企业的三重底线》一书中甚至将单一价值创造与多元价值创造上升到企业文明层面。他认为,到了21世纪,如果企业只关注利润(Profit)底线(为股东创造利润以确保企业的活力性),对地球(Planet)底线和人类(People)底线不闻不问,不履行环境责任和社会责任,说明这种企业还停留在野蛮时代的经济动物阶段。反之,如果企业在关注利润底线、为股东创造利润以保持企业活力的同时,也关注地球底线(履行环境责任以确保生态环境的承载性)和人类底线(履行社会责任以促进社会的公平性),说明这种企业已经从野蛮时代的经济动物进化为文明时代的企业公民。同时关注三重底线(如图4所示),既是企业文明的进阶之道,也是推动经济、社会和环境可持续发展的必由之路(Elkington,1997)。三重底线理论蕴含着企业应当在价值创造中统筹兼顾经济价值、社会价值和环境价值的主张,体现了利益相关者至上主义的价值共创观。

WEF在2020年发表了《第四次工业革命时代的公司通用宗旨》达沃斯宣言,开宗明义地指出:公司的宗旨是让所有利益相关者参与共享和可持续的价值创造,在创造这种价值的过程中,公司不应再局限于为股东创造价值,而需以更加宽阔的视野统筹考虑各方利益,不仅要保障股东的合法权益,而且要充分关注客户的需求与权益、员工的福祉与发展、供应商的合作与公平、社区的诉求和关切、环境的清洁与友好、政府的关系和维护。为了帮助企业更好地衡量共享和可持续价值创造,世界可持续发展工商理事会(WBCSD)2020年发表了《计量利益相关者资本主义:迈向可持续价值创造的通用指标与一致性报告》白皮书,从四个维度构建了计量可持续价值创造的21个指标体系(如图5所示)。这些指标与传统财务指标互补,共同构成了综合反映可持续价值创造的“仪表盘”,助力企业突破传统财务指标只关注短期经营绩效的局限,更加全面和准确地评估自身在长期竞争力、可持续发展前景和多元价值创造等方面的成效。

威勒姆•施拉马德(Willem Schramade)和德克•舒伊恩马克(Dirk Schoenmaker)认同多元价值创造的主张,认为企业应当致力于创造综合价值(Integrated Value,即财务价值、生态价值和社会价值之和),并提出用于指导企业优化决策的综合价值创造矩阵(如图6所示),只有选择象限2的价值创造模式,才能实现企业效益与生态和社会效益的双赢,真正实现共享和可持续的价值创造。

(三)利益分配的逻辑对立:股东独享抑或多方共享
在现代经济理论和公司治理中,利益分配的逻辑始终是一个绕不开的核心议题。股东至上主义与利益相关者至上主义在利益分配上的逻辑对立,表面上是对利益独享与利益均沾的不同看法,实质上是对分配正义的不同认知。股东至上主义从风险承担定义分配正义,认为财务资本的稀缺性与风险性决定了其在企业利益分配中的优先性和正当性。这种观点强调,股东投入的财务资本是企业得以成立和运营的基础,也是企业风险的最终承担者,因此股东应当享有企业剩余收益的独享权。而利益相关者至上主义则以贡献程度定义分配正义,认为社会关系资本(包括员工关系资本、客户关系资本、供应商关系资本、社区关系资本、政商关系资本等)与财务资本具有同等重要性。在这种理念下,企业被视为一个多元主体共同参与的价值创造体系,每个利益相关者都通过不同的方式为企业的发展作出贡献,因而都有权参与到利益分配中。
1.股东至上主义的剩余索取权逻辑
股东至上主义的分配原则建立在风险承担理论上。以弗里德曼为代表的自由市场学派认为,股东是企业经营风险的最终承担者,盈利时他们获得收益,亏损时他们承担损失,因此独享剩余索取权天经地义,充分体现了风险与报酬相匹配的市场原则。在这种逻辑下,企业的利益分配呈现出明显的层级化特征。员工获得雇佣合同约定的固定薪酬(虽然工资水平有时可能会与绩效挂钩,但总体上固定成分居多),对企业剩余收益没有分享权。债权人则根据合同约定获得固定的利息收入,其收益不受企业经营绩效的影响。供应商同样按照合同价款获得报酬,其利润空间相对固定。只有股东才有权参与利润分配,且分配比例不受其他利益相关方制约,企业剩余收益的分配完全取决于股东之间的协商和决策。
20世纪80年代后,股东至上主义的利益分配逻辑与管理层股权激励机制相结合,通过股票期权等方式,将企业管理层的薪酬与企业股价相互关联,以激励企业管理层为股东创造更高的回报。在这种机制下,企业管理层的薪酬与股价强关联,管理层的决策和行为更加倾向于利润最大化或股东利益最大化。然而,这种利益共享机制也加剧了企业的机会主义行为。由于管理层的薪酬与股价直接挂钩,他们往往更关注短期的财务指标和股价表现,而不一定是企业的长期可持续发展。为了推高股价,企业管理层可能会采取一些带有明显短期行为特征的举措,如降低员工薪酬、压榨供应商、缩短产品保修期、减少研发支出和品牌推广以及环保投入,甚至偷税漏税等,这些行为虽然在短期内能够提升企业的利润和股价,但对社会和环境的负面影响却是显而易见的。数据显示,2023年美国首席执行官(CEO)平均已实现薪酬为2 220.7万美元,而普通工人的平均工资只有7.65万美元,CEO与普通工人的薪酬比从1971年的23.7倍扩大至2023年的290.3倍(如图7所示)。这种分配失衡的根源正是股东至上主义的“剩余索取权独占”逻辑,导致了企业内部利益分配的严重不均衡,不仅降低企业的凝聚力与和谐度,而且加剧贫富差距、不平等等一系列社会问题。

2.利益相关者至上主义的贡献者共享逻辑
弗里曼学派认为,所有为企业价值创造作出实质性贡献的利益相关者都应参与利益分配。这些利益相关者包括员工、客户、供应商、社区、政府等,他们通过不同的方式为企业的价值创造作出了贡献。员工提供劳动与技能,是企业生产运营的基础、价值创造的源泉;客户提供市场与反馈,是企业产品营销的根基、价值变现的渠道;供应商提供资源与协作,是企业采购活动的保障、价值创造的韧性;社区提供设施与支持,是企业经营管理的环境、价值创造的依托;政府提供公共服务与管理,是企业享受良好营商环境的保证。利益相关者的这些投入与股东的财务资本投入同样重要,因此都应当参与企业的利益分配。利益相关者至上主义赞同“资本合理回报”,但反对“资本独享回报”,主张建立多元化的分配机制。这种机制的核心是平衡各方利益,通过合理的分配方式,让每个利益相关者都能共享企业的发展成果。这种理念不仅符合公平正义的原则,也有助于企业的长期稳定发展和社会的和谐进步。
利益相关者至上主义按贡献共享利益的分配逻辑在实践中通过形式多样的分配机制得以体现。员工持股计划是其中的一种重要形式。通过员工持股计划,员工获得企业的股权,分享企业的价值增值。这种机制不仅可以提高员工的工作积极性和对企业的忠诚度,还能够增强员工对企业的认同感和归属感。利润分享是另一种重要的分配机制。通过利润分享制度,员工的收入与企业绩效直接挂钩,企业盈利时员工能够分享一部分利润,企业亏损时员工的收入也相应减少。这种机制不仅能够激励员工为企业创造更多的价值,还能够增强员工的风险意识和责任感。长期供应商协议也是企业尤其是链主企业日益重视的利益共享机制。通过签订长期供应商协议,企业与供应商建立稳定的合作关系,保障供应商的合理利润。这种机制不仅有助于降低企业的采购成本和供应链风险,还能够促进供应商的绿色低碳发展,增强供应链的韧性。社区投资基金是利益共享思想在社区层面的具体实践。通过社区投资基金,企业将部分收益反哺当地社区,用于支持社区的基础设施建设、教育、医疗等公益事业。这种机制不仅有助于提升企业的社会形象和声誉,还能增强社区对企业的认同感和支持度。而依法纳税、善尽纳税义务、杜绝偷税漏税,则是企业与政府通过税法框架达成的利益分配机制。
华为是利益相关者至上主义倡导的价值共创共享的实践典范。作为知识密集型的高科技企业,华为除了通过高研发强度进行科技创新外,还通过“按知分配”(按知识贡献分配)和“虚拟股份分红”创新利益分配机制(黄世忠,2020)。《华为基本法》第九条指出:我们强调人力资本不断增值先于财务资本增值的目标,核心是知识资本的增值。表1列示的财务数据表明,华为已经突破了股东至上主义“按资分配”的利益独享观念,跃升至利益相关者至上主义“按知分配”的利益共享境界。可以说,华为的发展不仅依托于科技创新,还得益于分配创新,即不断探索与知识经济时代相契合的利益分配机制,将“尊重知识、尊重人才、以人为本”的人才观落到实处。

(四)社会责任的认识差距:最小化责任观抑或战略性责任观
股东至上主义与利益相关者至上主义关于企业社会责任边界的认识差距,体现了企业与社会关系的演变:股东至上主义将社会关系视为外部约束,主张通过最小化合规成本履行社会责任;利益相关者至上主义则将社会关系视为共生伙伴,主张秉持战略性责任观实现利益相关者之间的协同发展。这种转变的背后推动力,是数智化技术革命强化社会监督的结果,在数智化时代,任何不负责任的企业行为都会被迅速捕捉和传播,引发企业信誉危机,而负责任的企业行为则能转化为品牌资产。
1.股东至上主义的最小化责任观
股东至上主义将企业的社会责任边界严格限定在“法律底线”范围之内。弗里德曼明确反对企业承担超出法律要求的社会责任,认为这是对自由市场制度的践踏,如果企业管理者用股东的钱做慈善或环保,本质上是在扮演“非选举政府官员”的角色,缺乏法理上的正当性,且效率低下(Friedman,1970)。在这种观点下,企业的社会责任仅限于不欺诈、不违法、不作恶,任何主动的社会投入(如公益捐赠、环境保护)都被视为对股东权益的侵犯。
弗里德曼学派认为,社会平等、医疗保健、教育均等和环境保护等社会问题理应由政府负责处理,而企业则应专注于最大化财务利润,只需遵守法律框架即可。这种观点假设政府可以通过政策和法规有效处理社会和环境外部性。然而,外部性与企业自身活动及其上下游价值链活动密不可分,由于存在信息不对称,仅靠外部监管难以完全克服。事实上,企业比外部利益相关者更清楚自身运营所产生的环境和社会影响,因此更有能力通过调整经营战略和商业模式来减少或防止负面外部性。
实践中,最小化社会责任的思维模式导致企业采取最低合规策略:仅遵守最基本的劳动保护标准、环保法规、产品安全要求,甚至通过“监管套利”(如将工厂转移到环保标准低的地区)降低成本。在最小化社会责任观下,企业为追求利润最大化,极限压缩履行社会责任和环境责任的成本,就可能产生意想不到的有损于其他利益相关者的外部性问题,对于企业的可持续发展和股东的长期利益也是极其有害的(例如英国石油公司2010年墨西哥湾漏油事故)。
2.利益相关者至上主义的战略性责任观
利益相关者至上主义将笃行社会责任视为企业获取长期竞争力的来源,主张从战略的高度看待和履行社会责任。弗里曼学派认为,企业的社会责任不是道德负担,而是与利益相关者建立信任的战略手段,通过解决社会问题,企业能获得更加忠诚的客户群体、更加优质的人力资源、更具韧性的供应链、更加和谐的社区和政商关系。该理论强调,社会责任与商业目标并非总是相互排斥,而是可以和谐共融,形成“义利并举”的双赢甚至多赢格局。
施瓦布认为,企业若不能回应社会期待,将丧失社会经营许可(social license to operate),其社会正当性将备受质疑。因此,他主张企业将社会责任融入经营战略、嵌入核心业务,而不是单纯作为公益附加或环保加分。在企业实践中,例如星巴克通过“咖啡与种植户公平规范(C.A.F.E. Practice)”,向全世界中小咖啡豆种植户无条件捐赠优质咖啡树种、免费提供农艺培训,既厚植了优质咖啡豆的供应基础,又增加了中小咖啡豆种植户的收入,推动了社会公平正义(黄世忠,2021c);又如微软计划在2030年实现负碳排放的气候目标,秉承绿色设计、绿色生产和绿色消费的理念,投巨资开发碳减排和碳移除技术,不仅为社会创造了环境价值,而且为自己带来了商机(黄世忠,2022a)。
近年来,共益公司作为一种新型企业组织形式快速增长(如图8所示),充分彰显了利益相关者至上主义的战略性责任观。共益公司的身份可通过官方注册或民间认证的方式获得,通过官方注册的共益公司,英文名称为Public Benefit Corporation(PBC);通过民间机构B Lab认证的共益公司,英文简称为B Corp。企业既可以是PBC或B Corp,也可以同时成为PBC和B Corp。PBC和B Corp都属于营利性企业,但法律义务与公司章程不仅要求其为股东创造价值,更要求其在决策中兼顾社会和环境效益。与传统的企业组织形式相比,共益公司有三个显著特征:(1)双重性使命,在致力于实现盈利目标的同时创造积极的社会和环境影响;(2)法律约束力,必须将员工、社区、环境等利益相关方与股东平等对待;(3)透明度要求,需要定期发布ESG报告,充分披露其社会和环境绩效。对于B Corp,须经第三方机构严格评估认证(周期为三年),社会和环境影响力达标的企业才能被认证为共益公司,认证后再评估若不达标的,将被撤销共益公司的认证资格。

在众多的共益公司中,乔伊纳德1973年创立的巴塔哥尼亚公司(具有PBC和B Corp双重身份)不仅以高品质的产品吸引户外运动爱好者,更以环保行动主义和商业道德实践闻名于世。与传统企业不同,巴塔哥尼亚公司的宗旨是“做最好的产品,通过企业活动激发并实施应对环境危机的解决方案”,将生态环境保护置于对利润的追求之上,产品设计和制造充分体现质量优先和简约主义风格,大量使用再生废旧材料,号召客户抵制过度消费,提供服装终身质保、免费修补和二手交易平台。1985年以来,巴塔哥尼亚公司每年将1%的收入或10%的利润(取其高者)捐给地球,谓之“1%地球税(1% for the Planet)”,作为对其自身活动和上下游价值链活动所产生的碳足迹和其他环境足迹的“补偿”,至2024年已缴纳超过1.4亿美元的“地球税”。2022年乔伊纳德将价值30多亿美元的100%有投票权的股份全部捐赠给“巴塔哥尼亚使命信托”,将100%无投票权的股份全部捐赠给“集体坚守”这家致力于应对环境危机、保护自然的非营利组织,使地球成为该公司的唯一股东,确保再投资于公司业务后的所有利润可用于应对气候变化和保护生物多样性行动。此外,巴塔哥尼亚还十分关心员工及其家属的福祉,促使美国国会通过企业应照顾哺乳期员工和提供托儿设施的法律。作为一家共益公司,巴塔哥尼亚超越了对利润的追求,将社会责任和环境责任边界大幅拓展,把员工、社区、客户的福祉以及重大环境关切纳入经营管理的各个环节,认真笃行社会责任和环境责任。巴塔哥尼亚公司用实际行动重新定义了商业成功的标准,利润追求、财富积累不再是商业成功的唯一标准,积德行善、履职尽责也是商业成功的KPI,充分彰显了利益相关者至上主义独特的价值观。巴塔哥尼亚公司也因此被誉为全球最负责任的企业,荣获联合国“地球卫士奖”等诸多称号。
2001年乔伊纳德与蓝带蝇饵(Blue Ribbon Flies)公司的创始人克雷格•马修斯(Craig Mathews)联合发起创立了“1%地球税联盟”,其成员企业承诺捐出至少1%的销售额,用于支持环境保护、生态修复、应对气候变化等活动,作为回报,成员企业有权使用“1%地球税”的标识向其客户展示其在生态环境上的投入和作为。创立以来,“1%地球税联盟”的成员企业已累计缴纳了超过8.8亿美元的“地球税”。
从巴塔哥尼亚等共益公司和“1%地球税联盟”的成功实践可以看出,企业效益与社会责任的关系并不一定是股东至上主义所坚持的“绩优以行善”(doing good by doing well)的关系,也可以是利益相关者至上主义所秉持的“行善以绩优”(doing well by doing good)或“义利并举”(doing well and doing good)的关系。
(五)治理模式的不同主张:单极治理抑或多方共治
股东至上主义与利益相关者至上主义在治理模式上的不同主张,本质上反映了对控制逻辑与协调方式的认识分歧,前者强调通过股东对管理层的控制来防止企业行为偏离股东利益,而后者则倾向于让更多主体参与到治理中,通过沟通协调和多方共治实现利益耦合。阿姆斯特丹大学的斯托伊勒厚斯特(J.W. Stoelhorst)和威斯万纳森(P. Vishwanathan)在“超越至上:公司治理的利益相关者理论”一文指出,公司治理的核心问题在于设计联盟式的契约机制,以解决团队生产和团队创新过程中固有的集体行动问题。良好的公司治理应通过适当的产权分配机制,减少利益相关者遭受机会主义行为的侵害,从而通过个体之间的联盟合作最大化集体福利。代理问题和偷懒、套牢②、市场力量和外部性引起的其他契约问题,只有通过合理的产权设计赋予易于受机会主义行为侵害的利益相关者固定控制权或剩余索取权才能有效解决,对于易受偷懒或负外部性侵害的利益相关者,应当赋予其固定控制权,而对于易受市场力量或套牢问题侵害的利益相关者,则应当赋予其剩余索取权(Stoelhorst和Vishwanathan,2024)。
1.股东至上主义的单极治理模式
以股东为核心的单极治理模式,核心目标在于确保治理层和管理层的决策行为符合股东利益。在这一框架下,董事会通常由股东委派的成员或独立董事构成,重大决策依赖股权表决,董事高管的激励机制也往往与股价表现等股东价值指标相关联,以增强他们与股东之间的利益耦合。这种治理模式在美国尤为常见,高度分散的股权结构与颇为活跃的公司控制权市场,促使企业的治理层和管理层优先维护股东利益,利润最大化或股东价值最大化被奉为公司治理的圭臬。
但是,以股东为核心的治理模式也存在较大局限性。如前所述,为追求短期财务业绩,维持股价表现,企业可能压缩研究开发、环境保护等资本性支出。同时,董事会过度聚焦于维护股东利益,容易忽视员工、消费者、供应商、社区等利益相关者的正当诉求和权益。2008年以雷曼兄弟为代表的华尔街金融机构巨亏和倒闭引发的全球性金融危机暴露出这一治理模式的弊端。雷曼兄弟等金融机构为提升股价以回报股东,不惜诉诸数十甚至上百倍的财务杠杆,大量涉足次级抵押债券等衍生金融产品的高风险买卖业务,最终引发系统性金融风险,使股东遭受重大损失,政府不得不注资救市,让其他利益相关者为这些金融机构的贪婪买单。这次全球性金融危机使股东至上主义的单极治理模式缺陷暴露无遗,迫使人们寻找让更多利益相关者参与的共同治理模式。
2.利益相关者至上主义的多方共治模式
利益相关者至上主义反对股东一家独大的治理模式,倡导治理权力适当分散,让更多利益相关者参与公司的治理决策,通过沟通协调,实现对企业的共治共管。在具体实践中,多方共治模式形成了有别于单极治理模式的鲜明特色。
在多方共治模式下,企业董事会构成上除股东代表外,还纳入职工代表③,有时还将消费者代表和社区代表选入董事会,确保不同利益相关者的诉求和关切在高层决策时得到考虑和回应。最具代表性的当属德国和荷兰实施的“双层治理结构”。监督董事会(Supervisory Board)作为公司的最高决策机构和监督机构,负责重大战略决策并监督管理董事会(Management Board),而管理董事会负责执行战略决策和日常经营管理,向监督董事会负责。德国“双层治理结构”的一个显著特点是实行劳资共决制,力求平衡股东、员工和管理层之间的利益。德国1976年颁布的《共同决策法》明确规定,员工人数超过2 000人的大型企业,监督董事会(相当于英美企业的董事会)中员工代表的比例需达到50%④,员工人数500至2 000人的中型企业,员工代表的比例必须达到33%,员工人数不足500人的小型企业,虽不强制要求共同决策,但必须设立职工委员会。在德国的共同决策机制下,员工可直接参与企业重大决策的审议与监督。而荷兰的“双层治理结构”则强调监督董事会和管理董事会的独立性,不论是具有硬约束力的法律法规,还是具有软约束力的商业操守,均要求监督董事会和管理董事会必须平衡所有利益相关者的利益,不得偏袒股东或其他任何一方。此外,荷兰的法律还赋予工作委员会(Works Council)参与公司治理的控制权,包括知情权(管理董事会须定期向其通报企业的所有重要事项)、咨询权(有权就重大投资、出售和接管企业、重组、迁移经营场所、聘用管理董事会成员等提供咨询建议)和审批权(工作条件、养老金计划、人力资源管理政策、人事考核、薪酬政策须经其批准)。
多方共治模式更加注重社会责任管理,企业通常会设立专门的社会责任委员会,定期评估企业在环境保护、员工权益、供应链责任等方面的表现,并向社会公开报告,便于利益相关者监督企业在社会议题和环境议题上的治理成效和潜在风险。从欧盟企业根据欧盟四个社会议题准则(ESRS S1《自己的劳动力》、ESRS S2《价值链中的工人》、ESRS S3《受影响的社区》、ESRS S4《消费者与终端用户》)所披露的信息中可以看出共同治理模式的思想影子。
采用多方共治模式的企业,通常会建立与利益相关者的沟通机制,在确定重要的ESG议题过程中,更加注重利益相关者的参与。譬如,梅赛德斯-奔驰高度重视与利益相关者的交流,以便更好地了解他们的关切,从不同视角审视自身的可持续发展承诺,并尽可能将这些关切纳入战略考量。利益相关者是指受其经营活动影响、对其抱有期望或为《可持续发展声明书》目标受众的个人或群体,包括客户、投资者、员工、商业伙伴及整个社会。此外,该公司还定期与非政府组织等民间社会团体交流,也与行业协会、工会、媒体、分析师、地方政府、公司所在地居民以及科技界和政界人士保持联系。该公司在全集团范围内明确与利益相关者沟通的职责分工和渠道,建立特定的对话形式,组织年度可持续发展对话会、开展利益相关者调研、举办特定主题对话等(Mercedes-Benz,2025)。
尽管多方共治模式存在着决策链条长、决策效率低等问题,但在维护社会稳定和促进可持续发展方面发挥的积极作用却得到广泛认可。多方共治模式的积极意义包括但不限于:抑制短视经营,鼓励长期战略投入;促进劳资合作,提升组织认同与创新效能;改善客户服务,提高体验感和忠诚度;提高供应链管理水平,增强供应链韧性;增进企业与社区相互信任,提高社会认可度。此外,采用多方共治模式,还有助于企业将社会议题和环境议题纳入治理体系和治理机制,嵌入经营战略和商业模式,融入风险管理框架,植入管理绩效考核评价,进而夯实企业的治理根基,为其可持续发展保驾护航。
气候变化引发的生态危机日益严峻,减少自身排放和帮助社会避免排放已成为企业必须承担的环境责任,而人口结构变化、贫富差距扩大等社会问题也使得企业与员工、社区、消费者等群体的关联愈发紧密。在这样的背景下,传统的单极治理模式难以适应企业可持续发展的多元需求。无论是应对复杂的环境风险,还是维系稳定的社会关系,都需要整合更广泛的资源与力量。因此,在股东之外,吸收其他利益相关者参与的多方共治模式备受瞩目。但也应清醒地认识到,从理论层面的认同到实践层面的落地,多方共治模式仍面临着诸多亟待突破的挑战与障碍。在文化层面,股东至上的传统观念根深蒂固,其影响的消弭与观念的转变尚需时日。在制度层面,构建能够平衡多元利益诉求的机制与流程,并非易事。在实践层面,股东对短期盈利的追求与多方共治模式多元目标之间的冲突在所难免,来自资本市场的业绩压力不容小觑。这些挑战与障碍,使得多方共治模式的推行不可能一蹴而就,必须久久为功、循序渐进。
二、思想范式的转变趋势及其动因分析
21世纪以来,股东至上主义在价值创造及分配实践中的固有缺陷不断暴露,其在公司治理领域的主导地位出现动摇。BRT和WEF对公司宗旨表述进行重大调整,主张企业应当同时为股东、客户、员工、供应商、社区、政府甚至环境等利益相关者创造共享和可持续的价值,标志着股东至上主义向利益相关者至上主义转变。这种思想范式的转变,不是历史演变进程中的简单回归,而是更高级的观念升华,体现了人本主义和生态伦理的持续进步。
(一)思想范式转变的五大动因
股东至上主义的式微和利益相关者至上主义的崛起,背后的根本原因可归纳为五个方面。
1.资本市场短期行为日益凸显
在股东至上主义的思想下,企业经营效益往往被简化为季度盈利与市值管理,企业的治理层和管理层因此承受着巨大压力,压减斟酌性支出(如品牌营销、研发投入、环保支出等)等竭泽而渔举措、扩大股票回购等财务工程伎俩、诉诸财务舞弊等败德行为屡见不鲜。这些充满机会主义色彩甚至铤而走险的行为即便能在短期内推动股价上涨,但却对企业的长期发展造成伤害,且会导致企业对其自身活动和价值链活动产生的社会和环境负外部性视而不见,不利于解决两极分化、劳资对立等社会问题和温室气体排放、生物多样性丧失和生态系统退化等环境问题。柯林•迈耶(Colin Mayer)和小里欧•E.斯特赖恩(Leo E. Strine, Jr.)在“50年后米尔顿•弗里德曼的股东信条已死”一文中指出:“过去50年,弗里德曼的观点在美国越来越有影响力。结果,股市和富裕精英的力量急剧增加,而对员工、环境和消费者利益的考虑减少了。这导致了严重的经济不安全感和不平等、对气候变化反应迟缓以及公共机构受到削弱。企业利用其财富和权力追求利润,带头放松了保护员工和其他利益相关者免受越权行为侵害的外部约束”(Mayer和Strine,2020)。
这种过度关注短期收益的思维模式,诱使企业忽视技术研究开发、员工技能提升、生产设备更新等与长期竞争力息息相关的投入。对利润最大化的片面强调,叠加金融业面临的短期业绩提升压力,使得股东资本主义与实体经济之间的脱节现象不断加剧(Schwab和Vanham,2021)。此外,股票回购虽能在表面上提高每股盈利,但其本质是对企业现有现金流的重新分配,而非通过生产经营活动创造新的价值。这类财务操作,会削弱企业应对未来潜在风险的资金储备,进而引发外界对企业及其投资者是否理性的质疑。为了实现股东价值最大化而实施的报表粉饰和财务舞弊,更是拉低了企业的道德底线。对此,琳恩•斯托特发出振聋发聩的警告:股东至上主义将投资者的道德标准降低到了人类的最低水准。它满足了缺乏耐心的投资者的欲望,而不是目光长远的投资者;满足了机会主义者和缺乏信用的人,而不是愿意信守向其他利益相关者作出承诺的人;支持了非理性的自我毁灭,而不是对多元化投资的普遍所有者(Universal Owners,包括采取组合投资策略的股东以及将储蓄委托养老基金投资的民众)负责;满足了自私的“精神病患者”,而不是关心他人、子孙后代和这个星球的亲社会者。对股东利益的单一维度概念性认知,既不切合实际,也会功能失调(Stout,2012)。
2.价值创造逻辑发生根本性改变
在工业经济时代,企业价值创造主要依赖需要占用大量资金的原材料、厂房和机器设备等有形资产,股东和债权人提供的财务资本(Financial Capital)成为企业生存与发展的核心投入要素,“资本雇佣劳动”成为这种经济形态的思想范式和治理逻辑。然而,随着全球主要经济体逐步从工业经济迈入以知识经济和数字经济为核心的新经济时代,企业的核心竞争力和价值创造能力,越来越取决于由人力资本、结构资本和关系资本所组成的智慧资本(Intellectual Capital),智慧资本的重要性远甚于财务资本。
在此背景下,员工的角色不再是企业的成本负担,而是价值创造的重要源泉;客户从被动的产品与服务接受者,转变为参与产品设计、服务优化及品牌传播的重要力量;消费者对缺乏社会责任感、破坏生态环境的企业采取抵制态度,使企业面临更大的气候转型风险;供应商也从原材料的提供者,发展成为抵御风险和共创价值的同盟军。这些价值创造逻辑的重大变化迫使企业在社会议题和环境议题上求变和应变,以降低社会转型与气候转型过程中面临的市场风险、声誉风险和供应链风险。
在数智化技术加速迭代、商业模式创新层出不穷、利益相关者权益保护意识日益增强的新经济环境下,企业若因循守旧、故步自封,继续将最大化股东价值作为目标追求,而忽视员工福祉保障、客户体验提升、供应链韧性建设及生态环境保护等重要议题,其长期竞争力与价值创造能力将不可持续。进入智力密集型、创新驱动型的知识经济时代,人力资本在价值创造中居于核心地位,企业若无法吸引和留住关键人才,其创新力和竞争力将受到严重制约,实现可持续发展的目标将成为空中楼阁。在这方面,股东至上主义的适应性明显缺失,利益相关者至上主义的适配性更加凸显。
3.社会影响力扩大需要承担更大社会责任
当代大型跨国企业,尤其是数字化平台型企业,其经营规模与社会影响力让传统企业望尘莫及,它们能够对消费行为、就业结构、市场竞争、环保理念、公共舆论、公平公正等重大议题产生重大影响。环境和社会外部性与这类企业的经营管理活动相伴而生,因此它们在为股东创造经济价值的同时,必须对生态环境、数据隐私、算法歧视、供应链合作、员工和消费者权益等环境议题和社会议题进行有效治理,以回应利益相关者的诉求和关切。处理这些公共环境和社会议题,股东至上主义相形见绌、力不从心,利益相关者至上主义则优势明显、游刃有余。
随着利益相关者通过数智化技术对企业行为的监督力度不断加大,企业的声誉品牌已经成为决定其市场地位的关键因素。员工、消费者、供应商及投资者作出决策选择时,愈发倾向于优先考虑在ESG领域表现优异的更具可持续发展前景的企业。如果企业在履行环境责任和社会责任过程中业绩不彰,或者出现违法违规行为,可能面临着人才流失、消费者抵制、供应链中断、资本撤离以及监管处罚等多重风险。因此,将ESG融入企业战略决策体系、嵌入商业模式之中,已成为企业管控风险和锻造品牌的重要举措。在强调责任担当、重视商业操守的全球化时代,利益相关者至上主义的思想范式要求跨国公司和平台企业承担更大的社会责任,客观上要求它们摒弃不合时宜的股东至上主义。
4.监管和投资环境演变推动治理范式转型
从全球范围来看,越来越多的国家和地区通过立法或制定监管规则,要求企业在披露财务信息的同时披露ESG信息或可持续信息,公司报告以财务报告为主的单一格局正向财务报告与可持续发展报告并重的双重格局转变。国际可持续准则理事会(ISSB)制定的可持续准则、欧盟发布的欧洲可持续发展报告准则(ESRS)以及我国发布的《企业可持续披露准则——基本准则(试行)》和《上市公司可持续发展报告指引》等规则,均明确要求相关企业编制并披露可持续发展报告,从治理、战略、风险管理、指标和目标四个维度披露可持续信息,便于使用者全面评估企业的可持续发展前景,以及企业活动(包括上下游价值链活动)对环境与社会产生的影响。
与此同时,以养老基金、主权财富基金为代表的机构投资者,日益重视环境风险和社会风险与长期投资价值之间的关联性,不断督促被投资企业关注环境与社会议题,系统评估环境风险和社会风险在当期、短期、中期和长期对企业所产生的财务影响。这些监管层面和市场力量的变化,促使企业重新审视自身的治理目标,努力将利益相关者的合理诉求和重大关切纳入治理体系和治理机制,推动公司治理的思想范式从股东至上主义向利益相关者至上主义转变。
5.全球性挑战需要企业转变角色
当前,气候变化、生物多样性丧失和生态系统退化、收入分配悬殊、社会不平等所产生的系统性风险日益严峻,这些问题已超出单一政府或非营利组织的解决能力范围。企业作为社会资源配置效率较高的组织形式,在解决环境和社会问题过程中被寄予厚望。2019年BRT发布的《公司宗旨声明》和2020年WEF发布的《第四次工业革命时代的公司通用宗旨》,正是企业界对联合国可持续发展目标(SDGs)与社会公众期待的主动回应。在全球化时代,“企业的全球公民身份要求其利用自己的核心能力、企业家精神、技能和相关资源,与其他企业和利益相关者携手,致力于改善世界的境况”(WEF,2020)。
企业可通过技术和商业模式创新、与利益相关者建立联盟等方式,在减缓气候变化影响、防止生物多样性丧失和生态系统退化、推动包容性经济增长、促进员工技能提升和提高公共利益等领域发挥独特作用、扮演重要角色。这种角色转变不仅体现了企业社会责任内涵的深化,也标志着企业与社会之间关系的重构,企业不再是仅仅追求利润最大化的唯利是图的经济主体,而是参与环境和社会治理、推动环境改善和社会进步的中坚力量。简言之,应对全球性挑战客观上要求企业转变角色,积极担当作为,思想范式从股东至上主义向利益相关者至上主义转变恰逢 其时。
(二)美国ESG挫折撼动不了思想范式转变趋势
基于以上原因,股东至上主义在管理实践中长期占据的主导地位发生动摇,更加契合ESG和可持续发展理念的利益相关者至上主义有望成为新的主流范式。但必须认识到,从股东至上主义向利益相关者至上主义的转变过程不可能一帆风顺,更不可能一蹴而就,在“特朗普2.0”时代尤其如此。特朗普政府近期推出了一系列违背全球气候治理目标和不利企业提升商业文明的政策,包括再次退出《巴黎协定》、推动美国能源部发布有失偏颇的气候影响评估报告、出台扶持化石能源产业而打击新能源产业的政策、压制企业和高校以及政府部门推行DEI(多样性、公平性与包容性)政策等。本文认为,这些政策虽然短期内使美国的ESG实践遭受挫折,令可持续发展前景更加迷茫,但难以从根本上扭转股东至上主义向利益相关者至上主义转变的发展趋势。
首先,应对气候变化呼唤能源转型的底层逻辑没有发生改变。全球致力于实现净零排放目标,推动了可再生能源快速发展,到2050年全球近90%的电力供应将来自可再生能源(IEA,2021)。从线性经济发展模式向净零排放循环经济发展模式转型,已成为不可扭转的时代潮流。这一结构性变革并非偶然发生,而是由技术迭代、可再生能源成本下降及多国政策共识共同驱动的必然结果,中国、欧盟等主要经济体持续推进碳中和目标⑤,全球绿色投资不断向新能源领域倾斜,市场需求、技术标准与供应链绿色化要求也促使企业主动开展减排行动。越来越多的国家对环境可持续发展的追求,对“地球母亲”的呵护,本质上是人类生态文明进步的生动体现,这种进步力量正以燎原之势蔓延。美国在气候变化上的倒退,或许会暂时延缓应对气候变化的进程,但绝不可能阻挡生态文明向前迈进的步伐。
其次,特朗普政府将ESG理念标签化为“觉醒资本主义”(Woke Capitalism)的工具,终止DEI和阻扰碳减排行动,试图推动企业回归“利润至上”的传统逻辑,但当前企业治理的思想范式已发生根本性改变。这一转变源于企业对长期经营风险、核心人才竞争、生态环境恶化、资源利用不可持续等问题的深刻认识。目前,投资者更加关注企业的ESG表现,消费者更倾向于选择绿色环保产品,员工也更愿意加入环境友好型、社会担当型的企业。因此,即便特朗普政府放松ESG监管,企业为维持融资能力、市场准入资格与公众信任度,仍会继续推进ESG实践,无非是用Sustainability(可持续性)对ESG进行策略性替代罢了。
再次,美国能源部2025年7月29日发布的报告《温室气体排放对美国气候影响的关键评估》,因曲解现有研究成果、缺乏同行评审程序及无视科学事实等问题,存在100多个错误和误导性表述而遭到众多顶尖科学家的公开谴责(Tandon等,2025)。这一报告无法改变全球科学界基于数十年研究数据在气候变化问题上达成的共识,对全球气候治理与强化企业环境责任的影响也极其有限。
最后,特朗普当局反对气候变化和打压ESG的政策在很多州尤其是民主党执政州遭受强烈抵制。以人口最多、经济总量最大的加利福尼亚州(2024年GDP高达4.1万亿美元,超过了日本)为例,该州州长公开抨击特朗普当局退出《巴黎协定》、加大石油天然气开发等弱化生态环境保护的立场。加州计划从2035年起全面禁售燃油车,到2045年清洁能源使用率达到100%并实现“碳中和”目标。此外,加州颁布了《气候企业数据问责法》和《气候相关财务风险披露法》,前者要求年收入超过10亿美元的企业必须披露范围1、范围2和范围3温室气体排放,后者要求年收入超过5亿美元的企业必须根据气候相关财务披露工作组(TCFD)的建议披露与气候相关的财务风险。
综上所述,股东至上主义的式微与利益相关者至上主义的兴起,本质上是价值创造逻辑从股东主导转向利益相关者主导,这一转变并非否定股东的重要性,而是拓展了对价值创造主体的认知范围。正如弗里曼等人指出的,股东在企业价值网络中依然具有重要地位,但他们只是价值网络中的一个节点,而非全部(Freeman等,2010)。这种思想范式的转变将促使企业从“经济动物”进化为“企业公民”。这一趋势要求企业董事会与管理层以更广阔的战略视野、更深刻的伦理判断与更系统的治理能力,引领企业迈向更具包容性、责任感与韧性化的发展新阶段。在这一新的思想范式下,企业不仅是股东价值的创造者,更是社会价值的创造者;企业合法性不仅来源于为股东创造的回报,更来源于对社会整体福祉提升与地球生态环境保护的贡献。
三、思想范式转变对财务管理的启示意义
股东至上主义向利益相关者至上主义的思想范式转变,将对传统的财务管理产生深远影响,财务决策需要超越单一的利润最大化目标,以系统性和结构化的方式考虑利益相关者的诉求和关切。企业应当顺应这种思想范式转变,在财务管理边界、营运资本管理、投资决策评价、融资模式创新、风险管理重构、管理绩效考核等方面进行适应性改革,积极探索如何实现从股东导向的财务管理模式向利益相关者导向的财务管理模式进行战略转型的路径和方法,推动传统的财务管理向包容性财务管理转变,实现价值创造向共享和可持续价值创造的跃升(黄世忠和叶丰滢,2024)。
(一)财务管理边界拓展:从财务资本向智慧资本延伸
在股东至上主义思想范式潜移默化的影响下,企业财务管理形成了以财务资本为核心的运作体系,资本预算、资本结构、资本成本成为财务管理的重中之重,而智慧资本则长期被排斥在财务管理的范畴之外。随着利益相关者至上主义的兴起,企业财务管理必须突破传统框架,在保留财务资本管理框架的基础上,将智慧资本纳入财务管理范畴,推动二者整合管理。这一转变对财务管理在利益分配重构、内容体系拓展、智慧资本管理等方面提出了改革创新的要求。
在利益分配重构方面,以股东价值最大化为单一目标的传统财务管理模式,已无法满足利益相关者对价值共创共享的期待。在利益相关者至上主义思想范式下,财务管理目标亟待升级为“利益相关者价值最大化”,既需通过优化财务资本高效配置为股东提供合理的投资回报,又要通过智慧资本有效管理回应员工、客户、供应商、社区等利益相关者的诉求和关切。当务之急是建立健全智慧资本的评价机制:一是通过利益相关者参与(Stakeholder Engagement)等方式,深入了解智慧资本提供者的利益诉求和重大关切,为财务资本和智慧资本的整合管理奠定基础;二是以定量和定性相结合的方式,系统评估智慧资本对企业价值创造的影响和贡献,评估人力资本、关系资本和结构资本对企业共享和可持续价值创造的增量贡献;三是严格按照财务资本和智慧资本的贡献度,合理设计利益分配机制。在这方面,前述的华为做法值得借鉴。华为不仅重视“出资者”而且重视“出知者”,推动“按资分配”的单一利益分配格局向“按资分配”与“按知分配”相结合的双重利益分配格局转变。
在内容体系拓展方面,亟需打破财务资本与智慧资本相互割裂的管理壁垒,构建“双资本”协同管理的内容框架。在资本预算管理中,资本预算支出的效益评价应当与智慧资本投入的价值评估一体考虑,避免因单纯追求短期财务收益而忽略在人力资本提升、关系资本维护、结构资本优化方面的投入,在保留财务管理传统职能的基础上,将智慧资本作为重要变量,纳入财务决策框架中。传统的现金流量折现法需补充智慧资本贡献的量化指标,如人力资本投入带来的生产效率提升、结构资本优化产生的运营成本节约,关系资本维护降低的市场和供应链风险,通过调整贴现率或现金流量预测模型,反映智慧资本对项目长期收益的支撑作用。唯有统筹考虑财务资本和智慧资本在价值创造中的协同效应,才能实现财务资本结构和智慧资本结构双优化。
在智慧资本管理方面,对于人力资本,财务管理需从成本核算思维转向价值开发思维,通过设计与人力资源管理绩效挂钩的薪酬制度以及建立人力资本投资回报率制度等机制,尝试将员工培训、人才引进等投入产出纳入财务预算体系,并跟踪其对企业收入增长、创新能力提升的长期贡献;对于结构资本,需将企业的组织设置、规章制度等组织资源纳入财务管理范畴,通过归因分析,分析结构资本的价值贡献,分摊结构资本维护成本,确保结构资本有足够的投入和产出;对于关系资本,需量化客户忠诚度、供应链稳定性等指标,通过客户价值模型评估客户关系资本的经济价值,通过价值创造动因分析评估供应商关系资本的经济价值,努力实现关系资本与财务资本的联动 管理。
必须说明的是,财务管理边界从财务资本向智慧资本拓展,需要实现三大突破:一是观念层面需要改变财务管理就是财务资本管理的思维定式,树立智慧资本是价值创造核心驱动要素的认知意识,关注财务报告与可持续报告之间的关联性,分析企业价值创造活动对智慧资本的依赖(Dependencies)和影响(Impacts)以及由此带来的可持续影响、风险和机遇,充分披露人力资本规模与结构、结构资本投入与产出、关系资本维护与合作发展等可持续信息,满足利益相关者对企业多元价值评估的信息需求。二是实践层面需要加强财务团队与人力资源、研究开发、市场营销、材料采购等部门的协同协作,培养既懂财务分析、又懂智慧资本管理的复合型人才。三是计量层面需要解决智慧资本的货币计量问题,夯实财务资本与智慧资本整合管理的基础。企业应借助数智化技术赋能,着力解决智慧资本难以计量的痛点,利用人工智能和大数据等技术搭建“双资本”管理信息平台,系统采集财务资本流动数据与智慧资本运营数据,并充分借鉴国际影响力估值基金会(IFVI)和资本联盟⑥(Capitals Coalition)等国际组织在人力资本影响力货币化计量方面取得的研究成果,着力破解人力资本的计量问题。实现这三个方面的突破,就能促进财务资本管理与智慧资本管理深度融合,推动价值创造向共享和可持续的价值创造拓展。
(二)营运资本管理策略:从注重效益向兼顾公平转变
传统的营运资本管理策略建立在股东至上主义基础之上,通常以提高企业流动性、优化资金周转率为核心目标,常见策略包括延长应付账款账期、缩短应收账款账期以及最小化库存持有量等。这些营运资本管理策略本质上是采用OPM⑦(Other People’s Money)战略,即通过占用别人的资金来赚钱。OPM战略虽然短期内有助于实现企业利润最大化或股东价值最大化,但可能对供应商和客户等利益相关者产生潜在负面影响,与更加注重合作共赢、利益均沾的利益相关者至上主义背道而驰,长远看对企业构建有粘性的客户关系和有韧性的供应商关系也极为不利,甚至有一批拖欠他人货款、占用他人资金的所谓核心厂商或大公司,最终倒在自己设计和推行的OPM战略中(吴世农,2025)。对于在价值链中处于核心地位的链主企业而言,应力戒在营运资本管理中贪图短期效益而损害长期利益的短视行为。
表2列示了A企业过去五年营运资本管理的相关财务指标,计算周转天数时涉及的应收账款、存货和应付账款使用年初年末的简单平均数,其中应付账款还包含了预收账款,以便更加全面地反映A企业对经销商和供应商的资金占用情况。

从股东至上主义角度看,A企业的营运资本管理效果显著,突出表现为现金转化周期(Cash Conversion Cycle,CCC)从2020年的80天降至2024年的-57天。A企业2024年通过占用供应商和部分客户的资金,不仅解决了其占用在应收账款和存货上近1 700亿元的营运资金,而且还获得了近两个月约2 200亿元的无息融资。但从利益相关者至上主义的角度看,A企业营运资本管理策略却有损供应商和经销商的利益,对于其创造共享和可持续的价值未必有利。延长应付账款账期可能加大供应商的现金流量压力,增加其融资成本,挤压其利润空间,可能导致其减少在研究开发、员工福利、环境保护等方面的投入,这些显然不利于A企业构建富有活力和韧性的供应链。缩短应收账款账期可能加大经销商的流动资金压力,影响其营销能力,最终可能降低A企业的市场份额。通过及时库存管理缩短存货周转天数,A企业固然可以将库存压力传导和转嫁至上游供应商,却可能迫使供应商频繁调整生产计划,增加运营复杂性和成本负担,在突发需求变化或自然灾害导致供应链中断时,供应商可能因缺乏缓冲库存而不得不承担违约风险。可见,这种只考虑企业及其股东的利益而置供应商和经销商的利益于不顾的激进营运资本管理策略,将合作方异化为“无息融资工具”,让企业将经营业绩的提升寄希望于零和的财务博弈而非共赢的协作创新(黄世忠和叶丰滢,2025),可能破坏企业与供应商、经销商之间的信任和合作关系,从长远看这种涸泽而渔的营运资本管理策略可能会反噬企业的竞争力、品牌形象和可持续发展潜力。
正因如此,不论是全球报告倡议组织(GRI)标准还是欧盟发布的ESRS,均要求企业披露供应商和客户关系管理的相关信息。GRI第204号准则(GRI 204)《采购实践》要求企业披露订货和付款期限信息(GRI,2024)。ESRS G1《商业操守》要求企业披露其有关付款惯例的信息,包括:货款平均支付期限、标准付款条件;对中小企业逾期付款情况;拖欠货款法律诉讼等信息(EC,2023)。披露货款支付期限信息,有助于可持续发展报告的使用者通过合同支付条款和及时支付账款的表现,判断企业是否利用其市场地位不合理拖欠供应商货款,评估企业供应链的潜在风险。
拖欠中小企业账款有违公平竞争原则。2024年10月,国务院公布了第802号令《保障中小企业款项支付条例》,明确规定机关、事业单位和大型企业不得要求中小企业接受不合理的付款期限、方式、条件和违约责任等交易条件,不得拖欠中小企业的货物、工程、服务款项,同时规定大型企业从中小企业采购货物、工程、服务,应当在自货物、工程、服务交付之日起60日内支付款项。2024年10月,中共中央办公厅、国务院办公厅印发《关于解决拖欠企业账款问题的意见》,提出要健全防范化解大型企业拖欠中小企业账款的制度机制,并加强执法监督,督促国有企业规范和优化支付管理制度,优化拖欠中小企业账款投诉管理运行机制。2025年9月,中国汽车工业协会发布《汽车整车企业供应商账款支付规范倡议》,呼吁整车企业不得利用其优势地位侵害供应商利益,致力于构建“整车—零部件”协作共赢发展生态,共同推动汽车产业高质量发展,其中建议,整车企业支付账期自供应商交货并通过验收合格之日起计算,最长不超过60个自然日。我国今后在制定与治理议题相关的可持续披露准则时,应当要求企业披露是否利用其在供应链中的市场地位不合理延长对供应商的账期。披露这方面的信息,有助于抑制链主企业利用OPM战略侵害供应商的利益,防止不利于企业及其供应链可持续发展的“成本增加—利润下降—创新弱化”的内卷式恶性竞争。
随着股东至上主义的式微和利益相关者至上主义的崛起,企业应当建立以ESG为导向的营运资本管理模式,平衡效率与公平,建立与供应商和经销商的利益共享机制,避免实施极端的应付/应收政策,维护合作伙伴利益,将道德采购和绿色采购等可持续发展因素纳入营运资本管理中,为供应链脱碳和供应链韧性提供数据共享、技术支持、资金融通和能力建设,增强供应链韧性和客户忠诚度。
(三)投资决策评价标准:从现金流量净现值到综合价值净现值
在股东至上主义的思想范式下,现金流量净现值(NPV of Cash Flows)成为投资决策最重要的评价标准,旨在实现利润或股东价值最大化。而利益相关者至上主义的思想范式则要求企业将ESG因素系统融入资本预算流程,构建以综合价值净现值(NPV of Integrated Value)为基础的更具包容性和正当性的投资决策评价标准。
具有显著环境效益(如提供低碳技术或利用可再生能源)和社会效益(如带动社区就业或满足低收入群体需求)的投资项目,可能在短期内带来较低的财务回报,但从长期看却能增强企业的气候韧性、绿色竞争力、社会公平性和社会正当性。因此,随着股东至上主义向利益相关者至上主义转变,财务管理应当优化传统的投资决策评价标准,在计算投资项目的净现值时不应只考虑现金流量,而应把综合价值嵌入其中,将现金流量净现值拓展为综合价值净现值,以便更准确地反映投资项目对多元利益相关者的长期价值贡献。
综合价值亦称可持续价值,其基本计算公式:
IV = F +βS +γE
其中IV代表综合价值,F、S和E分别代表财务价值、社会价值和环境价值,β和γ是权重系数,代表企业对社会和环境外部性的评估权重,β和γ为正数时代表正外部性,为负数时代表负外部性。该模型要求企业进行投资决策时,不仅要计算财务价值,而且要评估社会价值和环境价值。
上述计算公式的明显缺陷在于未考虑社会价值和环境价值的正负值可能相互抵消的问题,为此,德克•舒伊恩马克(Dirk Schoenmaker)将综合价值的计算公式进一步拓展为:
IV={F ++β .S++γ .E+}+δ*{F –+β .S –+γ .E –}
其中,上标+/−分别代表正的和负的财务价值、社会价值和环境价值,δ*通常大于1,反映企业对负社会价值和负环境价值(即社会和环境负外部性)赋予更大的权重,这样可避免社会价值和环境价值的正负值相互抵消,有助于激励企业在评估投资项目时尽可能最小化社会和环境负外部性,努力将其转化为正外部性(Schoenmaker,2021)。
在综合价值的计量中,最具挑战性的当属如何对社会价值和环境价值进行货币化计量,只有克服这个挑战,社会价值和环境价值才能与财务价值汇总和综合。在对社会价值和环境价值进行货币化计量探索中,哈佛大学的塞拉芬(Serafeim)团队开了先河,他们提出的影响力加权财务账户(Impact-weighted Financial Account)旨在探索如何以货币化方式量化企业自身活动和上下游价值链活动所产生的社会影响和环境影响(Serafeim等,2019)。此外,价值平衡联盟(VBA)也开发了影响力报表(Impact Statements)的方法论框架,该框架由四个要素组成:(1)量化,以定量方式衡量活动的结果或影响(例如产生的碳排放量或创造的就业数);(2)估值,将影响转化为货币单位,估值将不同类型的影响置于同一货币尺度下,以便进行比较;(3)归因,根据责任将影响分配到价值链中,企业大部分影响是通过产品使用而产生的间接影响(如汽车厂商将燃油车出售给客户产生的碳排放),企业对这种间接影响负有部分责任,必须将一部分影响从终端用户转移到企业;(4)聚合,汇总相似的影响信息,使其适合在企业层面进行比较和决策(Schoenmaker,2021)。
更值得关注的是,国际影响力估值基金会(IFVI)在发布了影响力核算一般方法论后,于2024年2月发布了两份征求意见稿:一是《温室气体排放方法论》,用于衡量排放温室气体对人类社会福祉的影响,并将该影响货币化,通过披露该影响力信息,推动企业和投资者等做出对应对气候变化有正面影响的决策(胡煦等,2024a);二是《恰当工资方法论》,用于衡量企业所支付的工资对员工福祉的影响,并将该影响用货币单位计量,通过披露该影响力信息,推动企业和投资者做出对员工工资报酬有正面影响的决策,改善员工福祉,让更多的人可以通过自己的努力过上体面的生活(胡煦等,2024b)。
一些认同利益相关者至上主义思想范式的企业已经开始在其可持续发展报告中尝试对其社会价值和环境价值进行货币化计量。譬如,台积电基于“三重底线”理论,在其编制的永续报告中,详细披露了其上游采购阶段和公司运营阶段的活动所产生的按货币化计量的经济价值、社会价值和环境价值(黄世忠,2022b)。同样地,友达光电2024年《永续报告书》显示,该公司已对其环境和社会影响进行货币化计量。假以时日,这些对环境和社会影响进行货币化计量的实践探索一旦取得重大突破并得到广泛认可,必将为财务管理以综合价值净现值作为投资项目评价标准提供创新性的方法论,进一步夯实以利益相关者为导向的投资决策基础,推动企业将更多资源投向具有正环境和社会外部性的投资项目,并加速退出具有负环境和社会外部性的投资项目。
(四)融资模式创新转型:从棕色融资向绿色融资转变
环境的承载力与可持续性决定着企业长期生存发展的空间,离开良好的生态环境,企业的可持续经营将难以为继。随着我国碳达峰碳中和行动方案的深入推进,绿色低碳转型不再是企业的选择题,而是企业的必答题。在此背景下,传统融资模式未能充分考虑碳足迹和其他环境足迹,难以适应企业加快绿色低碳转型和绿色金融迅猛发展的新形势,亟需建立基于利益相关者至上主义思想范式、以提高绿色融资能力为目标的财务管理新模式。唯有通过融资模式的创新转型,推动企业从棕色融资模式向绿色融资模式的根本性转变,才能提升绿色融资能力、拓宽绿色融资渠道、降低绿色融资成本,为企业绿色低碳转型提供可持续的资金保障。绿色融资成效好坏,直接影响企业绿色发展战略的落地实施。财务管理作为企业资金运作核心枢纽,在推动企业发展方式绿色转型过程中,应当围绕绿色贷款获取和绿色债券发行两大核心层面,强化绿色管理能力建设,健全绿色财务管理制度,为企业提升绿色融资能力搭建稳固的支撑体系。
在绿色贷款获取方面,财务管理应把握商业银行大力发展绿色金融(Green Finance)、转型金融(Transition Finance)和可持续金融(Sustainable Finance)的有利时机,以绿色数据为支撑,拓宽绿色贷款渠道、降低绿色贷款成本。一方面,财务部门应围绕企业的低碳技术研发、节能降耗改造、清洁能源替代、环境污染治理和资源循环利用等绿色项目,全面梳理这些绿色项目从规划、建设到运营各阶段的关键数据,包括预期碳减排、环境效益测算、资本预算、现金流量、投资回报等基础信息,向商业银行清晰传递绿色项目的环境价值与财务价值,便于其更好地评估这些项目的环境风险和财务风险,不断夯实绿色贷款获取能力的数据基础。另一方面,财务部门应着力提升企业的绿色信用水平,精确归集绿色项目的研究开发、运营收支、风险回报等信息,如实披露减少排放(Reduced Emissions)和避免排放(Avoided Emissions)信息,创新绿色增信工具,引入绿色担保、绿色保险、碳排放权和碳信用质押,开展绿色评级,塑造环境友好型形象。做好这些绿色信用增信举措,不仅契合商业银行开展绿色信贷对环境风险及其缓释能力的要求,有助于企业争取到更多的绿色贷款便利,而且能够为商业银行开展绿色贷款业务提供应用场景,实现企业绿色低碳转型与商业银行发展绿色金融的双赢。
在绿色债券发行方面,苹果公司的创新实践极具借鉴和启示意义。苹果公司2016年启动绿色债券计划以来,至2019年累计发行了47亿美元的绿色债券,致力于推动2030年实现整个价值链和产品生命周期的碳中和目标,产生了显著的环境效益。苹果公司《绿色债券影响报告》显示,截至2021年财政年度末,已有30亿美元投资于绿色技术创新,支持了50个减排项目,减少或抵消了近290万吨二氧化碳当量的排放,贡献了1.85吉瓦时的年度可再生能源发电量,新增了699兆瓦的可再生能源装机容量。此外,考虑到70%以上的碳排放来自上游供应链,苹果公司将发行绿色债券的资金重点支持供应商向可再生能源转型,截至2021年财政年度末,已有超过175家位于24个国家和地区的制造合作伙伴承诺使用清洁能源生产苹果产品。苹果公司还将绿色债券资金用于材料创新,参与投资并推动了ELYSIS公司开发的无碳铝技术,成为全球首家采购商业纯度低碳铝的企业,将其应用于iPhone SE等产品。通过广泛使用再生铝以及由水电冶炼的铝材,苹果公司2015年以来已将其所用的铝材料碳排放减少了近70%。目前,iPad、MacBook、Mac mini和Apple Watch的外壳均已采用100%再生铝制造(Apple Corporation,2022)。苹果公司绿色债券的成功经验在于其将债券资金投向最具减排潜力的领域,并通过年度《绿色债券影响报告》充分披露绿色债券投资项目产生的环境影响,将绿色债券的环境效益显性化。苹果公司创新绿色融资模式的启示意义在于,大型企业的财务部门应深度参与绿色债券发行方案设计,拓宽绿色债券发行渠道,将资本市场的绿色偏好与自身的碳减排目标紧密结合,成为绿色技术创新和产业转型的重要推动者。
在绿色管理能力建设方面,碳足迹管理水平折射出企业对环境影响的认知以及应对气候变化的决心。财务部门不仅要当好“数豆者”(Bean Counter),而且要当好“数碳者”(Carbon Counter),深度参与碳足迹追踪体系的建设,协助企业建立碳排放数据的信息系统和内控制度,准确核算组织层面和产品层面的碳足迹和碳排放,确保碳排放数据真实、准确和完整。同时,财务部门应当健全环境信息披露制度,向投资者、监管机构及社会公众充分披露企业的碳排放和其他环境信息,不断提高透明度,增强金融机构对企业全价值链组织碳足迹管理和全生命周期产品碳足迹管理的信任度。财务管理还应当以定量和定性相结合的方式,系统分析气候变化的财务影响,及时制定缓释措施,便于金融机构评估绿色融资项目的财务风险。只有重视绿色能力建设,夯实绿色财务管理基础,财务部门才能帮助企业切实提高绿色融资能力、降低绿色融资成本。
(五)风险管理框架重构:从财务风险管理到整合风险管理
受股东至上主义思想范式根深蒂固的影响,财务管理的风险管控体系长期以来以财务资本安全为核心,聚焦资金流动性、资金安全、价格波动以及税率、利率和汇率变动等传统财务风险,并通过现金流量和套期保值管理等手段对冲这些风险的潜在影响,以最大化利润或股东价值。随着利益相关者至上主义的崛起,员工、客户、供应商、社区和政府等利益相关者对企业的环境风险、社会风险和治理风险日益关切,ESG风险与财务风险的关联性不断强化,生态环境保护不作为、社会责任不担当引发的可持续发展问题,治理缺陷带来的风险管理失控等问题,均会通过现金流量恶化、融资成本上升和融资渠道受限等方式转化为财务风险,进而影响企业共享和可持续的价值创造。利益相关者对ESG风险的关切显著扩展了企业的风险图谱,气候变化、社会不公、治理失效等新型风险的重要性丝毫不亚于财务风险,客观上要求财务管理构建更加全面、更具韧性的风险管理框架。在此背景下,企业的财务管理亟需摒弃传统风险管理只关注财务风险的狭隘风险观,将ESG风险纳入财务风险管理的范畴,通过系统性的风险识别和评估环节,实现ESG风险与财务风险的整合管理,既要保障财务资本安全,又要回应利益相关者对ESG风险的关切。
在风险识别环节,传统财务管理对风险的识别大多局限于财务风险层面,对ESG风险的识别缺乏系统性框架。随着股东至上主义向利益相关者至上主义转变,财务管理应当将ESG风险纳入风险识别范畴,构建“财务—ESG”双维度风险识别体系。具体而言,财务部门应与业务部门和技术部门密切协作,梳理ESG领域的潜在风险点:在环境议题方面,应当识别碳排放超标、污染物排放违规、生物多样性保护不力、水资源使用不当、绿色供应链断裂等风险,此类风险若具有影响重要性,不仅有损利益相关者的权益,而且将导致企业声誉受损、消费者抵制或被监管部门处罚,进而转化为具有财务重要性的风险,直接影响企业发展前景(现金流量、融资渠道和融资成本)。在社会议题方面,应当识别员工(包括企业自己的员工和价值链的员工)权益受损、客户和消费者信任下降、社区和政商关系不和谐等重大风险,此类风险容易引发品牌危机、市场份额下降,导致经营业绩、现金流量和财务状况的恶化,同样属于兼具影响重要性和财务重要性的可持续发展风险。在治理议题方面,应当识别商业操守、偷税漏税、知识产权、数据安全、隐私保护等重大风险,此类风险可能降低企业信用评级,提高债务融资成本,加剧财务风险。同时,财务管理人员应充分利用财务信息与可持续信息之间的关联性,厘清ESG风险向财务风险交叉传导的作用机理和路径,建立健全ESG风险与财务风险交叉识别机制,以便将ESG风险对财务风险的影响控制在可接受的水平下。
在风险评估环节,传统财务管理主要依赖财务指标量化风险,ESG风险因具有非财务属性且影响周期长,难以通过传统财务模型直接量化。为此,财务管理需创新风险评估方法,构建定量和定性相结合的整合评估框架。一方面,财务管理应当尝试将ESG风险转化为可计量的货币化指标,建立ESG风险对财务风险的影响传导分析模型。例如,在环境风险评估中,将碳排放强度与碳排放支出占营业收入比重相关联,评估环境成本对经营业绩的影响程度。在社会风险评估中,应将员工流失率与招聘和培训等重置成本相关联,评估人力资源风险对企业成本的影响。在治理风险评估中,将不当操守和违法违规等行为与罚款支出及诉讼费用相关联,评估治理缺陷及其风险对企业形象和财务绩效的损害程度。另一方面,可参考权威ESG评级机构做法,结合企业实际构建内部ESG风险评级矩阵,将ESG风险的财务影响划分为高、中、低三个等级,并赋予相应的财务风险权重,实现ESG风险与财务风险评估的量化关联。
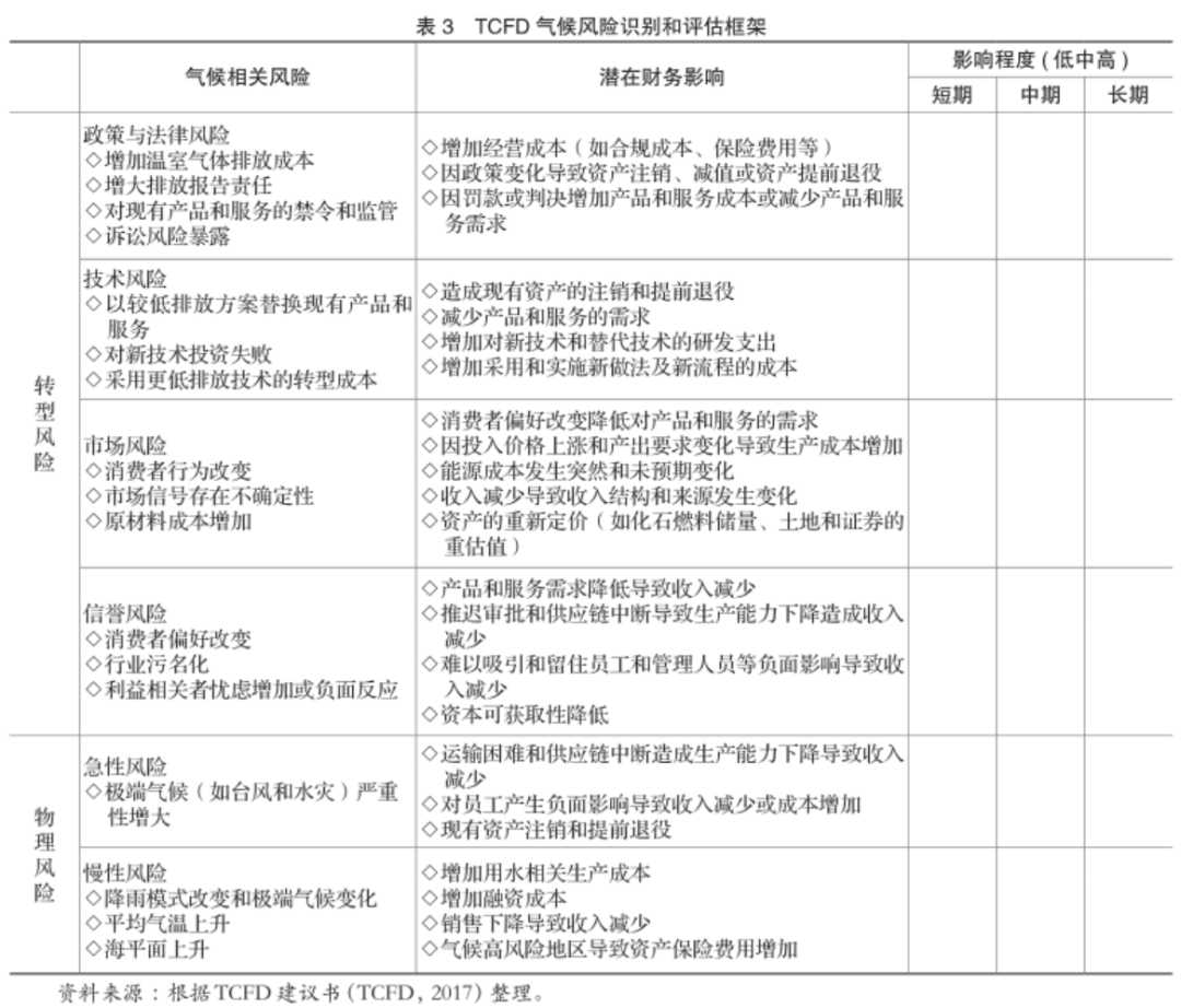
在全球日益重视气候变化的背景下,气候风险管理已成为ESG风险管理的重中之重,气候变化的转型风险(Transitional Risks)和物理风险(Physical Risks)可能对企业的财务状况、经营业绩和现金流量产生重大影响。在识别和评估气候风险的财务影响方面,气候相关财务披露工作组(TCFD)的识别和评估框架(如表3所示),将气候变化的转型风险分为政策与法律风险、技术风险、市场风险和信誉风险,将气候变化的物理风险分为急性风险和慢性风险,并且详细描述了四类气候转型风险和两类气候物理风险与潜在财务影响的相互关联,既为企业系统识别和全面评估气候风险提供了很有针对性和操作性的方法论,也为气候风险与财务风险的整合管理确立了导向。企业的财务管理可根据这个框架,全面、系统地评估气候风险在短期、中期和长期的财务影响,并根据其财务影响的重要性程度,及时采取风险缓释和应对举措,助力企业及时调整经营战略和创新商业模式以更加有效地适应气候变化,展示企业应对气候变化的财务韧性。

(六)管理绩效考核评价:从平衡计分卡到可持续发展平衡计分卡
在股东至上主义思想范式下,企业的绩效评价以利润或股东价值最大化为核心,主要聚焦于净利润、资产收益率、市值等财务指标。这种过于聚焦财务表现的绩效评价虽可促使企业关注短期盈利状况,却忽略了员工、客户、社区、环境等利益相关者的诉求和关切,也无法应对企业可持续发展面临的挑战。随着利益相关者至上主义思想范式的兴起,企业被视为由多个利益相关群体参与的价值创造共同体,其绩效评价需兼顾经济、社会和环境等多维度的价值创造,客观上要求财务管理在绩效评价方面进行系统性改革,以弥补单一财务业绩观存在的局限性。
平衡计分卡作为传统绩效评价体系中较为成熟的方法,通过综合考虑财务、客户、内部业务流程、学习与成长四个维度的绩效,打破了单一财务业绩观的束缚,在各行各业得到广泛应用且深受企业界认可。但进入日益重视可持续和包容性的新经济时代,企业的价值创造逻辑正从传统的价值创造转向共享和可持续的价值创造,利益相关者对企业的关切不再局限于财务绩效,而是延伸至环境责任履行、社会责任承担以及公司治理完善等方面,平衡计分卡的时代局限性逐渐显现,需要结合新时代需求进行重构、拓展和改进(Kaplan和McMillan,2020)。在这一背景下,如果继续依赖传统平衡计分卡进行绩效评价,将难以回应利益相关者对经济、社会和环境可持续发展的重大关切,也不利于通过绩效评价激励企业致力于长期价值创造,因此,有必要将ESG绩效融入企业的绩效评价体系,以提升平衡计分卡的时代适配性。
目前,将ESG绩效融入平衡计分卡的改进方案主要包括嵌入式、添加式和取代式三种(黄世忠,2024),各类方案均有其利弊得失,企业应当结合自身实际进行权衡取舍。嵌入式改进方案是将ESG的关键业绩指标拆解后融入传统的四维度平衡计分卡中,例如在“内部业务流程”维度中加入环保生产流程合规率、污染物排放控制指标,在“客户”维度中纳入客户社会责任满意度,在“学习与成长”维度中体现员工权益保护和职业培训覆盖率等。这种改进方案的优势在于可以保留传统平衡计分卡的现有框架,降低改革成本与实施难度,劣势在于ESG指标可能被现有维度稀释,无法全面反映ESG绩效的整体性与系统性。添加式改进方案则是在传统四个维度的基础上,新增ESG维度,专门设置与ESG相关的关键业绩指标。这种改进方案的优点是更加凸显ESG绩效的重要地位,指标体系独立且完整,便于企业更有针对性地开展ESG绩效评价,缺点是新增维度与传统维度之间的关联性较弱,有损平衡计分卡的逻辑严谨性。取代式改进方案则主张摒弃平衡计分卡的现有框架,构建以ESG绩效为核心的全新绩效评价体系,只保留财务维度,其余三个维度均用ESG取代。这种改进方案的优势在于能够彻底摆脱传统框架的束缚,完全契合ESG时代的价值创造导向,劣势在于需要企业重构整个绩效评价体系,对企业的管理能力和资源投入要求较高。
为了更好回应利益相关者的重大关切,财务管理绩效评价的终极改革目标在于构建可持续发展平衡计分卡(Sustainability Balanced Scorecard,SBSC),将ESG绩效全面、系统地纳入评价范围,创新和丰富业绩评价维度,促使ESG绩效与财务绩效有机融合,推动企业同时重视“三重底线”,统筹兼顾经济价值、社会价值和环境价值的创造。这不仅是学术界需要深入研究的重大理论问题,也是实务界亟待探索的实践课题。在理论层面,学术界需要进一步研究ESG指标与传统平衡计分卡相关维度的内在关联机制,明确不同行业、不同规模的企业应设置的ESG核心指标体系,避免指标设置的盲目性与重复性。同时,还应探索ESG绩效与财务绩效之间的相互作用机理和传导路径,建立科学的权重分配模型,以平衡经济、环境、社会、治理多维度绩效的关系。在实践层面,企业应根据所在行业特点、发展阶段与战略目标,选择适宜的平衡计分卡改进方案,例如高污染行业可优先采用添加式方案,突出环境绩效的重要性,智力密集型企业可尝试嵌入式方案,实现ESG绩效与现有管理体系的深度融合,而更加注重环境和社会责任的公司则可采取取代式改进方案,突出ESG绩效在整个管理绩效评价体系中的核心地位。
四、小结
本文的分析表明,股东至上主义与利益相关者至上主义在公司宗旨、价值创造、利益分配、社会责任和治理模式方面存在着诸多观念分歧和思想分野。随着股东至上主义助长企业短期行为等缺陷的不断暴露以及共享和可持续价值创造观念的兴起,利益相关者至上主义的思想范式正逐步取代股东至上主义的思想范式,必将从根本上重塑财务管理的基本逻辑与实践边界,更加注重多方利益平衡、以共享价值创造为导向的包容性财务管理模式(Inclusive Financial Management)呼之欲出(黄世忠,2021b),客观上要求财务管理在六个方面进行系统性变革。
在财务管理边界拓展方面,财务管理的改革创新需要以“双资本协同管理”为核心,打破财务资本与智慧资本的管理割裂,既要保障财务资本的高效运作,又要实现智慧资本的价值挖掘。在营运资本管理策略方面,需要改变以短期利益最大化为导向的OPM战略思维,更加注重平衡效率与公平的关系,协调好短期效益与长期价值的矛盾,协调好股东、客户和供应商之间的利益关系。在投资决策评价标准方面,财务管理需要突破基于现金流量的单一财务价值窠臼,树立综合价值思维,推动用综合价值净现值取代现金流量净现值作为投资评价新标准,促使企业将更多资金投向既能实现合理财务回报又能最小化环境和社会负外部性的项目。在融资模式创新转型方面,财务管理应构建以拓宽绿色融资渠道、降低绿色融资成本为核心的绿色融资模式,通过强化绿色融资能力建设、夯实绿色财务管理基础、将低碳循环等绿色变量内嵌于财务战略,不断提高绿色贷款获取能力和绿色债券发行水平,以缓解企业绿色低碳转型的资金压力。在风险管理框架重构方面,企业财务管理应努力实现对ESG风险与财务风险的整合管理,通过风险识别的系统拓展、评估方法的创新融合、应对策略的协同联动,打破财务风险管理与ESG风险管理彼此割裂的壁垒,实现从单一财务风险管控向多维风险协同治理的转变,使财务管理对风险的管控不仅有助于提升企业抵御风险的综合能力,而且有助于企业及时回应利益相关者对ESG风险的重大关切。在管理绩效考核评价方面,财务管理的改革必须突破单纯财务业绩观的局限性,顺应ESG时代注重共享和可持续价值创造的新形势,通过对平衡计分卡的拓展与改进,将ESG绩效纳入评价体系,构建起符合利益相关者诉求、适应企业可持续发展需要的绩效评价体系,推动企业实现经济价值、社会价值与环境价值的协同增长。
尽管对企业活动和价值链活动的环境和社会影响进行货币化计量的可靠性有待突破,回应利益相关者诉求和重大关切的治理机制有待完善,但从股东至上主义向利益相关者至上主义演进的思想范式转变趋势日益明显。主动拥抱并引领这一思想范式转变的企业,建立更具包容性的治理模式和分配格局,将在筑牢企业的社会正当性以及创造共享和可持续价值方面赢得战略主动。更加注重生态环境保护、社会公平正义和治理体系机制的企业,其财务管理更有可能顺利实现从财务价值计量者向综合价值共创者转型,为人类破解“如何以敬畏之心与天地共舞、如何以仁德之怀与众生同行”这一困扰古今中外的可持续发展命题贡献财务力量。
京公网安备 11010802030967号
互联网新闻信息服务许可证:10120240014
网络出版服务许可证:(署)网出证(京)字第317号