主办单位:中国财政杂志社
地址:中国北京海淀区万寿路西街甲11号院3号楼 邮编:100036 互联网新闻信息服务许可证:10120240014 投诉举报电话:010-88227120
京ICP备19047955号
京公网安备 11010802030967号网络出版服务许可证:(署)网出证(京)字第317号
财务与会计 | 汤谷良 张守文:国企集团穿透式财务管控模式的理论逻辑
引用本文请复制此条目:汤谷良,张守文.国企集团穿透式财务管控模式的理论逻辑[J].财务与会计,2025,(18):4-11.
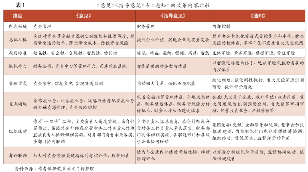
一、引言 2025年,国务院国资委发布《关于做好2025年中央企业内部控制体系建设与监督工作有关事项的通知》(以下简称《通知》),要求央企进一步深化内部控制体系建设与监督工作,提升智能化穿透式管控能力和水平,健全风险防控体系,牢牢守住不发生重大风险底线。当前,“穿透式监管”成为央企管控的核心要点。其实在2022年国务院国资委发布的《关于推动中央企业加快司库体系建设进一步加强资金管理的意见》(以下简称《意见》)中就提及央企要建成智能友好、穿透可视、功能强大、安全可靠的司库信息系统,实现境内企业银行账户和资金流动的信息动态归集和穿透监测,并逐步将境外资金等金融资源纳入司库信息系统,实现境内外本币外币一体化管理。然而,由于部分央企财务管控存在管控标准不统一、管控范围不全面、管控力度不到位的现象,使得财务管控无法为企业经营决策提供有效支持(祝继高等,2024),与新时期央企高质量发展目标不匹配、不适应。2022年2月,国务院国资委发布的《关于中央企业加快建设世界一流财务管理体系的指导意见》(以下简称《指导意见》)明确提出要推动财务管理理念变革、组织变革、机制变革、手段变革,完善智能前瞻的财务数智体系,优化管控模式,创新管控方式,加快建设世界一流财务管理体系。国务院国资委通过出台一系列政策文件,对央企财务管控体系建设提出了新要求。由此可见,如何打造与穿透式监管相适配的财务管控模式,是央企高质量发展过程中亟需解决的重要问题。 财务管控是指企业通过采取财务措施和方法管理、配置财务资源,指导、督促和约束财务活动,从而实现企业战略目标和价值创造的过程(Gordon et al.,2014;祝继高等,2024)。 已有文献对企业集团财务管控模式进行了深入的探讨。围绕权力划分,企业集团管控模式主要分为集权与分权的“二分法”观点,以及战略管控模式、经营管控模式和财务管控模式的“三分法”观点(Hayek,1945;Goold and Campbell,1987;Jensen and Meckling,1992;王钦和张云峰,2005;王庆德和乔夫,2017;张先治等,2017)。在不同模式下,企业集团总部与下属单位承担的角色存在显著差异。由于央企往往同时具备组织结构复杂、经营模式多元、并购重组频繁和关联交易复杂的特征(张守文等,2023),简单套用“二分法”或“三分法”模式并不能满足央企集团的治理要求。现有研究提出了基于管理会计的四维管理控制模式创新框架(张先治等,2017)、以“集中财权、开放经营权”为原则的多元财务管控模式(罗乾宜,2021)、中国式财务管理体系(汤谷良,2023)、中国式企业资金管理(张守文等,2023)、基于数字化转型的财务管控创新(祝继高等,2024)等理论观点,为企业集团提升财务管控效能、强化价值创造能力,进而实现高质量发展目标提供了理论支撑与实践路径。因此,基于政策要求与理论研究的双重维度,构建国企集团穿透式财务管控模式具有重要现实意义。本文致力于从战略穿透、数据穿透、组织穿透、制度穿透和风险穿透五个维度,构建适用于国企集团的穿透式财务管控模式。 二、制度解读 《意见》《指导意见》和《通知》分别针对资金管理、财务管理和内部控制对央企提出了指导要求,反映了从资金管理向财务升级向深化内控监督的演进,体现了央企从“管钱”到“管全局”的治理逻辑延伸。表1从多个维度对三个政策进行了总结与比较,以下则着重从穿透式监管角度对三个政策进行介绍与分析。 (一)《意见》:实现对资金等金融资源的穿透监测 《意见》提出,央企要力争在2023年年底前,基本建成智能友好、穿透可视、功能强大、安全可靠的司库信息系统,实现境内企业银行账户和资金流动的信息动态归集和穿透监测。可见,司库信息系统是实现信息穿透的重要基础。一方面,司库信息系统要与生产等业务信息兼容互通、数据共享,强化业财融合;另一方面,司库信息系统还要纵向贯通集团境内和境外单位,与子企业财务等信息系统联接贯通、信息穿透,消除信息孤岛和数据烟囱。同时,央企司库信息系统还需对外连通金融机构和监管部门,确保数据流转实时准确、高效顺畅。总体来说,司库信息系统需要在全集团“一张网、一个库、一个池”的基础上,实现全过程的信息监控和全级次的穿透式监管。 除信息集中外,司库体系建设的另一重点是资金集中,通过资金集中和有效管理提高央企资金运营效率、降低资金成本、防控资金风险。具体地,《意见》提出央企要以财务公司、资金中心等作为资金集中管理平台,按照“依法合规、公允定价”的原则,建立跨账户、跨单位、跨层级、跨区域的“资金池”,及时做好子企业资金的定期归集。同时,央企还要把防范资金风险作为资金管理的重中之重,通过信息系统固化和规范资金管理内控流程,全面防范资金舞弊风险、合规性风险、流动性风险和金融市场风险。通过将银行账户、票据管理、资金结算等操作类业务,资金集中、债务融资等运营类业务,以及战略及资源配置类业务纳入信息系统,固化管理要求、规范操作流程,实现对资金等金融资源的穿透监测,也即“看得见、管得住、调得动、用得好”。 (二)《指导意见》:管理升级与穿透监管的双赢 《指导意见》的核心内容可以概括为明确一个总体要求、推动四个变革、强化五项职能和完善五大体系的“1455框架”(汤谷良,2023)。以高质量发展为主题,《指导意见》对央企提出“三个更”和“十二字标准”的总体要求。央企需加快构建世界一流财务管理体系,以有力支撑建设世界一流企业,有力支撑服务国家战略,增强国有经济竞争力、创新力、控制力、影响力、抗风险能力。 在推动四个变革中,针对财务管理组织变革,《指导意见》强调央企应优化管控模式,兼顾集中监管与放权授权、平衡“管好”与“放活”。具体地,集团要强化重要财务规则制定权、重大财务事项管理权、重点经营活动监督权,对下属单位财务管控进行“远程投放”和“标准化复制”,同时要根据下属单位具体情况探索完善差异化管控模式。针对财务管理机制变革,《指导意见》强调通过细化指标、细化规则,明确财务管理边界、约束资源配置和风险控制,同时施以政策激励进行引导。 五大体系是支撑核算报告、资金管理、成本管控、税务管理和资本运作五项职能发挥的根本保障,也是构建世界一流财务管理体系的重点。尽管《指导意见》未直接提及穿透式监管,但五大体系的建设客观上为穿透式监管提供了制度、技术和数据基础。例如智能前瞻的财务数智体系是穿透式监管的技术支撑,利用智能化技术,集团可以全程、全景、实时掌握企业生产、经营和投资活动,能够对下属企业的财务、业务数据进行跨层级、跨地域的穿透分析。全面预算管理体系覆盖企业全部管理链条、全部企业和预算单元,预算执行注重持续跟踪、监测、分析,及时纠偏。纵贯畅通的全面预算管理体系满足穿透式监管对数据可追溯性和业务可视性的基本要求。合规风控体系通过内化信息化、数字化手段,建立风险量化评估模型和动态监测预警机制,强化穿透监测,实现经营、财务风险精准识别、及时预警、有效处置。 《指导意见》将财务管理置于国企改革、高质量发展、支撑国家战略和国有经济发展的大背景中,推动央企财务管理水平的螺旋式提升(汤谷良,2023)。世界一流财务管理体系建设通过管理升级自然实现监管穿透,体现了二者的协同性。 (三)《通知》:建立适应穿透式监管的内控体系 《通知》提出央企应以智能化为抓手,建立适应穿透式监管需要的内控体系,提升央企智能化穿透式管控能力和水平,牢牢守住不发生重大风险底线。《通知》从组织领导、制度建设、重点领域、防控机制、评价质效和底线思维六个方面对央企内控体系提出了要求。 穿透式监管秉持实质重于形式的原则,要做到主体穿透、业务穿透、数据穿透,并推动从业务穿透到责任穿透,实现经营过程可追溯、可核查、可问责,有效落实国有资产经营投资责任,严肃查处违规决策、国有资产流失等问题。其中,数据穿透是基础,央企通过智能化转型方式建立数字化平台与监管系统,打破信息孤岛,消除监管盲区,实现管控自上而下全级次、全链条、全过程、全要素穿透,以“看得清”兜底“管得住”。 以业务穿透为主线,央企应聚焦11类重大问题风险、重大预算事项审核、经营投资业务、产权管理等领域,看清业务实质,细化内控制度,强化制度刚性约束。以主体穿透为主线,内控体系要打破“监管衰减定律”,在集团党委(党组)全面领导和统筹、董事会组织和推进、内控职能部门协调和落实下,对子企业尤其是三级以下子企业、境外单位的内控体系建设、内控措施落实、监督评价等方面加大穿透监督力度,推动企业高质量发展。 此外,《通知》还提出央企应不断完善风险防控体系,通过探索运用数智化手段,对苗头性、隐秘性、交叉性风险早识别、早预警、早处置,守住风险底线,压实风险监测预警防控责任,避免发生系统性风险。 三、穿透式财务管控模式的理论要点 (一)战略穿透:实现以价值为导向的目标穿透 构建企业集团管控体系是一项复杂的系统性工程。作为企业集团管控体系的核心组成部分,财务管控所体现的财务战略、财务文化、财务理念需要与企业战略相匹配。理念与文化控制、战略导向是最高层次的管理控制(王斌,2011)。 《意见》《指导意见》和《通知》三个政策均强化了企业战略对财务目标的牵引作用,确保资源配置与提升企业价值、实现高质量发展目标一致。具体地,《指导意见》提出世界一流财务管理体系应以有力支撑企业战略、有力支撑服务国家战略为导向,运用全面预算、成本管控、税务规划等工具,通过资金运作、资产管理、资源配置、资本运营等手段,主动创造财务价值,提升企业价值。在资金管理方面,《意见》指出司库体系建设应以服务战略、支撑业务、创造价值为导向,提升央企资金运营效率、降低资金成本、防控资金风险。在内部控制方面,《通知》要求央企以主体穿透、业务穿透、数据穿透为要求,建立适应穿透式监管需要的内控体系,有效落实国有资产经营投资责任,实现高质量发展。 本文认为穿透式财务管控强调以企业战略为引领,通过“战略—资源—考核”三级传导机制,在企业内部实现集团价值目标的纵向贯通。首先,围绕企业价值、高质量发展目标,集团将全面预算与企业战略、中长期发展规划紧密衔接,引导资源配置。具体包括以下要点:(1)利用数智化财务平台优化预算指标体系,搭建与企业战略相匹配的中长期财务预测模型、预算编制模型,测算经营性支出、资本性支出预算,并以财务承受能力作为业务预算和投资预算的边界和红线。(2)借助于司库体系,细化业务预算与资金预算的衔接,以年度预算确定总盘、月度、周计划滚动调整的资金动态管控机制,定期将子企业资金归集于集团统一“资金池”,控制资金头寸,做到“有预算不超支,无预算不开支”。(3)结合投资预算,统一管理集团年度融资总额和银行授信资源,合理安排债务融资品种、规模和期限结构,控制带息负债规模,防止期限错配,尤其注意合理安排境外资产负债结构,降低风险敞口。同时,利用集团“资金池”加强子企业之间的资金余缺管理,防止资金低效配置导致“存贷双高”的现象。 其次,使全面预算体系覆盖全部管理链条、全部企业和预算单元,并在预算执行过程中,强调预算跟踪、监测、分析,及时识别预算执行中的异常偏差情况、及时纠偏,以满足穿透式监管对数据可追溯性和业务可视性的基本要求。重大预算事项的调整要严格履行审核程序,强化预算执行的内控监督。 最后,重视预算执行结果的考核和激励,建立由战略规划到年度预算、由预算到考核的闭环联动机制。具体地,选取与企业战略、业务特点、财务管理规划相匹配的评价指标体系,分类、分级制定评价标准、评价方式和分值权重,增强预算刚性执行约束。同时,将预算考核结果与正向激励挂钩,实现战略目标的贯彻执行。 (二)数据穿透:加强数据治理,推动业财深度融合 在数字变革时代,数字技术为企业提供了新基础设施、新要素和新结构,从而提高了企业财务管控的可操作性和技术有效性(戚聿东等,2020)。集权模式虽然有利于提高企业管控的有效性,但信息成本较高,而数字技术的应用能够以较低的互动成本有效地维持管控功能,并通过构建数据赋能基础、提升数字化财务管控能力、释放数字化财务管控价值的创新路径,推动数字技术与管控模式的不断融合与创新(祝继高等,2024)。 从政策内容看,《意见》《指导意见》和《通知》无一不强调数智化财务的重要性。《指导意见》指出央企建设世界一流财务管理体系应完善智能前瞻的财务数智体系,通过统一底层架构、流程体系、数据规范,横向连接各财务、业务系统,纵向贯通各级子企业,推进系统高度集成,实现全集团“一张网、一个库、一朵云”。《意见》提出司库信息系统应全面整合已有资金、核算等财务管理信息系统,加快与业务信息系统数据共享,推动与子企业信息系统连接贯通、信息穿透,实现全过程信息监控和全级次穿透式监管。《通知》将数据穿透作为企业内控体系建设的要求之一,要求央企管控实现自上而下全级次、全链条、全过程、全要素穿透,打破信息孤岛,消除监管盲区。 本文认为以数据穿透为特征的数据中台是穿透式财务管控模式实施的基础。数据中台旨在统一企业集团内的数据规范,如数据标准、口径、模型、采集、清洗、存储等,形成具备完整性、规范性、一致性、准确性和及时性的高质量数据系统(汤谷良,2023)。通过统一数据规范、底层架构、流程体系,数据中台得以将集团各部门各层级的数据进行汇聚,打通业务、财务等系统间的壁垒,实现全集团“一张网、一个库、一个池、一朵云”。 数据中台贯通企业集团各级业务系统、财务系统,并通过构建业务数据与财务数据的同源映射关系、因果关系,实现业财信息全面对接和融合。由数据中台沉淀下来的数据资产是企业的一项新生产要素。利用预测模型等数据资产分析和挖掘工具,企业可以按照收入、成本、资产、经营、投资等应用主题,搭建价值分析场景,并按照预设标准流程自动完成智能分析,实现生产、经营和投资活动的全维度可视化,促进经营决策由经验主导型向数据和模型驱动转变。例如,统一会计科目与业务事项的数据编码规则(如国家电网的“会计科目+管理对象+数据标签”多维展示),自动关联核算数据与业务单据,财务凭证自动生成;通过RPA(机器人流程自动化)实现业财审批链贯通(如采购—付款—核算全流程自动化);利用大数据分析、区块链、关联算法等技术识别业财偏差、数据异常(如合同执行率与回款周期的关联性分析),追踪成因,预警潜在风险等(祝继高等,2024;王超,2025)。当流程实现了从业务发生到会计记录的贯通,流程上承载的业务数据和财务数据才是真正的业财融合(卢闯等,2025)。企业集团实施以标准穿透、流程穿透、分析穿透为要求的数据穿透,不仅提升了企业数据治理能力和效果,还打通了企业集团业务、投资、财务、管控、监督一体化管理通道,充分激活数据商业价值,推动业财深度融合。 未来,随着财务管控功能逐步从单个企业或集团利益相关者延伸至供应链、价值链和生态链,并通过建成全国性的国资监管数据库,实现与政府等监管部门信息互联互通,最终将形成内外协同的数字化财务管控体系。 (三)组织穿透:集团管控网络的全面重构 由于集团管控模式的选择不同,集团总部和下属单位承担的角色存在显著差异。围绕权力划分,管控模式有“二分法”和“三分法”两种观点。“二分法”强调通过集权或分权的方式控制组织。在“三分法”下,Goold and Campbell(1987)提出了企业集团管控的三种模式,即战略规划型、战略控制型和财务控制型。类似地,王钦和张云峰(2005)将企业集团管控模式分为战略管控模式、经营管控模式(或称操作控制模式)和财务管控模式三种类型。 在“二分法”的集权模式或者“三分法”的战略管控模式下,集团总部作为利润中心和投资中心,为下属单位提供战略指导和规范管理,并集中统筹集团资源,通过资源配置实现管控。相应地,下属单位作为成本中心,负责自身的短期财务规划和日常经营管理活动。相反,在“二分法”的分权模式或者在“三分法”的财务管控模式下,总部作为投资中心负责制度建设与规划,并只通过以财务指标为主的经营绩效考核实施间接管控,下属单位则充当利润中心和成本中心,在权责范围内开展日常营运资金管理、成本管理等活动,独立性较强(Goold and Campbell,1987;王钦和张云峰,2005;王庆德和乔夫,2017;张先治等,2017)。央企集团往往同时具备组织结构复杂、经营模式多元、并购重组频繁和关联交易复杂的特征(张守文等,2023),单一采用集权或分权模式,抑或简单套用战略管控、经营管控或财务管控模式并不能满足央企集团的治理要求。罗乾宜(2012)提出以“集中财权、放开经营权”为财务管控原则,同时实施以绩效评价为主导、多元控制手段多管齐下的方式,可以有效提升央企集团财务管控水平。郎一罡和张守文(2023)研究表明责任中心的划分本质上还是局限于科层制度的修补,数字化背景下企业集团管控系统迭代升级需要从科层组织模式向组织内部的交互平台迭代。从权力控制角度,本文认为穿透式财务管控需要在信息获取、资源调配、权责配置和组织协同四个维度实现管理突破。 第一,信息获取的实时性和穿透性。在传统管控模式下,信息通过“层层上报”的方式传递往往存在滞后性,加之集团内部信息系统繁杂、数据标准不统一等问题,导致部分违规操作容易被过滤或掩盖,从而引发集团“监管层级衰减”的治理难题。而基于集约化数据平台,穿透式财务管控通过数据穿透、业务穿透直达集团最基层的各经营单元,构建“总部—基层”的直线管控体系,有效破解了传统管控模式下信息不对称的困局。通过及时获取全层级的信息与数据,集团强化了对各级单位的管控能力,这不仅实现了主体穿透,更验证了“看得见”是“管得住”的根本前提。 第二,资源调配的集中性和精准性。央企集团应坚持集团化运作、集约化管理,实现集团数据、财务等资源“一张网、一个库、一个池、一朵云”。尤其是集团资金等金融资源,要力争做到子企业资金按日归集、逐笔归集,强化集团的统筹调度,实现对全集团资金的集约管理和动态监测。 第三,权责配置的集中性和灵活性。以资源集中为基础,集团要强化重要财务规则制定权、重大财务事项管理权、重点经营活动监督权,对各级子企业财务管控进行“远程投放”和“标准化复制”,同时要根据业务特点、上市与否、国际国内等具体情况探索完善差异化管控模式,实现集中监管与放权授权相统一、管好与放活相统一。同时,集团还应重点围绕“三重一大”权责清单,清晰界定各治理主体的管理责任和监督责任,通过经营过程可追溯、可核查、可问责的责任穿透机制,有效落实国有资产经营投资责任。针对放权授权的执行情况,集团需每年至少进行一次穿透评估,并根据评估结果及时提级管理或调整收回授权。 第四,组织体系的扁平化和协同性。实施穿透式财务管控的组织架构从金字塔模式逐步向前中后台模式转变,这一转变实现了从流程驱动为主向流程驱动与数据驱动并重。新的组织架构呈现出三大核心特征:一是管理层级扁平化,缩短决策链条;二是管理颗粒精细化,提高管控精度;三是管理信息实时化,提高动态响应能力。从组织实施层面而言,穿透式财务管控强调“总部统筹、平台实施、基层执行”三位一体的组织体系,即由集团总会计师、分管财务工作负责人牵头战略规划和整体推进,财务部门组织落实,各职能部门和各级子企业协同联动,共同推动落地见效。同时,企业集团需同步推进与管控模式相匹配的复合型财务人才体系建设,即配强配优各级总会计师和财务部门负责人,对重要子企业实施总会计师委派制度,重点培养中高端财务人才,推动人才队伍结构从金字塔型向纺锤型转变。 (四)制度穿透:标准化流程、自动化执行与穿透化评估 从财务管控与环境适应性的角度,Simons(1995)认为财务管控是对于组织成员行为的控制,财务管控模式由边界控制、诊断控制、信念控制和交互控制四个控制杠杆构成。其中,边界控制模式是指通过制度来约束组织成员的权力,是每个组织必须明确的内容。张先治等(2017)提出了基于制度控制、预算控制、评价控制和激励控制四大管控模式的创新框架。其中,制度控制模式是指企业通过规章与规范控制组织成员的行为,保障企业战略执行的管控模式,是其他三个管控模式的基础。这一模式注重规则控制,强调执行力,保证所有组织成员按照规章制度做与企业目标一致的事。可见,制度规则是企业集团管控的重要基础。 《指导意见》《意见》和《通知》均强调了细化制度建设、强化制度执行的要求。《指导意见》指出在推动财务管理机制变革时,央企应加强关键指标、资源配置和风控规则的硬约束,扎紧扎牢制度的笼子,以规则的确定性应对风险的不确定性。《意见》提出在管理资金等金融资源时,要通过制度流程化、流程信息化,固化管理要求、规范操作流程,实现穿透监测。《通知》则要求央企对内部现行各项规章制度设计缺陷进行评估,及时做好制度“废改立”工作,切实强化内控制度执行刚性约束。 在制度建设与执行方面,本文认为穿透式财务管控应遵循以下要点:(1)全方位细化制度,使管控有据可依。财务管控制度建设应包括资金管控、成本管控、风险管控、资本管控、内部控制、核算报告等内容,例如在核算报告方面,企业集团应统一集团内同行业、同板块、同业务的会计科目、会计政策和会计估计,统一财务核算标准和流程,确保会计核算和报告规范化、标准化。(2)将制度规则嵌入信息系统,确保制度刚性执行。依据规章制度,集团应推进关键管控环节的标准化、智能化流程再造,通过将规范操作嵌入信息系统,实现基于预设指令的自动化执行。以资金管控为例,在进行资金结算时,集团应依托电子结算平台建立统一的对外接口,实现前端业务发起、在线流转审批、自动核算校验的全流程线上审批和电子结算,推动业财信息共享和合规管控。(3)定期评估制度执行效果,及时做好制度“废改立”工作。按照管控内容和管控事项的重要程度,集团可设置差异化频次的穿透式评估,并对评估发现的规章制度设计缺陷进行及时优化调整。以管理授权为例,集团应每年至少进行一次穿透评估,对存在的内控体系缺陷、内控管理失效、违规行权或转投权等问题及时进行调整。类似地,集团资金管控需遵循“无预算不开支、无预算不投资”原则,建立年度预算确定总盘、月度计划滚动调整、有条件的企业按周管控的资金动态管控机制,通过强化预算执行考核、严控预算外经济行为,增强资金预算管控的刚性约束。(4)与绩效评价挂钩,用数据说话。企业应建立与战略目标、业务特点、制度流程、监管要求等相匹配的综合性评价体系,通过科学设置分类评价指标、分级评价标准、多元化评价方式和差异化权重,将财务管控行为、效果等全过程与内部业绩考核评价相联系,形成PDCA管理闭环。 (五)风险穿透:以现金流为轴线的风险防控 近年来,国务院国资委发布的文件特别强调风险防控。比如《指导意见》要求央企完善全面有效的合规风控体系。《意见》特别强调央企要把防范资金风险作为资金管理的重中之重,通过信息系统固化和规范资金管理内控流程,全面防范资金舞弊风险、合规性风险、流动性风险和金融市场风险。《通知》要求央企进一步深化内部控制体系建设与监督工作,促进提升央企智能化穿透式管控能力和水平,健全风险防控体系,牢牢守住不发生重大风险底线。类似地,2024年11月国务院国资委发布的《关于做好2025年度中央企业重大经营风险预测评估工作的通知》也强调央企要做好年度重大经营风险预测评估工作,切实提升重大风险早识别、早预警、早处置能力,牢牢守住不发生系统性风险的底线。 集团一体化运作的标志是资金集中调配与管控,“强化资金管理,现实安全高效”是央企在建设世界一流财务管理体系中最具挑战性的核心任务(汤谷良,2023)。以优化资金配置效率、防范资金风险为主线,穿透式财务管控强调的风险防控要点包括: 第一,强调制度与流程建设。首先将战略规划、监管要求等转化为可执行的管理规范,例如以资产负债率、净资产收益率、自由现金流、经济增加值等关键指标为核心明确财务边界,测算投资、负债、利润、现金流等指标的平衡点,扎紧扎牢制度的笼子。然后对关键管控环节实施标准化、智能化流程改造,将规范操作嵌入信息系统,构建财务、风控、合规、内控一体的数字化管控体系,以规则的确定性应对风险的不确定性。 第二,紧盯风险重点领域,强化制度刚性执行。以现金流管理为抓手,穿透企业集团经营业务、投融资、金融业务、境外经营、合规等重点领域,构建全链条、多维度的风险管控防线。具体地,集团应统一管理企业银行账户,对资金定期归集,并按照“不相容岗位分离”“事权、财权分离”的原则设置岗位,进行用户权限审核审批,定期开展穿行测试和检查评估,避免资金体外循环。以“量入为出、以收定支”原则做好资金预算与业务计划衔接,对资金预算执行情况定期分析、监控与考核,重点关注重大预算事项审核审批,加强经营活动风险管控。同时加强负债率、带息负债结构、经营性现金流等资金风险指标监控,设置债务到期预警提示,关注经营现金流与债务期限匹配情况,提前做好融资接续预案,防止发生流动性风险。在资金支出管控中,应建立分级授权审批制度,并在资金支出流程中嵌入合规性预警机制,设置多维度预警参数和控制阈值、敏感信息筛查,实现对资金合规风险的精准识别与刚性防控。此外,面对国内国际金融市场,企业需统筹金融投资、利率、汇率等风险管控,持续完善境外单位内控体系建设,动态监测预警重点国别、重要子企业、重点项目风险,提前研究制定风险应对预案,并通过衍生工具合理控制风险净敞口。 第三,重视风险预测与预警。综合运用定性与定量方式收集风险信息,建立风险量化评估模型和动态监测预警机制,针对不同类型、不同程度的风险,建立“红黄绿灯”分类、分级风险评估和应对机制,实现对风险早发现、早预警、早处置,避免发生系统性风险。 第四,强化风险防控的主动性。强调集团党委(党组)、董事会、内控职能部门各自在风控工作中的主体责任,加强财会、内控、内审、纪检监察、巡视等监督协同联动。同时,将风险防控工作成效纳入年度经营考核范围,以激发企业各级主体进行主动风险管控的内生动力。 [1]Goold,M. and Campbell,A. Managing Diversity: Strategy and Control in Diversified British Companies[J].Long Range Planning,1987,(20):42-52. [2]Gordon,E. A.,Henry,E.,Li,X. and Sun,L. Management Guidance Pre- and Post-Restatement[J].Journal of Business Finance & Accounting,2014,(41):867-892. [3]Hayek,F. A. The Use of Knowledge in Society[J]. American Economic Review,1945,35 (4) : 519-530. [4]Jensen,M. C.,and Heckling W. H. Specific and General Know-ledge,and Organizational Structure [J]. Journal of Applied Corporate Finance,1995,8 (2) : 4-18. [5]郎一罡,张守文. 企业数字化转型与管理控制系统迭代——基于国家电网多维精益管理的探索性案例研究[J].管理会计研究,2023,(6):60-67. [6]卢闯,张心璐,林雯,等.大型企业集团数智化财务体系建设的实践与启示[J].管理会计研究,2025,(Z1):21-30. [7]罗乾宜.大型央企集团财务治理模式及其制度创新[J].会计研究,2012,(4):50-57. [8]戚聿东,肖旭,蔡呈伟. 产业组织的数字化重构[J].北京师范大学学报(社会科学版),2020,(2):130-147. [9]王斌.集团战略、事业部类型与财务管控体系[J].财务与会计(理财版),2011,(7):65-68. [10]王超.中央企业如何进行财务数智化转型与升级?——基于W集团的实践探索[J].管理会计研究,2025,(3):23-34. [11]王钦,张云峰.大型企业集团管控模式比较与总部权力配置[J].甘肃社会科学,2005,(3):212-214. [12]王庆德,乔夫.央企“走出去” ——海外并购公司的管理模式研究[J].管理评论,2017,29(10):211-222. [13]汤谷良.打造中国式企业财务管理体系助力实体经济高质量发展——基于《关于中央企业加快建设世界一流财务管理体系的指导意见》的思考[J].北京工商大学学报(社会科学版),2023,38(1):88-97. [14]汤谷良.财务管理如何赋能企业数字化转型——基于国家电网财务部推出的十大数字化应用场景案例的思考[J].财务与会计,2021,(20):7-12. [15]张守文,汤谷良,郎一罡.中国式企业资金管理的制度创新与理论解读[J].财务研究,2023,(2):17-24. [16]张先治,王兆楠,柳志南. 基于管理会计的企业管理控制模式创新探讨[J].会计研究,2017,(12):24-29. [17]祝继高,曲馨怡,韩慧博,等. 数字化转型与财务管控创新研究——基于国家电网的探索性案例分析[J].管理世界,2024,40(2):172-192.
京公网安备 11010802030967号
互联网新闻信息服务许可证:10120240014
网络出版服务许可证:(署)网出证(京)字第317号