主办单位:中国财政杂志社
地址:中国北京海淀区万寿路西街甲11号院3号楼 邮编:100036 互联网新闻信息服务许可证:10120240014 投诉举报电话:010-88227120
京ICP备19047955号
京公网安备 11010802030967号网络出版服务许可证:(署)网出证(京)字第317号
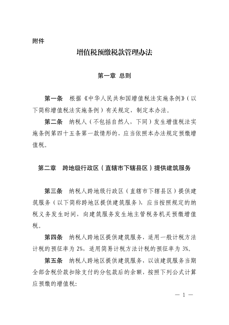
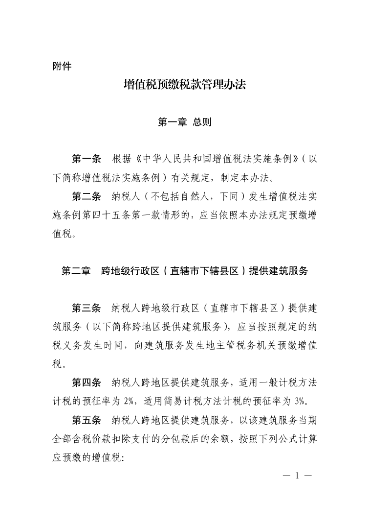
财政部 税务总局发布《增值税预缴税款管理办法》
财政部 税务总局公告2026年第14号
根据《中华人民共和国增值税法实施条例》有关规定,延续现行制度和做法,财政部、税务总局制定了《增值税预缴税款管理办法》,现予公布,自2026年1月1日起施行。此前规定与本公告规定不一致的,以本公告为准。
特此公告。
附件:增值税预缴税款管理办法
财政部
税务总局
2026年1月30日





京公网安备 11010802030967号
互联网新闻信息服务许可证:10120240014
网络出版服务许可证:(署)网出证(京)字第317号