主办单位:中国财政杂志社
地址:中国北京海淀区万寿路西街甲11号院3号楼 邮编:100036 互联网新闻信息服务许可证:10120240014 投诉举报电话:010-88227120
京ICP备19047955号
京公网安备 11010802030967号网络出版服务许可证:(署)网出证(京)字第317号
财政部组织开展代理记账机构信用评价试点工作
财办会〔2025〕47号
北京市、河北省、内蒙古自治区、江苏省、浙江省、湖北省、湖南省、海南省、贵州省财政厅(局)、市场监管局,内蒙古自治区、江苏省、浙江省、湖北省、湖南省、贵州省发展改革委,北京市经济和信息化局,河北省数据和政务服务局,海南省营商环境建设厅,国家税务总局北京市、河北省、内蒙古自治区、江苏省、浙江省、湖北省、湖南省、海南省、贵州省税务局:
为贯彻落实党中央、国务院关于健全社会信用体系的决策部署,落实《中华人民共和国会计法》有关规定,推动代理记账机构信用分级分类管理,决定组织开展代理记账机构信用评价试点工作。现将有关事项通知如下:
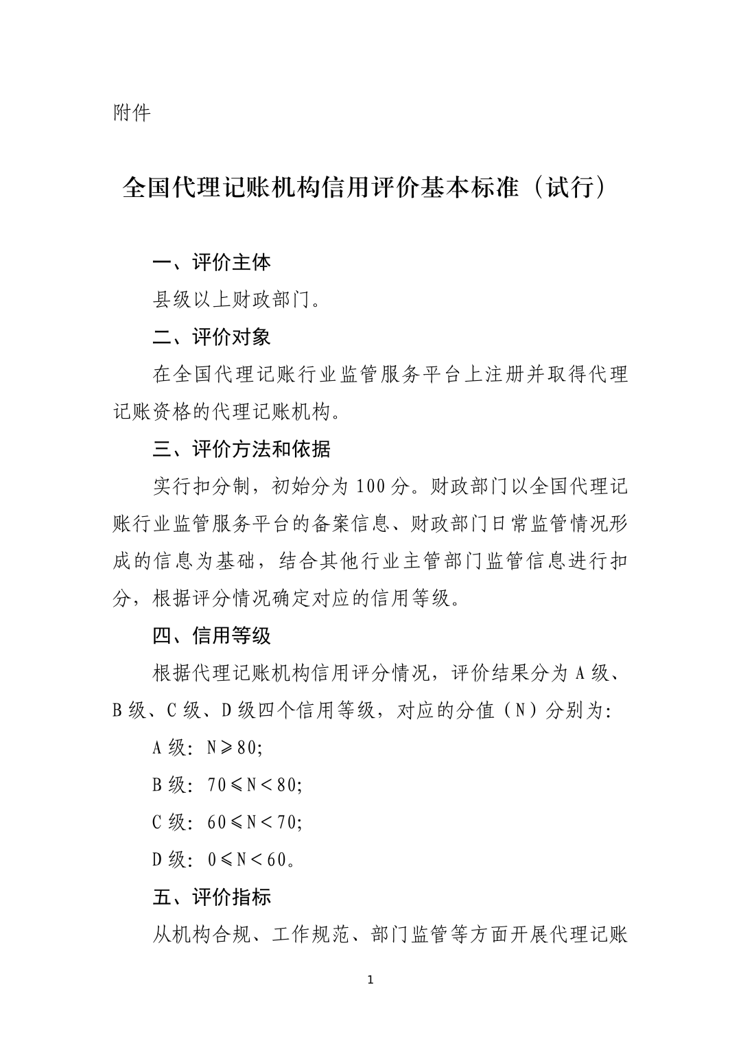
一、工作目标
通过开展代理记账机构信用评价试点,建立代理记账机构信用评价标准,规范代理记账机构信用评价程序,构建有效反映代理记账机构信用状况的评价指标体系。探索代理记账机构信用评价结果运用,引导代理记账机构依法依规执业,打造法治化、规范化、专业化的行业营商环境。总结推广试点经验做法,促进代理记账行业高质量发展。
二、试点安排
(一)试点范围。综合考虑试点意愿等因素,决定在北京市、河北省、内蒙古自治区、江苏省、浙江省、湖北省、湖南省、海南省、贵州省等地区开展试点。各试点省份可结合本省份代理记账行业管理实际情况,自行确定试点地市,于2025年12月31日前,将试点地市名单报财政部会计司。
(二)试点时间。试点工作自通知印发之日起至2026年9月30日开展。其中,2026年1月31日前,财政部会同试点地区完善全国代理记账行业监管服务平台系统配置。各试点地区根据本通知有关要求,制定试点方案,细化评价标准,完成工作部署。2026年2月至6月,各试点地区根据试点方案,组织开展试点工作,形成评价结果并公示。2026年9月30日前,各试点地区完成试点任务,总结试点经验,形成总结报告。各试点地区应及时将工作方案、评价标准、进展情况、试点经验、总结报告等报送财政部会计司。
(三)技术保障。各试点地区依托全国代理记账行业监管服务平台,开展代理记账机构信用评价试点工作。财政部提供试点技术支持。
三、试点内容
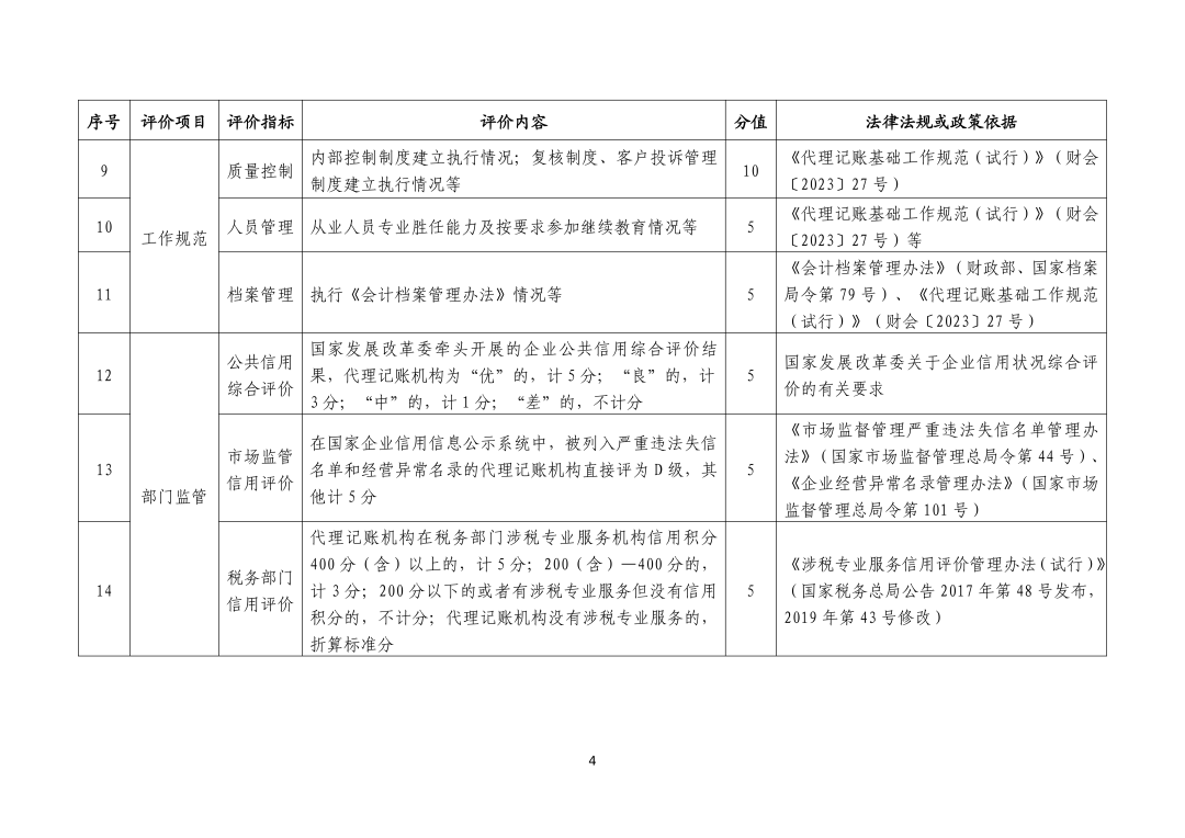
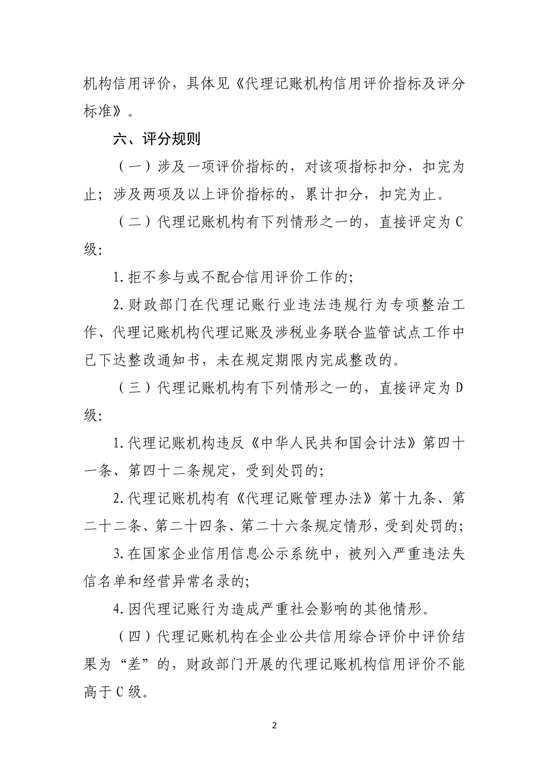
(一)细化代理记账机构信用评价规则。一是明确评价范围。评价对象为全国代理记账行业监管服务平台上注册的本地区代理记账机构。各试点地区可结合本地区代理记账行业违法违规行为专项整治工作、代理记账机构代理记账及涉税业务联合监管试点工作有关情况,选取评价对象。二是细化评价标准。依据《全国代理记账机构信用评价基本标准(试行)》(见附件),各试点地区应完善评价细则,包括评价标准、评价内容及评价佐证材料等,并报送财政部会计司同意。财政部会计司做好各试点地区评价细则的协同规范工作。三是明确评价信息来源。代理记账机构信用评价应当基于代理记账信用信息开展,以财政部门日常监管情况形成的信息为基础,税务、市场监管等部门有关监管情况形成的信息为支撑。四是划分评价等级。代理记账机构信用评价结果按照信用状况从高到低划分为A、B、C、D四个等级。代理记账机构信用评价实行扣分制,初始分为100分,扣完为止。对扣分内容,信用评价结果公示前,代理记账机构予以纠正的,不再扣分。
(二)明确代理记账机构信用评价程序。一是组织实施信用评价。代理记账机构信用评价的主体是县级以上财政部门。省级财政部门应根据本通知制定评价方案,明确开展信用评价的程序和相关要求。二是明确信用评价周期。代理记账机构信用评价结果应重点反映代理记账机构2025年1月1日至12月31日期间的信用状况。三是建立结果公示机制。评价机关应当按照“谁评价、谁公示”的原则,通过全国代理记账行业监管服务平台等渠道对信用评价初步结果进行公示,公示期一般不少于15个工作日。对信用评价等级为C、D的,应在公示期内以适当方式告知代理记账机构。四是健全异议申诉和信用修复机制。对信用评价结果有异议的代理记账机构可在公示期内对评价结果提出核实申请,并提供相关材料和证据。代理记账机构可以对行政处罚、严重失信主体名单、异常名录等失信信息主动提出信用修复申请,相关办理规则按照国务院有关规定执行。完成信用修复后,相关失信信息不再纳入下一评价周期的扣分范围。
(三)强化代理记账机构信用评价结果应用。一是开展分级分类监管。对信用评价等级为A级的代理记账机构,在日常监管中提供便利化服务;对信用评价等级为B级的代理记账机构实施常规监管,适时进行业务指导;将信用评价等级为C级的代理记账机构列为关注对象,加强业务和政策指导;将信用评价等级为D级的代理记账机构列为重点监管对象,依法依规严格监管。二是加强结果应用。各试点地区应建立本地区代理记账机构信用记录,纳入全国代理记账行业监管服务平台。三是开展激励惩戒。鼓励试点地区财政部门会同有关部门开展激励惩戒,查询代理记账机构信用记录,合理运用评价结果。
四、工作要求
(一)加强组织领导。财政部会同国家发展改革委、税务总局、市场监管总局等有关单位,通过专题会议、实地调研、经验交流等方式,为试点地区提供政策指导,保障试点工作有序推进。各试点地区省级财政部门要将实施代理记账机构信用评价作为加强行业管理的一项重要任务,高起点谋划、高质量推进、高标准落实试点工作任务。
(二)加强部门协作。试点地区财政、发展改革、税务、市场监管等部门要在代理记账机构信用信息归集共享等方面加强协作,形成工作合力,确保代理记账机构信用评价使用的信息真实准确。
(三)形成有效经验。各试点地区要及时梳理提炼可复制、可推广的试点成果,形成有效试点经验,提出完善代理记账机构信用评价制度的意见建议,为推动代理记账机构信用评价工作规范开展积累经验。
附件:全国代理记账机构信用评价基本标准(试行)
财政部办公厅
国家发展改革委办公厅
税务总局办公厅
市场监管总局办公厅
2025年11月22日




京公网安备 11010802030967号
互联网新闻信息服务许可证:10120240014
网络出版服务许可证:(署)网出证(京)字第317号