主办单位:中国财政杂志社
地址:中国北京海淀区万寿路西街甲11号院3号楼 邮编:100036 互联网新闻信息服务许可证:10120240014 投诉举报电话:010-88227120
京ICP备19047955号
京公网安备 11010802030967号网络出版服务许可证:(署)网出证(京)字第317号
财政部 生态环境部征求 《企业可持续披露准则第1号——气候(试行)(征求意见稿)》意见
财办会〔2025〕17号
各省、自治区、直辖市、计划单列市财政厅(局)、生态环境厅(局),新疆生产建设兵团财政局、生态环境局,国务院有关部委、有关直属机构办公厅(室),有关单位:
为深入贯彻落实党的二十大和二十届二中、三中全会精神,推动经济、社会和环境可持续发展,稳步推进我国可持续披露准则体系建设,规范企业可持续相关信息披露,我们起草了《企业可持续披露准则第1号——气候(试行)(征求意见稿)》,现印发给你们,请组织征求意见,并于2025年5月31日前将意见反馈至财政部会计司,反馈意见材料中请注明联系人及其联系方式。同时,欢迎有关方面提出宝贵意见。
联系电话:010-68553925 68553016 68552548(传真)
电子邮箱:zhidusanchu@mof.gov.cn
通讯地址:北京市西城区三里河南三巷3号,100820
附件:1.企业可持续披露准则第1号——气候(试行)(征求意见稿)
2.《企业可持续披露准则第1号——气候(试行)(征求意见稿)》起草说明
财政部办公厅 生态环境部办公厅
2025年4月27日






























京公网安备 11010802030967号
互联网新闻信息服务许可证:10120240014
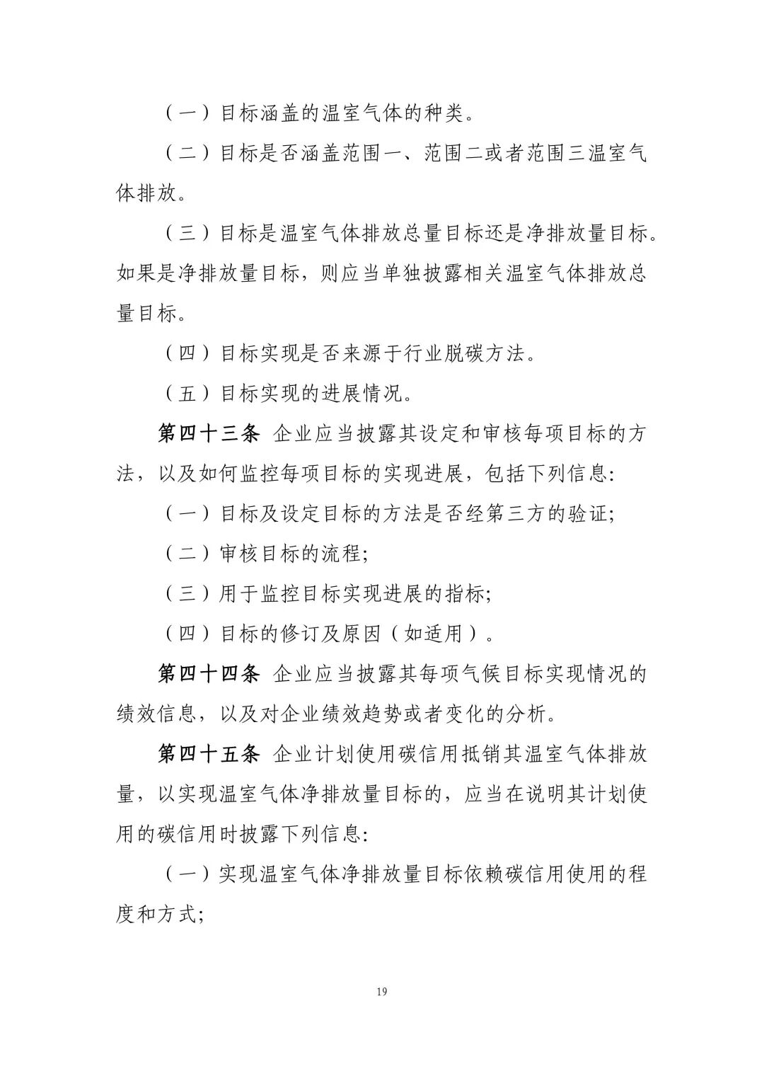
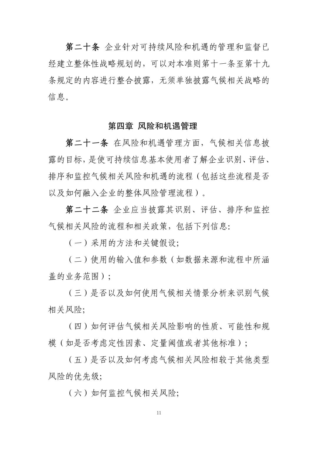
网络出版服务许可证:(署)网出证(京)字第317号