主办单位:中国财政杂志社
地址:中国北京海淀区万寿路西街甲11号院3号楼 邮编:100036 互联网新闻信息服务许可证:10120240014 投诉举报电话:010-88227120
京ICP备19047955号
京公网安备 11010802030967号网络出版服务许可证:(署)网出证(京)字第317号
中评协印发《资产评估机构综合评价办法》
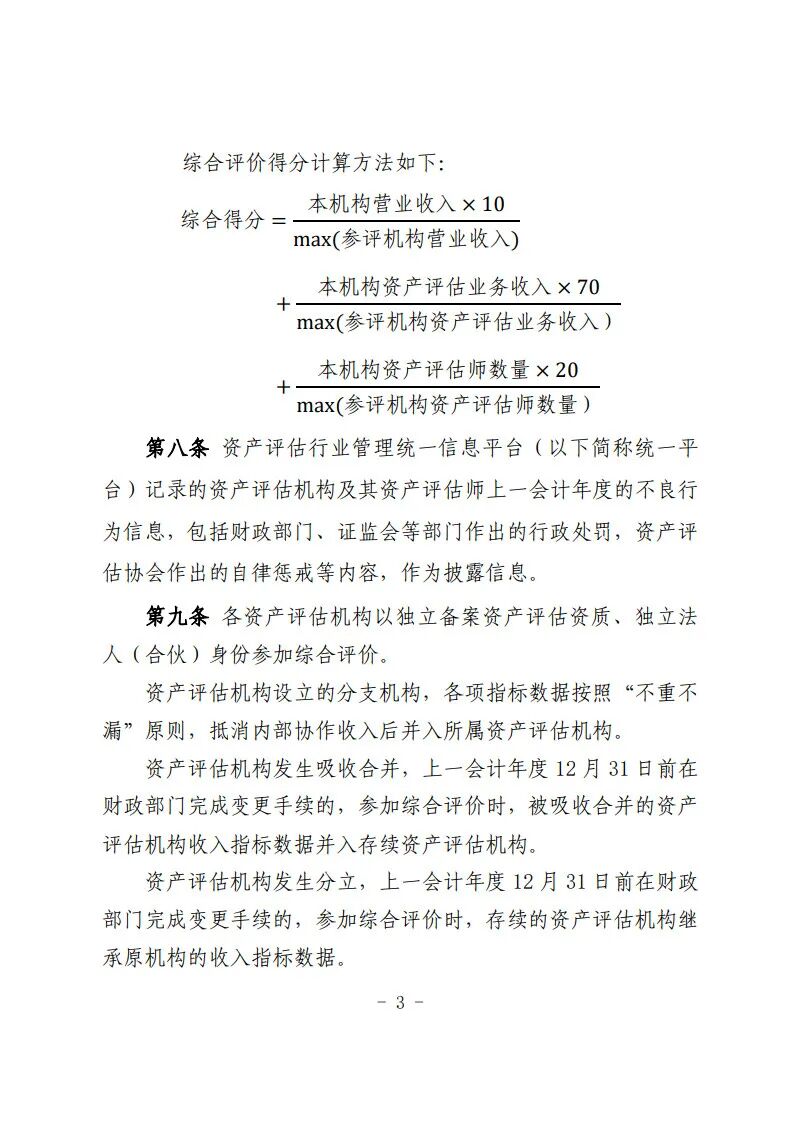
中评协〔2025〕3号 各省、自治区、直辖市、计划单列市资产评估协会(有关注册会计师协会): 为综合反映与科学评价资产评估机构整体实力和专业胜任能力,推动资产评估行业信用体系建设,提升资产评估行业公信力和影响力,促进资产评估行业高质量发展,中国资产评估协会修订了《资产评估机构综合评价办法》,已经中国资产评估协会第六届常务理事会第三次会议审议通过,现予发布。 附件:资产评估机构综合评价办法 中国资产评估协会 2025年2月18日





京公网安备 11010802030967号
网络出版服务许可证:(署)网出证(京)字第317号