主办单位:中国财政杂志社
地址:中国北京海淀区万寿路西街甲11号院3号楼 邮编:100036 互联网新闻信息服务许可证:10120240014 投诉举报电话:010-88227120
京ICP备19047955号
京公网安备 11010802030967号网络出版服务许可证:(署)网出证(京)字第317号
财务与会计 | 倪敏 徐明玥:循环交易舞弊的特点、识别及审计应对
引用本文请复制此条目:倪敏,徐明玥.循环交易舞弊的特点、识别及审计应对[J].财务与会计,2025,(9):38-41.
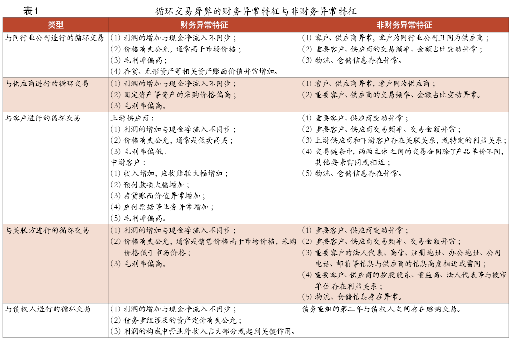
循环交易又称套换交易、返程交易、背靠背交易,即两个交易主体之间或多个主体两两之间签订内容相同或相近的买卖合同,形成闭环的资金流及货物流,整个交易呈现“头尾相连”的状态(贺小荣,2021)。本文详细梳理了循环交易舞弊发展演进中的五种类型及其特点,并基于2001年至2024年3月受中国证监会处罚的上市公司舞弊案例,进一步分析循环交易舞弊发展的新变化,在此基础上总结其在财务和非财务方面的异常信号,最后提出审计应对策略。 一、循环交易舞弊的五种类型及特点分析 (一)循环交易舞弊的五种类型 循环交易需客户、供应商等第三方参与配合,不同的第三方,其舞弊手法、特征也存在差异。依据第三方的性质和类型,循环交易舞弊的发展主要经历了五种类型: 1.同行业公司之间的循环交易。这是循环交易发展的早期形式,是指卖方在向买方出售商品或提供劳务的同时,又按与售价一致或相近的价格向买方购入商品或获取劳务,本质上属于以物易物的非货币性交易(黄世忠,2003)。这类循环交易通常以同行业公司持有的闲置资产为交易标的,交易价格也基本一致或相近,一般是为了满足利润增长需要而约定虚高的价格。20世纪90年代,这类循环交易在美国电信公司、能源公司、网络公司之间频繁发生,直至奎斯特通信舞弊事件的曝光,美国SEC在2002年8月全面禁止了此类交易。 2.与供应商之间的循环交易。这类循环交易是通过以高于公允价值的价格向供应商购买商品或劳务,之后再让供应商以购买自己商品或劳务的方式返还回来,实质上是自己花钱买收入。此类循环交易在实践中也逐渐由套换相同或相近的商品或劳务发展为套换性质不同的商品或劳务,套换价格也不尽相同,识别难度有所增加。如美国在线与太阳微系统公司之间进行的购买电脑设备套换广告服务的交易(黄世忠,2003)。这类循环交易相对隐蔽,特别是当参与主体为三个及以上公司时,较难被发现。 3.与客户之间的循环交易。这类循环交易是先将商品销售给客户,再由公司的关联方将商品高价购回,实质上也是自己花钱买收入,由于有差价可赚,客户大多愿意配合。此类循环交易在实践中又进一步演变为以贸易业务为名,实为拆借资金的融资性贸易,如2021年A股市场的“专网通信案”。在融资性贸易中,资金需求方先将商品出售给中游客户(即资金提供方),获得其资金,再由自己控制的其他关联公司将商品高价买回,中游客户赚取差价,同时也虚增了收入和利润。融资性贸易以融资为目的,所开展的交易多是“走单、走票、不走货”的虚假业务,作为资金提供方的中游客户需承担很大的资金风险。 4.与关联方之间的循环交易。上述三种循环交易主要针对非关联的第三方,此外循环交易也经常发生在关联方公司之间,其主要手法是通过虚假销售、虚假采购实施自买自卖“一条龙”造假,从上游供应商到下游客户均由舞弊公司所控制,其主要目的是为了虚增收入和利润。 5.与债权人之间的循环交易。这类循环交易是债务人先利用债务重组偿还债务,确认债务重组收益,之后再通过赊购资产的方式还原债务,形成债权债务的闭环流转,如经典的世纪星源债务重组案。 (二)共性特点分析 1.缺乏商业经济实质。不论何种循环交易其本质都是缺乏商业经济实质的空对空交易,套换的商品并不是双方真正需要的,债务的豁免也并非真正豁免,所产生的利润只是纸面利润,这也是所有虚假交易的共性特点。 2.价格有失公允。循环交易的舞弊手法决定了其交易价格并非公允的市场价格。例如,同行业公司之间的循环交易通常是按照利润增长需要来制定套换价格;与供应商进行的循环交易是通过高价采购将资金转移给供应商;与客户进行的循环交易则是低卖高买;与债权人进行的循环交易,通常会将资产折价冲抵债务。 3.具有真实的资金流。循环交易的“循环”体现在资金流和货物流的闭环流转,即同一笔资金及货物在销售和采购环节循环交易。其中,资金流的真实流转是循环交易的一大共性特点,而货物流则既可能是真实的,也可能只是仓单的转移。与循环交易舞弊不同的是,其他虚假交易只是虚构收入,并无资金流配合,例如将虚假收入直接虚挂在应收账款上,或是通过伪造银行存款虚构资金流闭环(叶钦华和黄世忠,2023)。 二、循环交易舞弊发展的新变化 本文整理了2001年至2024年3月因财务报告舞弊被证监会处罚的上市公司案例,共有45家公司涉及循环交易舞弊,其中2010年之后的处罚案例有40家,数量上呈明显上升趋势,同时也呈现出一些新变化,主要体现在: (一)参与主体更加隐蔽 近年来,循环交易舞弊的参与主体由关联方逐步转向真实的供应商、客户。关联方之间的循环交易可以通过客户、供应商背景调查等手段加以发现,而利用非关联方则更加隐蔽,识别难度也更大。在45家舞弊样本中,共有20家公司涉及利用非关联方参与造假,其中2010年之后的案例占18家。 (二)交易链条更加复杂 这主要体现在链条的延长以及链条数量进一步增加。早期的循环交易大多是两个公司之间互买互卖,较容易被发现。现在的循环交易尤其是融资性贸易,交易链条上的参与主体增加为三个及以上公司;同时链条的数量也进一步增加,即舞弊公司同时与多个供应商、多个客户进行循环交易。根据对45家舞弊样本的统计发现,2010年之后,有31家公司其单个交易链条上的参与主体超过三个,有24家公司其交易链条数量大于2条,即舞弊公司至少同时与3家上游供应商和下游客户进行循环交易。 (三)交易标的更加多样 循环交易的交易标的不仅涉及各种存货商品,还包括无形资产、固定资产、在建工程甚至提供劳务,既有存货套换存货的循环交易,也有固定资产套换服务的循环交易。其中,固定资产、在建工程等长期资产常见于与供应商进行的循环交易,这主要源于长期资产需每年折旧摊销,相较于存货,其虚增的价值对以后年度利润带来的负面影响较小;利用提供劳务进行循环交易则主要因为很多劳务的真实性较难证实;对于存货类商品,主要发生于与同行业公司、客户或是关联方进行的循环交易,交易标的主要是审计难度大、适合用“走票、走单、不走货”交易模式进行掩盖的商品。 (四)交易环节更加丰富 随着舞弊手段的迭代升级,循环交易的交易链条除了包含基本的销售、采购环节,还可能涉及生产加工、票据贴现等其他环节。根据本文的统计,2010年之后交易链条上同时涉及其他环节的循环交易案例至少有9家,其中大部分为融资性贸易类。 (五)交易流更加真实 交易流包含票据流、资金流和货物流,其中资金流和货物流是验证交易真实性的重要依据。依据交易流的特征,收入舞弊主要可以分为三类:一是票据流造假,无资金流和真实货物流;二是票据流造假,配合资金流造假,但无真实货物流;三是票据流造假,同时配合资金流和货物流共同造假。其中,第一类舞弊其虚构的收入主要虚挂在应收账款上,较容易被识别和发现,而大多数循环交易舞弊属于第二类,没有真实的货物流,只是仓单的转移,但近年来已有越来越多的公司能做到“三流”共同造假,交易流更加真实,这也是循环交易舞弊的发展趋势。 三、循环交易舞弊的识别 表1总结了各类型循环交易舞弊的财务异常特征与非财务异常特征。 (一)财务异常特征 由表1可知,上述五类循环交易舞弊在财务异常特征上主要具有以下相似之处:一是利润的增加与现金净流入不同步。循环交易本质上是缺乏商业经济实质的空对空交易,利润的增加最终是通过虚增相关资产价值或虚减负债来实现,现金净流入并未相应增加,所创造的只是纸面利润。二是交易价格有失公允。这也是由其舞弊手法的共性特点所决定,五种类型的循环交易均会表现为交易价格偏高或偏低。 此外,不同类型的循环交易舞弊在财务异常特征方面也具有一定的差异性,主要表现为:一是毛利率的异常表现不同。与同行业公司以及与供应商进行的循环交易,其虚高的定价会导致相关收入的毛利率偏高;与客户进行的循环交易则是低卖高买,导致上游供应商和下游客户的毛利率偏低,而对于中游客户则表现为毛利率偏高。二是对利润的影响路径不同。前四类循环交易是通过虚增相关资产虚增营业收入,进而虚增利润,同时依据交易标的和舞弊手法的不同,其涉及的相关资产也有差别。例如,与供应商之间的循环交易一般会通过高价采购固定资产、无形资产等长期资产来换取收入的增加,表现为这类长期资产账面价值虚增;在融资性贸易中,中游客户通过低买高卖赚取差价,其向上游供应商采购原材料时常常需预付大部分甚至全部货款,而对下游的销售却只预收少部分货款,导致其预付账款和应收账款大幅增加。最后一类与债权人的循环交易则是通过虚减负债、虚增营业外收入来虚增利润。 (二)非财务异常特征 1.客户与供应商是否异常。具体包括:客户与供应商的变动情况;重要客户、供应商的交易频率、金额占比;客户是否同为供应商;上游供应商与下游客户是否具有关联关系等。 2.交易合同是否异常。例如交易链条中两两主体间的交易合同除了产品单价不同,其他如规格、数量、仓储地点、交货地点等要素是否雷同或相近;合同约定的交货地点、交货时间、交货方式、交货数量等信息是否明确;各方签订交易合同的顺次、时间、价格等情形是否符合市场交易行为习惯。 3.重大交易是否异常。例如是否存在以后年度重新向债权人赊购资产的异常业务,是否存在大额的预付款业务,是否存在大量的应付票据贴现业务等。 4.物流信息和仓储信息是否异常。货物运输一般会涉及提货单、运费支付单、装箱单、协议书、保险单、收货确认函等单据资料,针对“走票、走单、不走货”的虚假交易,可以检查上述单据是否完整,涉及的信息如运输方式、运输企业等是否合理、正常;此外还可以关注仓储合同是否合规,是否存在多份买卖合同却只签订一份仓储合同,是否存在不同买卖合同所涉及的仓储合同信息雷同或相近等情形。 四、审计应对 循环交易舞弊属于典型的虚假交易,不仅制造出交易,还具有真实的资金流,有的舞弊公司甚至制造了真实货物流;同时循环交易涉及第三方配合造假,且参与的第三方从关联方逐步转向真实的客户、供应商和金融机构,造假的交易链条也进一步延长和增多,使整个交易不仅形式上真,实质上也能做到以假乱真。较之于其他舞弊手法,循环交易舞弊更加复杂、隐蔽,审计难度更大。 (一)强化分析程序识别舞弊风险 首先,通过分析程序关注财务异常特征,判断收入、利润是否具有循环交易的舞弊风险,以及涉及的重点科目是哪些,如利润与现金净流入的配比是否背离,销售价格和采购价格是否公允,毛利率是否异常,存货、无形资产、固定资产等资产项目是否异常增加,现金收、付款比例与企业业务性质是否匹配,现金收、付款比例是否存在异常波动等。其次,借助数据分析工具,结合非财务特征对收入进行多维度分析,如叶钦华等(2022)提出的五维度框架以财务税务维度为核心,配合四个非财务维度,即行业业务维度、公司治理维度、内部控制维度、数字特征维度,从多个角度分析判断财务数据背后的业务逻辑是否真实、合理。 (二)诉诸非常规手段侦察舞弊线索 对于循环交易这类系统性的虚假交易,常规的审计程序和方法已远远不够,利用大数据技术等非常规手段是识别此类舞弊的关键(叶钦华和黄世忠,2023)。例如在獐子岛财务舞弊案中,监管机构通过采集捕捞船只的卫星导航数据,运用大数据分析技术,发现獐子岛提供的捕捞面积存在造假,成功锁定其虚减成本、虚增利润的舞弊事实。大数据分析等新兴技术在侦察舞弊线索、发现舞弊证据方面具有显著优势:首先,扩大了数据来源,可以对包含文本、图像、视频等非结构化数据进行分析;其次,基于各种机器学习算法构建的财务舞弊识别模型能够进一步提高舞弊预测的准确性;最后,大数据技术也使得全样本审计能够取代抽样审计,在提高审计效率的同时降低审计风险,提升审计质量。 (三)重视延伸审计收集舞弊证据 延伸审计是向被审计单位以外的相关单位及个人调查、了解有关情况,取得相关证据的过程。循环交易舞弊涉及第三方配合造假,导致传统的检查、函证等审计程序可能失效,为此应赋予注册会计师必要的审计外调权,使审计范围能够进一步延伸以获取更多的外部证据(黄世忠等,2020)。除了对客户、供应商进行函证,还需综合运用走访、实地调查等方法,调查对象也应从客户、供应商延伸至其他相关企业,包括金融机构、物流企业、第三方仓储企业等。既要基于整个供应链视角进行审查分析,避免“只见树木不见森林”,也要对交易链条上的细节进行深入调查,详细了解整个交易背后的商业逻辑、交易模式是否合理,上游供应商和下游客户之间是否存在关联关系,资金、资产交易和物流信息是否真实以及交易是否具有商业经济实质。 基金项目:江苏省教育厅高等学校哲学社会科学重大项目(2022SJZD058);2023年江苏省研究生实践创新计划项目(SJCX23_1060)
京公网安备 11010802030967号
互联网新闻信息服务许可证:10120240014
网络出版服务许可证:(署)网出证(京)字第317号