主办单位:中国财政杂志社
地址:中国北京海淀区万寿路西街甲11号院3号楼 邮编:100036 互联网新闻信息服务许可证:10120240014 投诉举报电话:010-88227120
京ICP备19047955号
京公网安备 11010802030967号网络出版服务许可证:(署)网出证(京)字第317号
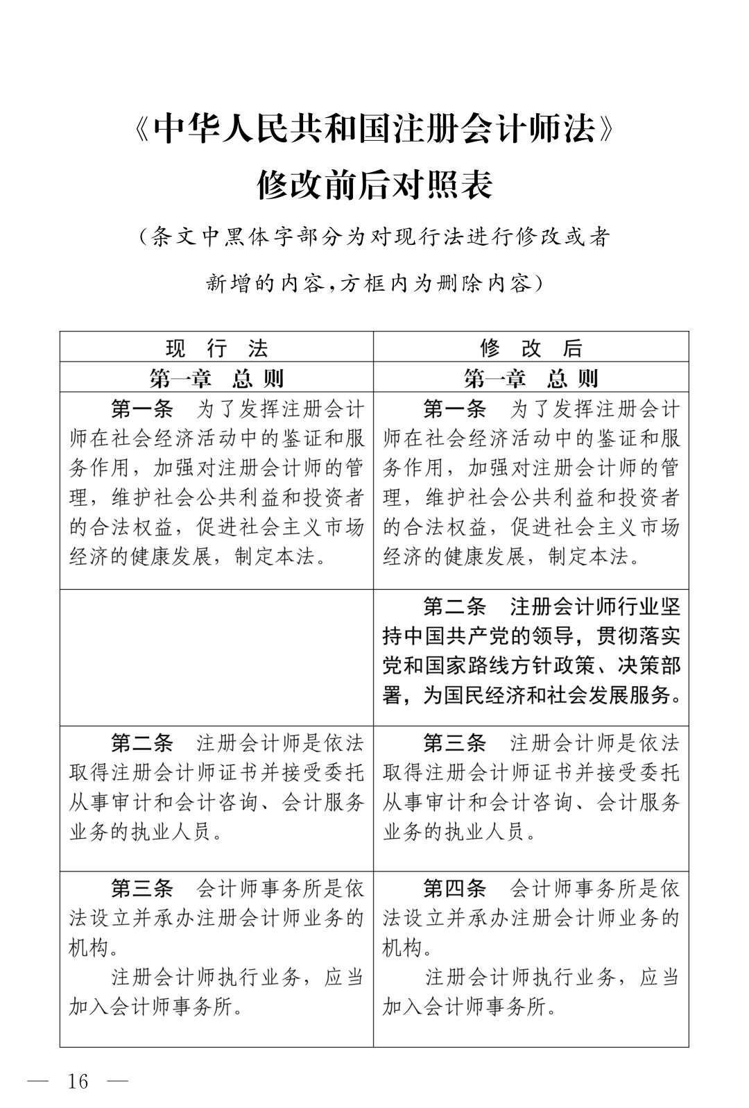
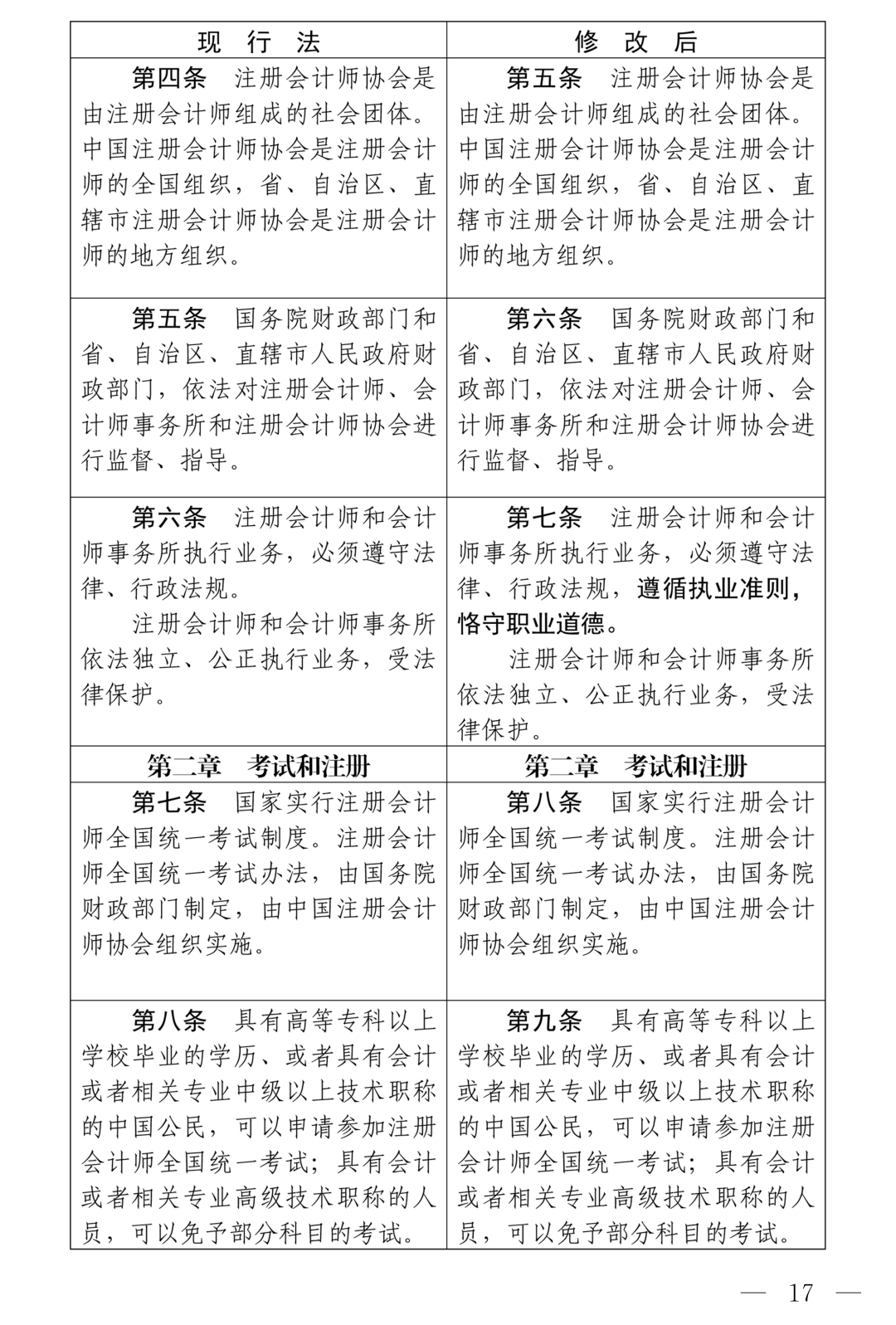
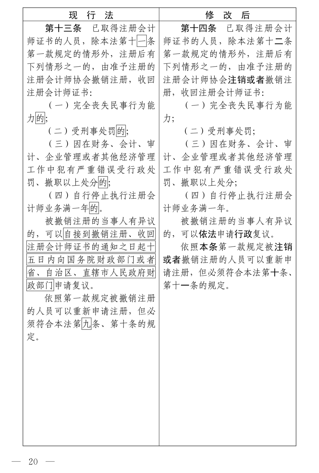
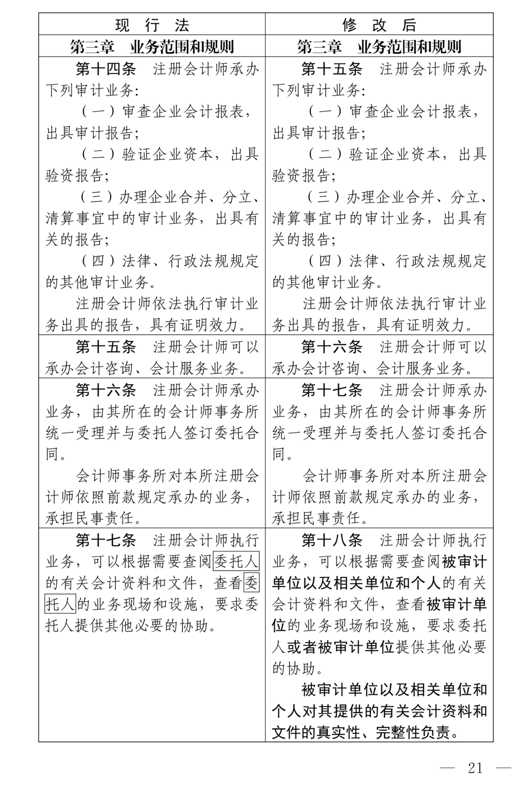
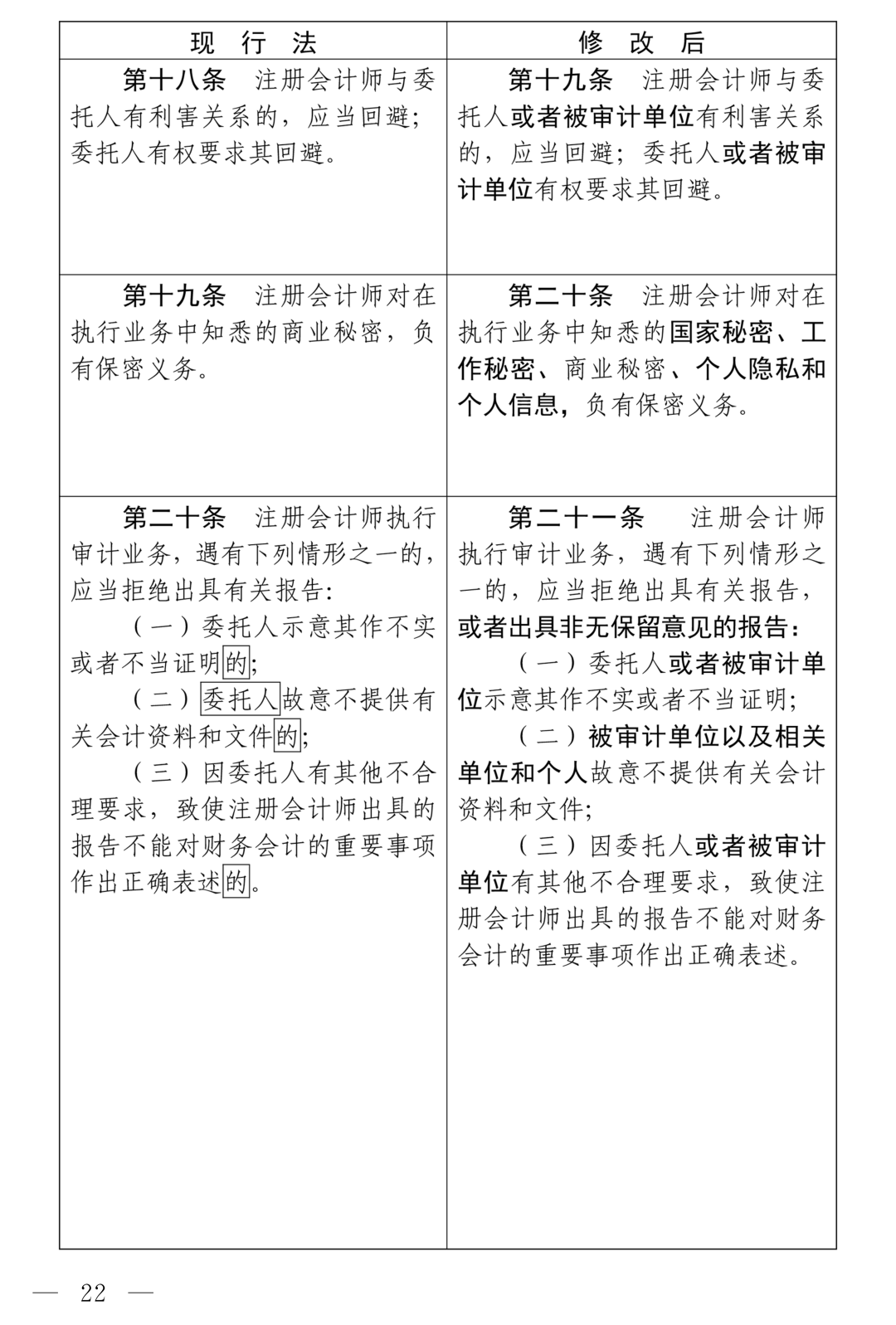
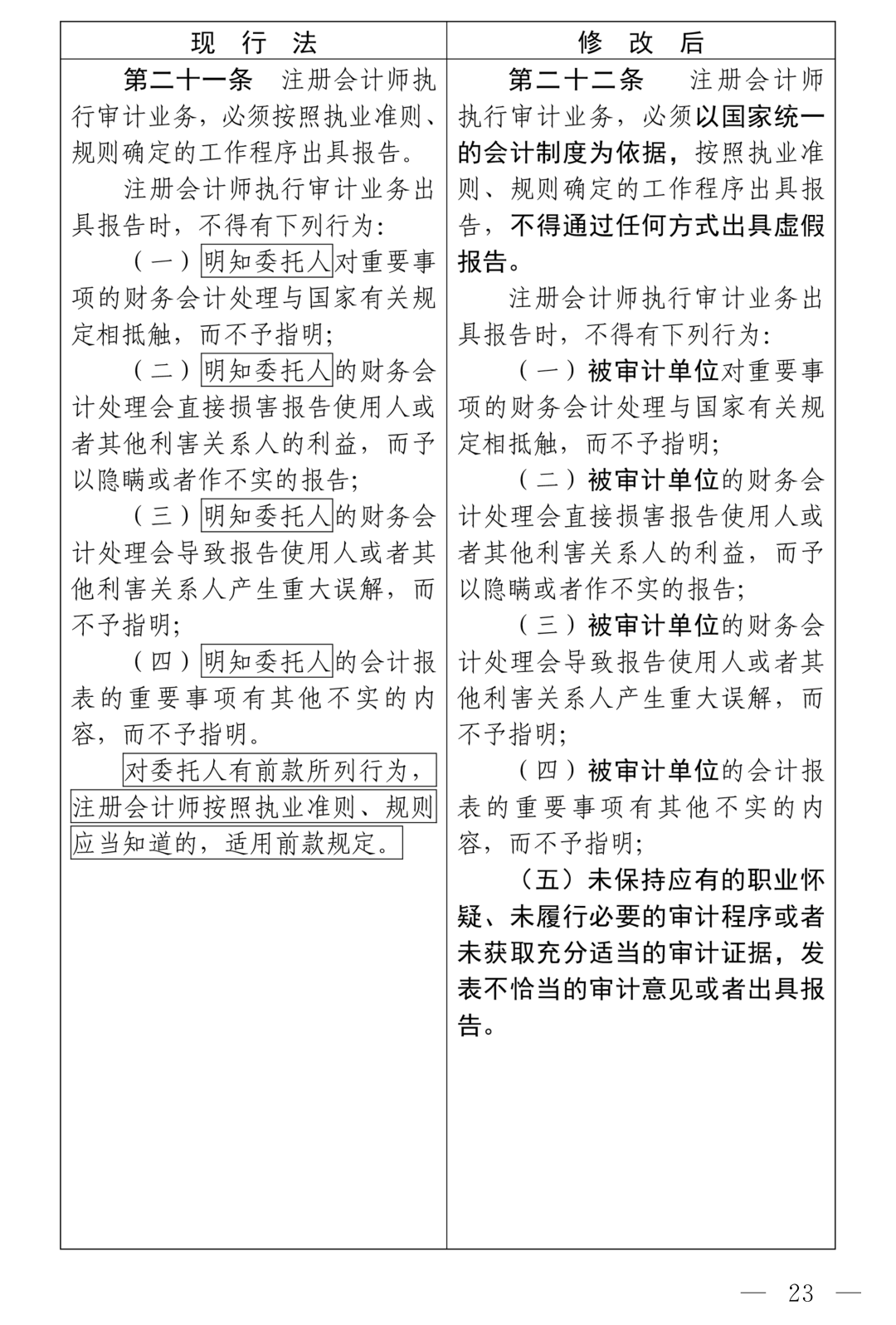
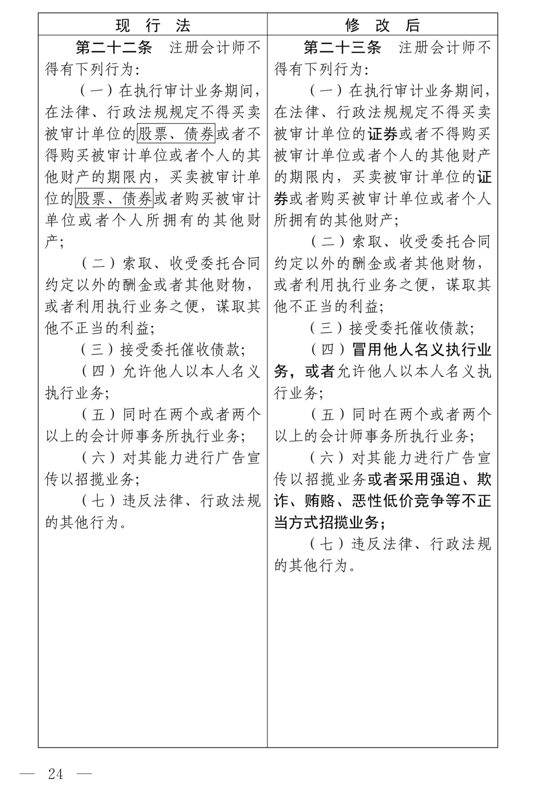
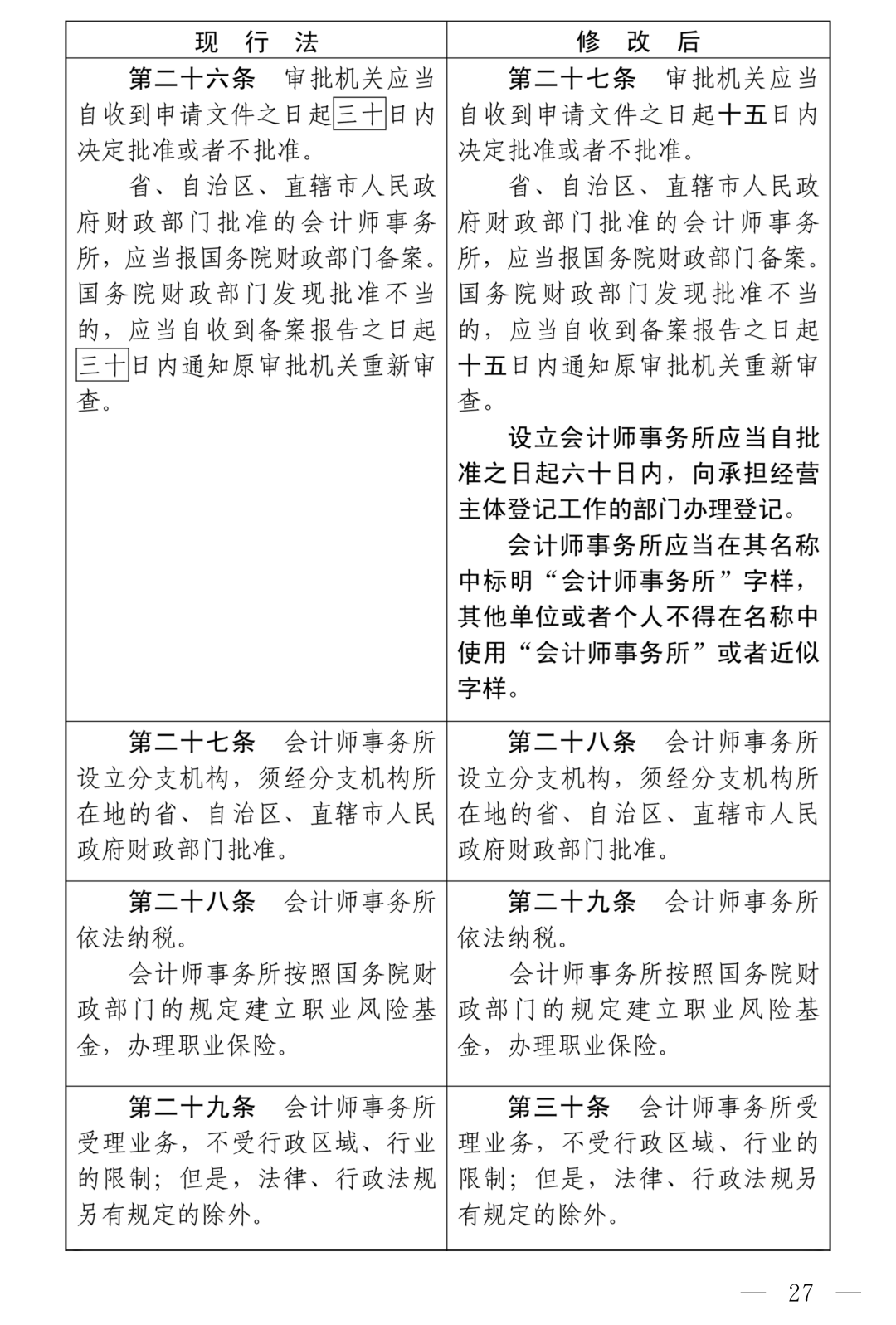
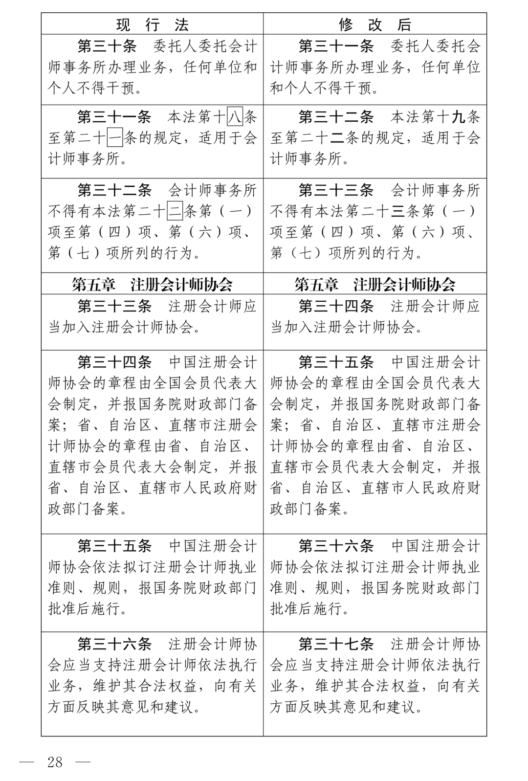
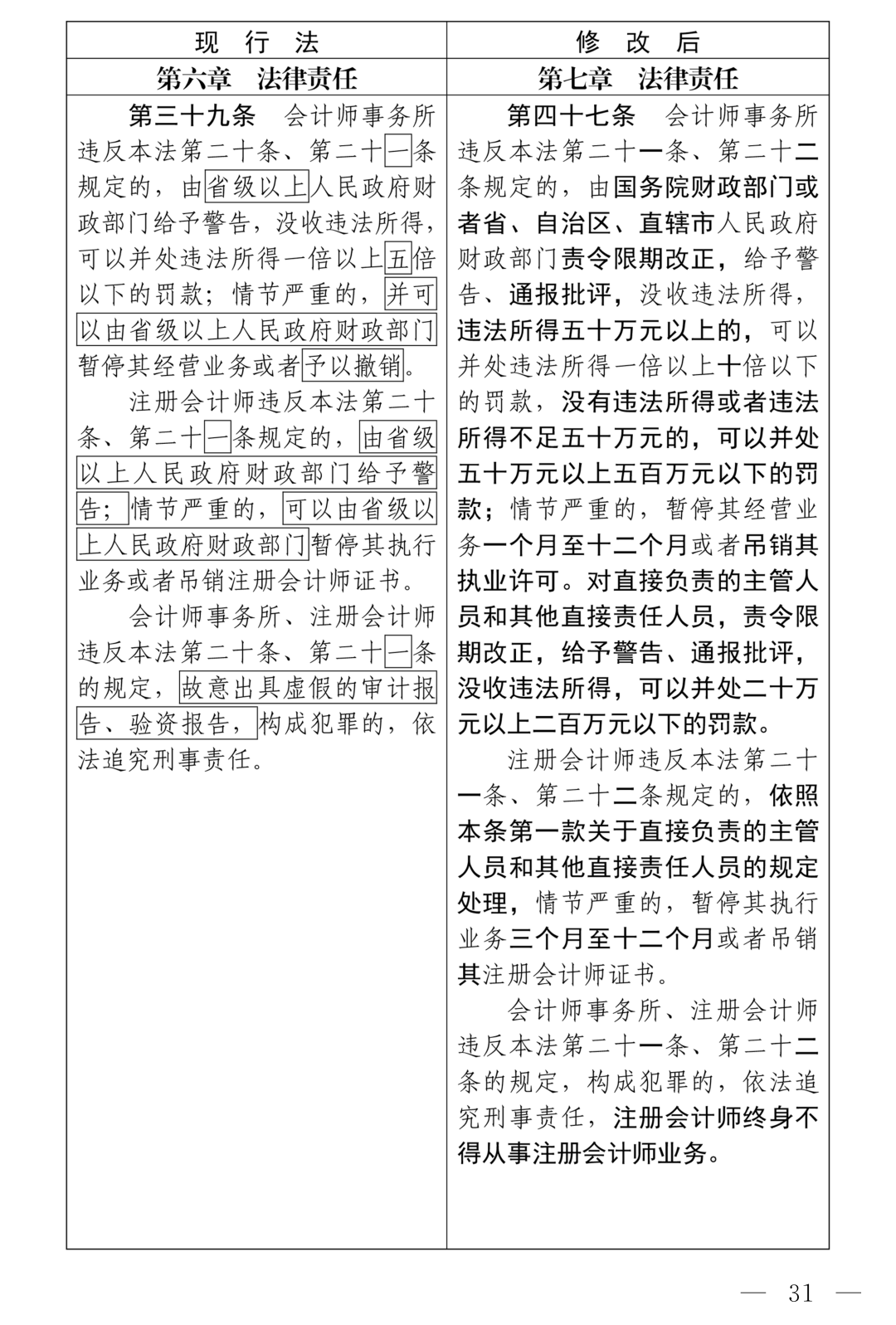
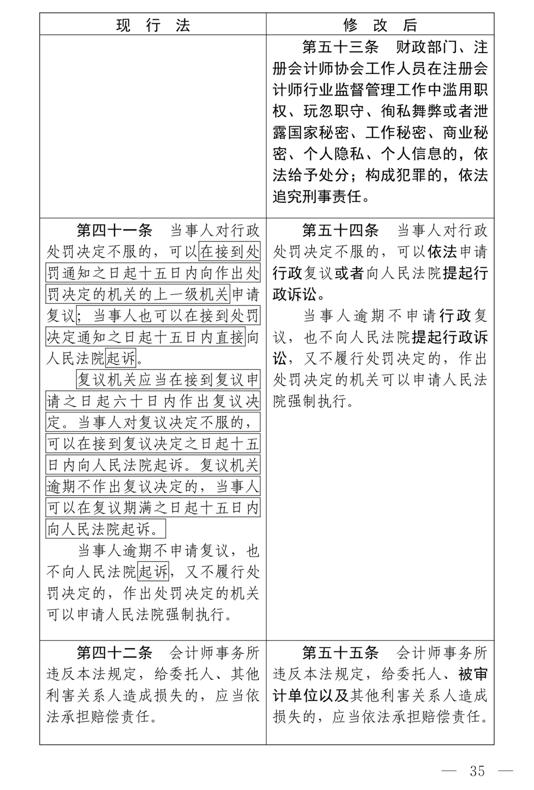
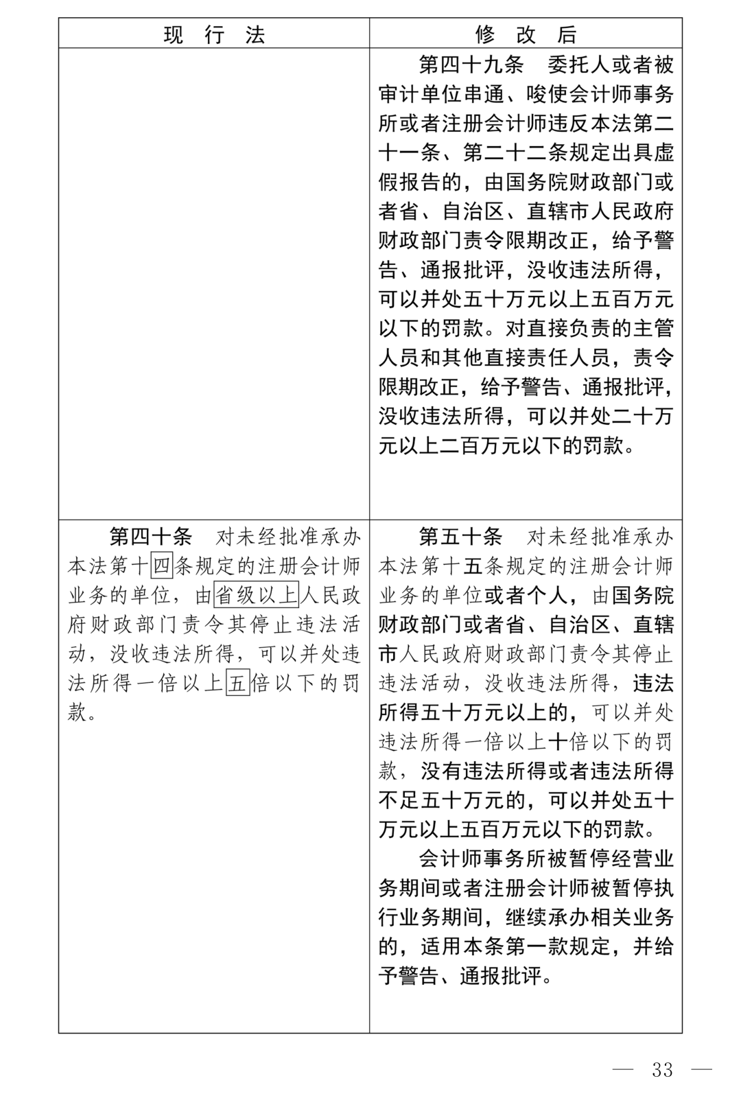
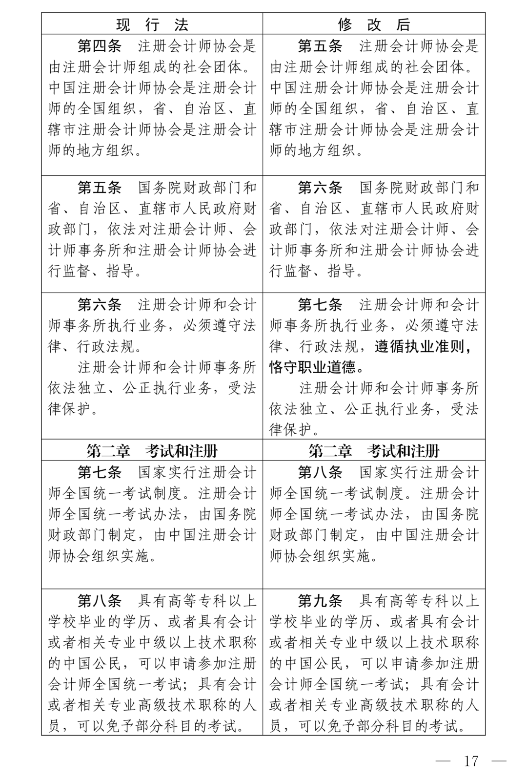
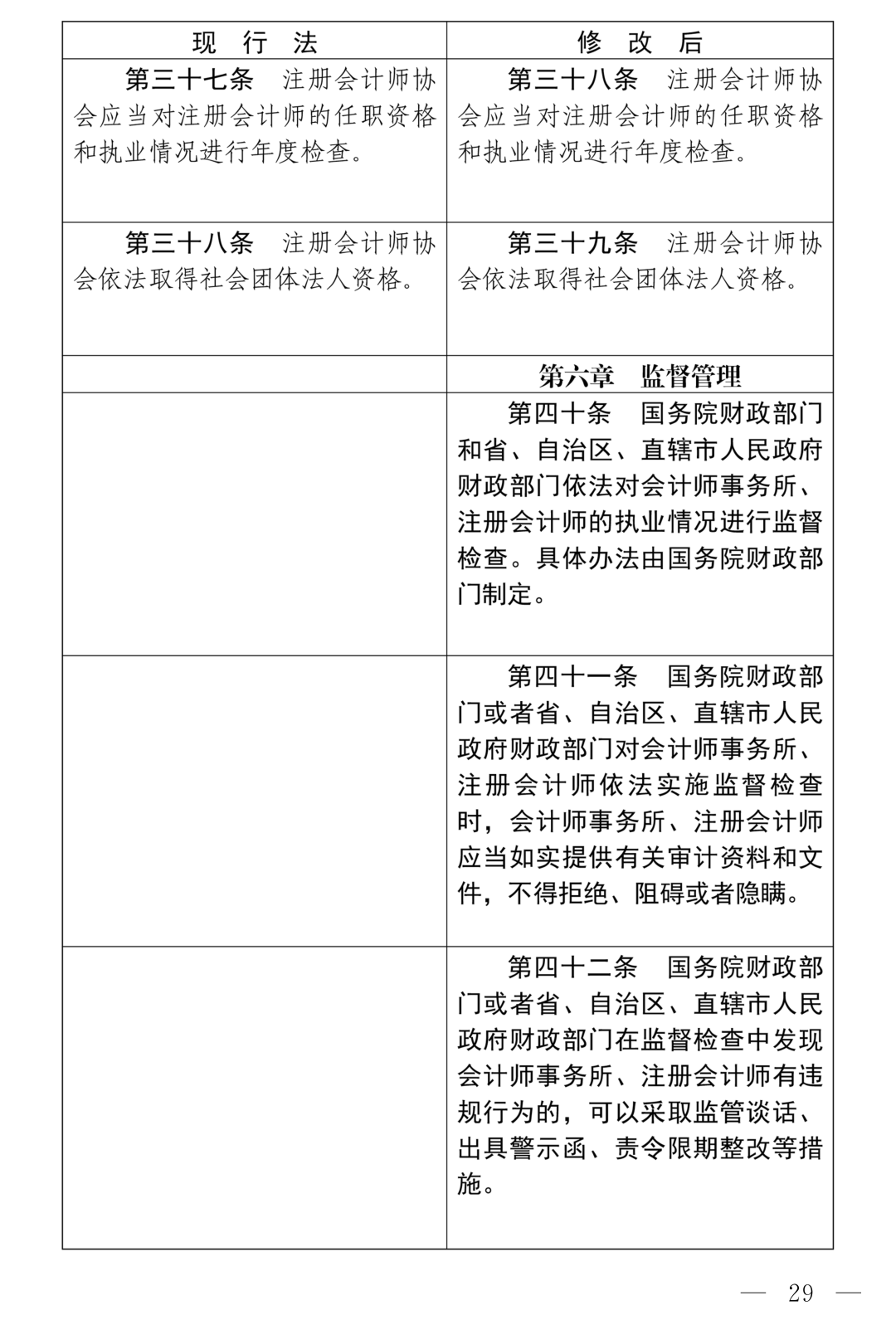
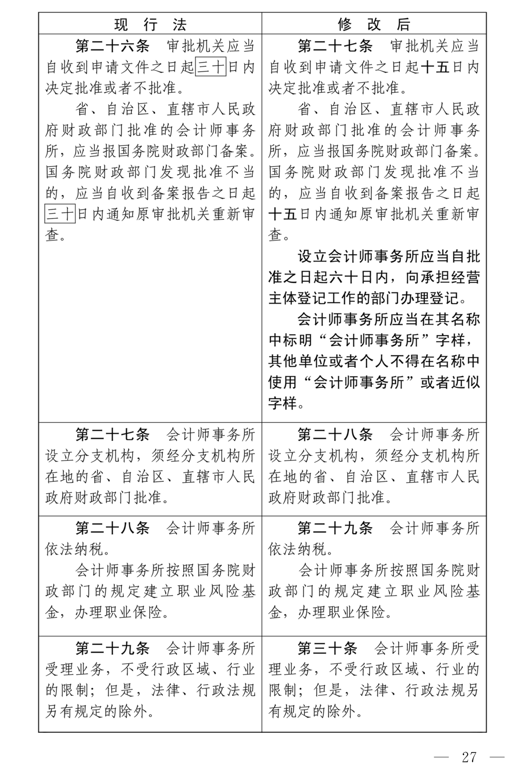
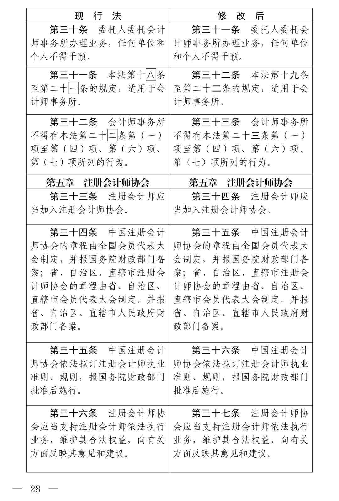
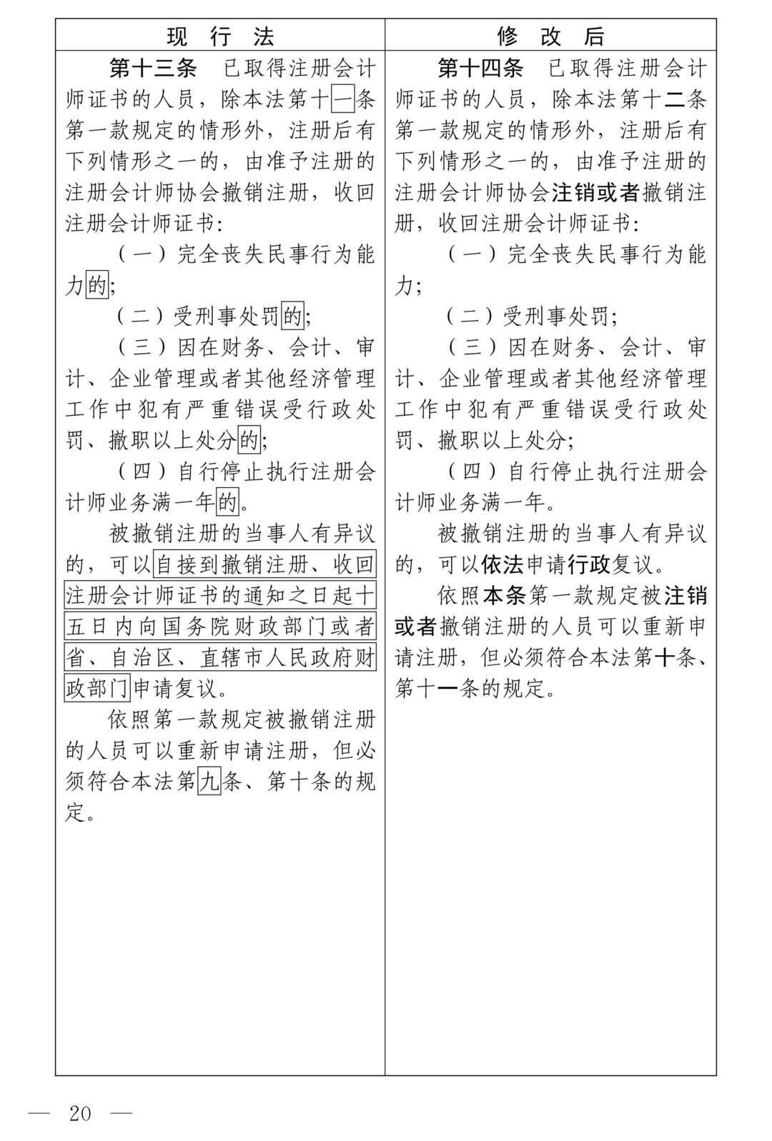
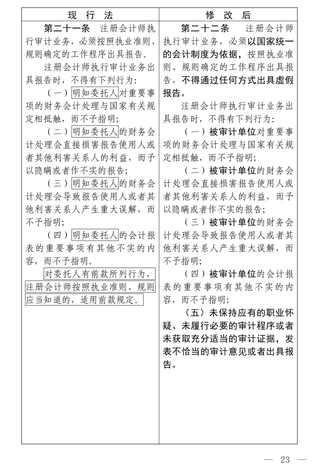
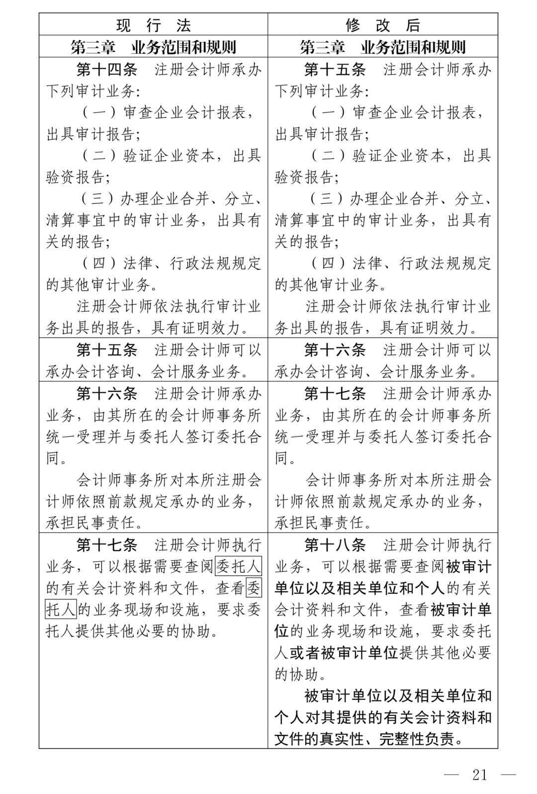
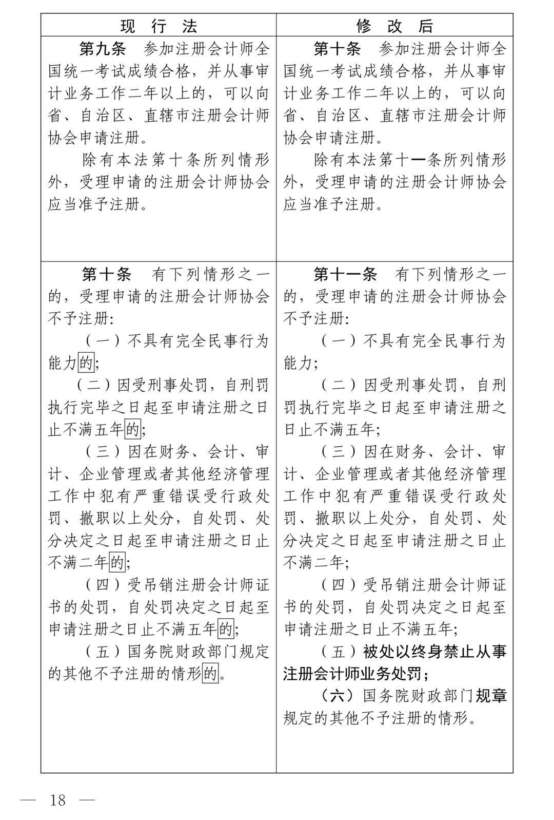
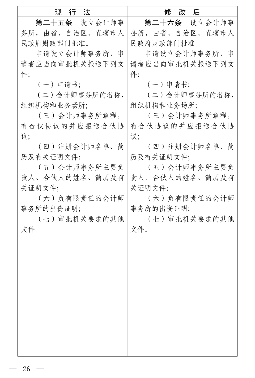
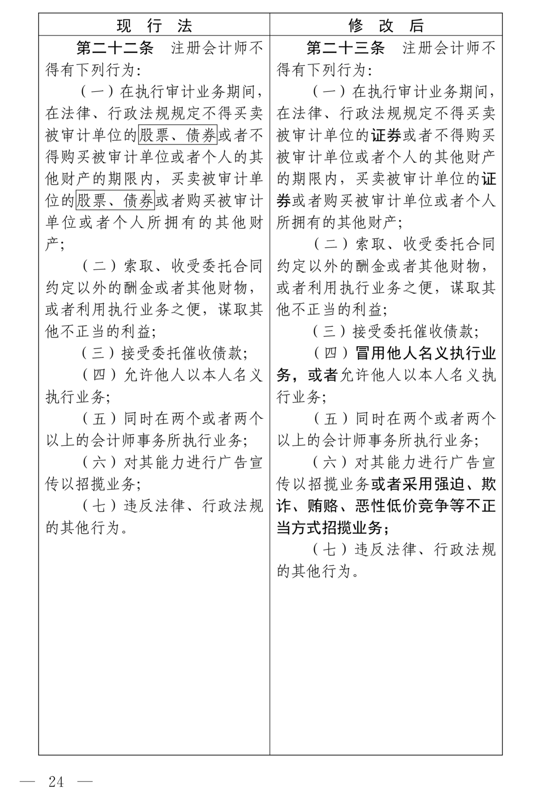
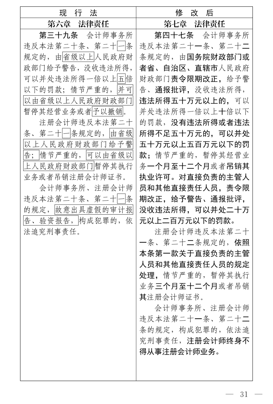
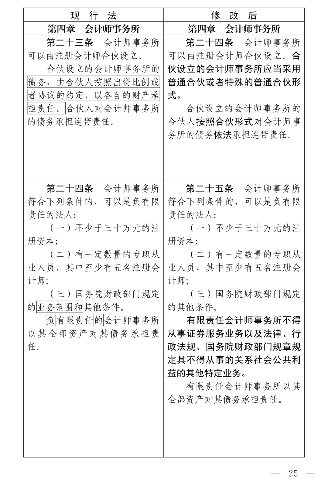
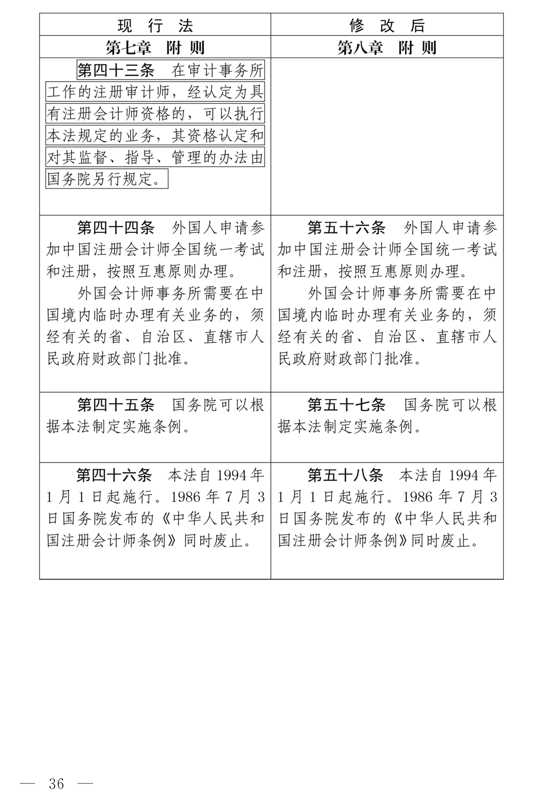
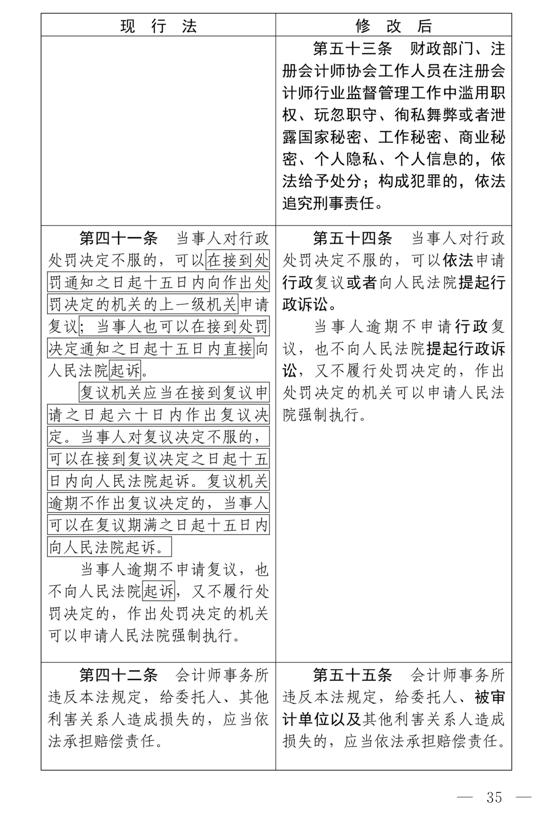
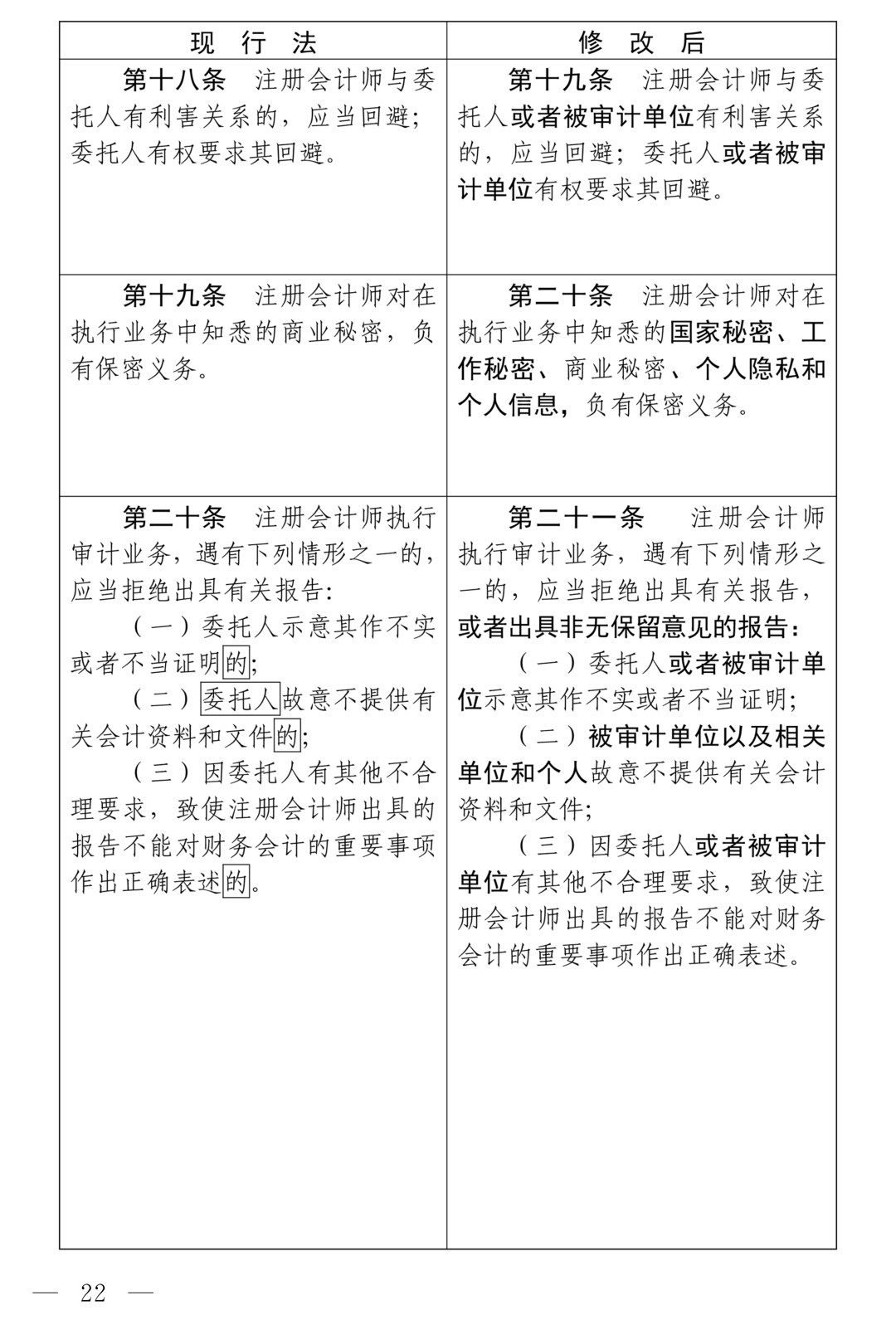
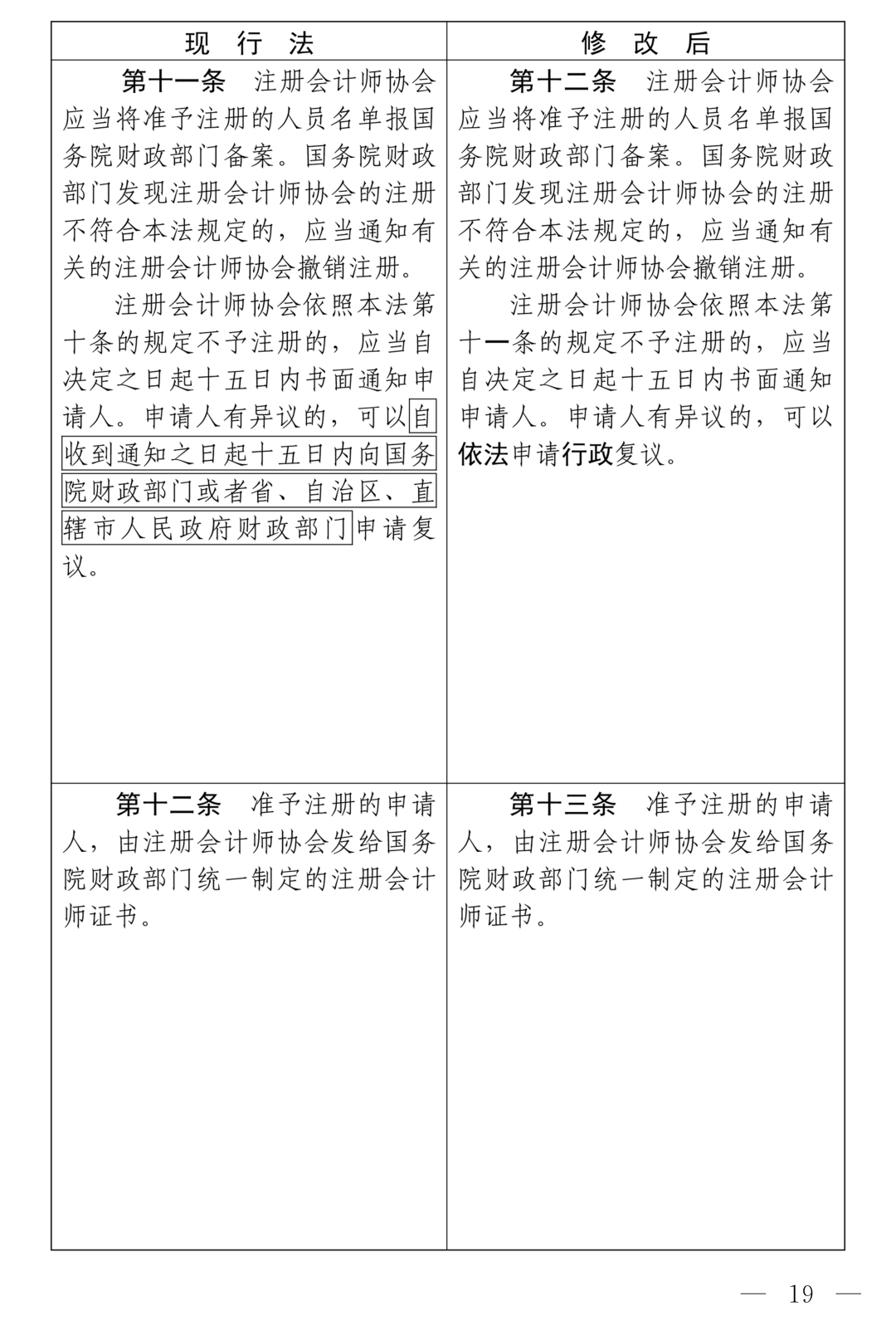
《中华人民共和国注册会计师法(修正草案)》公布 征求意见
十四届全国人大常委会第二十一次会议对《中华人民共和国注册会计师法(修正草案)》进行了审议。现将《中华人民共和国注册会计师法(修正草案)》公布,社会公众可以直接登录中国人大网(www.npc.gov.cn)或国家法律法规数据库(flk.npc.gov.cn)提出意见,也可以将意见寄送全国人大常委会法制工作委员会(北京市西城区前门西大街1号,邮编:100805。信封上请注明注册会计师法修正草案征求意见)。征求意见期限为30日。































京公网安备 11010802030967号
互联网新闻信息服务许可证:10120240014
网络出版服务许可证:(署)网出证(京)字第317号