主办单位:中国财政杂志社
地址:中国北京海淀区万寿路西街甲11号院3号楼 邮编:100036 互联网新闻信息服务许可证:10120240014 投诉举报电话:010-88227120
京ICP备19047955号
京公网安备 11010802030967号网络出版服务许可证:(署)网出证(京)字第317号
国管局印发《中央行政事业单位配备新能源汽车有关性能指南》
为深入贯彻落实党中央、国务院决策部署,进一步推进公务出行绿色化、低碳化,支持新能源汽车产业高质量发展,充分发挥中央行政事业单位示范引领作用,持续深化相关新能源汽车推广使用政策效果,近日,国管局印发《中央行政事业单位配备新能源汽车有关性能指南》(以下简称《指南》)。
《指南》深入贯彻落实新修订的《党政机关厉行节约反对浪费条例》和党政机关习惯过紧日子要求,坚持勤俭办一切事业,充分体现公务用车管理政策要求,突出强调经济适用、节能环保等配备原则,强调用车单位要严格控制车辆配备标准,合理选择性能指标,优先购置质优价廉产品,严禁追求高档配置或者豪华内饰。
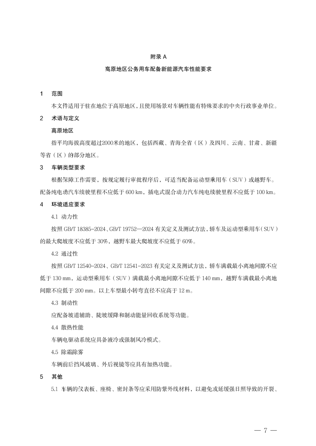
《指南》立足机关事务保障视角,突出安全可靠属性,突出用车单位需求特点,突出务实管用操作性强,充分结合新能源汽车现有标准体系,通过全面梳理影响新能源汽车选配的主要场景特征及其指向的关键性能,构建了“1+2”场景框架,即:一个基本场景,两个典型场景(高原、寒冷地区)。按照核心性能指标精准匹配应用场景的原则,基本场景侧重车辆安全性能、节能环保、售后保障等一般性指标规定,高原地区侧重车辆的动力性、通过性、制动性,寒冷地区侧重车辆的低温性能、除霜除雾、驾乘性能等差异化指标规定,可有效覆盖中央行政事业单位部门本级及所属垂管派出机构、事业单位等实际用车需求,为用车单位选购适配的新能源汽车提供指导建议。
《指南》得到工业和信息化部等行业主管部门的大力支持,多家相关专业机构全程参与,充分征求和吸纳了中央行政事业单位、相关行业协会和新能源汽车生产企业的意见建议。
《指南》相关指标、参数是推荐性、参考性的,不作为强制性要求,不影响各部门现有公务用车的使用和调剂;各部门、各单位不得借《指南》印发,大规模更新现有车辆。《指南》实施过程中,将结合行业技术进步、管理需要等情况适时修订。
附件:《中央行政事业单位配备新能源汽车有关性能指南》












京公网安备 11010802030967号
互联网新闻信息服务许可证:10120240014
网络出版服务许可证:(署)网出证(京)字第317号