作者:李心合 李芸 来源:《财务研究》2025年第3期
引用本文请复制此条目:李心合,李芸. 公司财务学的学科归属与体系重构[J]. 财务研究,2025,(3):3-25.
李心合 李芸
摘要:公司财务学的学科归属,是决定财务学体系构造的重大理论问题。财务学归属于经济学还是归属于管理学,直接决定财务学的体系结构和具体内容。西方财务学被归之于经济学,作为经济学的分支学科,是因为财务学渊源于经济学,财务学的发展深受经济学的影响,并且财务学与经济学具有相同的研究范式,逻辑上具有一致性。经济学科观虽在西方财务学界获得普遍认同,但由于金融化过度、抽象化过度和简单化过度,导致按照经济学科观构造的财务学体系与财务实践处于“两张皮”状态。破解和走出此困局,需要转换学科归属观,构建基于管理学立场的财务学体系。实际上,20世纪60年代至90年代初,中国财务学就是被作为管理学的分支学科建构和发展起来的。这期间,中国学者提出的资金运动论不仅是对财务对象理论的重大突破,更对财务学具有学科整体创新和发展的重大意义。可以说,以资金运动论为核心的财务学科体系标志着中国财务学科发展曾走过一条独特的自主探索之路。本文的观点是,根据中国特色社会主义市场经济的要求,赋予传统的资金运动论以新的内涵,在此基础上,充分借鉴和吸纳西方财务学的研究成果,完善以资金运动论为核心、基于管理学归属观的中国自主财务学体系。在公司财务性质既定的前提下,学科归属观的差异直接影响财务学体系的整体框架及每一项构成要素的内涵。立足资金运动论,并将经济学归属观转换为管理学归属观,不仅公司财务学的整体框架需要调整,基本内容需要扩展,而且每一项构成要素的内涵也需要重新解释,基础理论也需要重新选择,还需要把财务管理的职能、机制、流程和方法纳入财务学体系。
关键词:公司财务学;金融市场现金流动论;资金运动论;经济学归属观;管理学归属观
李心合,财政部会计名家,南京师范大学会计学院、南京大学商学院,教授、博士生导师。中国财务学年会共同主席,中国会计学会理事,《会计研究》编委会委员,《财务研究》学术委员会副主任委员。主要研究公司财务,深耕财务基本理论,提出了一些带有原创性、有一定影响的学术观点或理论,如制度财务学理论、利益相关者财务理论、阴态财务学理论、公司财务概念框架、社会嵌入性财务理论、中国式国企财务理论、中国式国企内控理论等。持续关注学术研究和创新的跨学科基础、实践基础和方法论基础,逐渐形成了自己的学术风格。坚守规范,学术自由,研究自主,立足实践,坚持创新,注重思想,被誉为财务学界的思想家。
李芸,管理学博士,南京师范大学金陵女子学院,副教授,硕士生导师,主要研究公司财务、绩效管理等。

(点击可看大图)
研究公司财务理论,学科归属或学科属性是至关重要的研究课题。一方面,学科归属是决定学科体系构造的重大问题,而学科体系的构造又是公司财务领域具有顶层设计意义的基本理论问题;另一方面,在财务学领域,同时面对中国传统的管理学归属观与来自西方的经济学归属观,客观上也需要深入思考与选择,并在此基础上,对财务学整体框架中的每一个理论要素作出新的解释,对管理学归属观下财务管理的内容和方法体系进行重构。
一、学科归属的重要性与财务学科关联概念梳理
针对财务学的学科归属,国内财务学界有两种截然不同的解释,本文称之为经济学科观和管理学科观。很多财务学人知晓甚至熟悉这两种观点,却很少有人对这一问题开展专门研究,所以当我们试图要了解学界对这一问题的研究状况时,却很少能够检索到相关文献(特别是专门文献)。这说明学界尚未认识到学科归属问题对财务学科发展的重要性。
(一)学科归属决定学科体系构造
事实上,学科属性是学科体系顶层设计的重大理论问题。把财务学归属于经济学与归属于管理学,直接影响乃至决定财务学内容的安排与体系的构造。具体说,至少体现在四个方面:
一是逻辑前提。任何学科的构造都必须有若干假设支持,但不同学科所需要的前提性假设是不同的。以人性假设为例,经济学以“经济人”假设为前提,社会学需要“社会人”,伦理学需要“道德人”,政治学需要“政治人”,如此单一的人性假设不适用于管理学,管理学文献呈现给世人的人性假设都是多样化的,比如经济人、社会人、自我管理人等。以不同人性假设为前提演绎出来的理论或学科体系是完全不同的。比如经济学领域里普遍认可的、所谓“万能”的委托代理理论是以经济人假设为前提的,而广泛应用于管理学界的“管家理论”则需要以社会人假设支撑才能确立起来。
二是研究对象。有独立的、区别于其他学科的研究对象或研究领域或研究范围,是学科存在的必备条件。研究对象可以是范围较大的研究领域细分的结果,研究领域可以细分为若干研究对象,从而形成学科群或学科域。以经济学科为例,针对稀缺的经济性资源进行的“经济性交易”可以看成是范围较大的研究领域,此研究领域可以按交易对象或交易属性细分,按交易对象可以细分为资本交易、信息交易、房地产交易、劳动力交易等,按交易属性可以细分为交易价格、交易规则、交易信息、交易伦理、交易与社会的关系等。每一个细分都可以成为一个学科的研究对象,多个细分的集合构成一个经济学科群。经济学发展到现在,正是以学科群的形态存在。群内每个学科都有区别于其他学科的学科属性。财务学是归入经济学科群还是归入管理学科群,直接反映为其研究对象或研究领域的差别。
三是学科内容。财务学归属到经济学与归属到管理学,其内容亦会有重大差别。归属于经济学,财务学可以聚焦于投融资项目的经济性分析,常见的分析方法有成本收益分析、边际分析和均衡分析。分析过程中,需要借助净现值、现值指数等分析工具。若是归属于管理学,并且还是围绕投融资问题展开,则财务学应当把关注点聚焦于投融资活动的决策与管理的机制、流程和方法等全流程管理体系。
四是研究范式。一般认为,范式有三种类型,分别是哲学范式(信念或思想)、社会学范式(科学习惯与学术传统)和构造范式(成功示范的工具和方法)。不同学科对范式的要求也是不同的,把公司财务学打造成经济学的分支学科,其所选择的研究范式应当与主流经济学的新古典分析范式保持一致。新古典分析范式的结构性要件包括:以私有制和市场经济为背景,以个人主义和自由主义为思想基础,以个体主义和形式主义为方法论传统,以新古典经济学为理论基础,以经济人为核心概念,以成本效益分析、边际分析和均衡分析为基本分析方法。若是把财务学打造成管理学的分支学科,就可以放弃新古典分析范式,至少应当对经济学的新古典分析范式按照管理学的要求进行一定的改造。
(二)学科意义上公司财务的关联概念梳理
综观人文社会科学领域的各学科,关联概念之多似乎很难有哪个学科比得上公司财务学科。西方“财务”一词的英语单词“finance”,还被翻译为“金融”或“财政”,而公司财务又与财务管理、公司理财乃至公司金融等概念高度关联并存并用,这些关联概念的关系如同藤蔓般复杂,难以理清。
对于公司财务、财务管理和公司理财等关联概念,我国学界与实务界的态度和认知有所区别。实务界认可度和使用频率最高的当属财务管理,相关政府机构发布的涉及财务问题的文件里,基本上也都是以“财务管理”的面孔出现。但是学界的情况有所不同,针对这些关联概念,学界有两种不同的态度和观点。
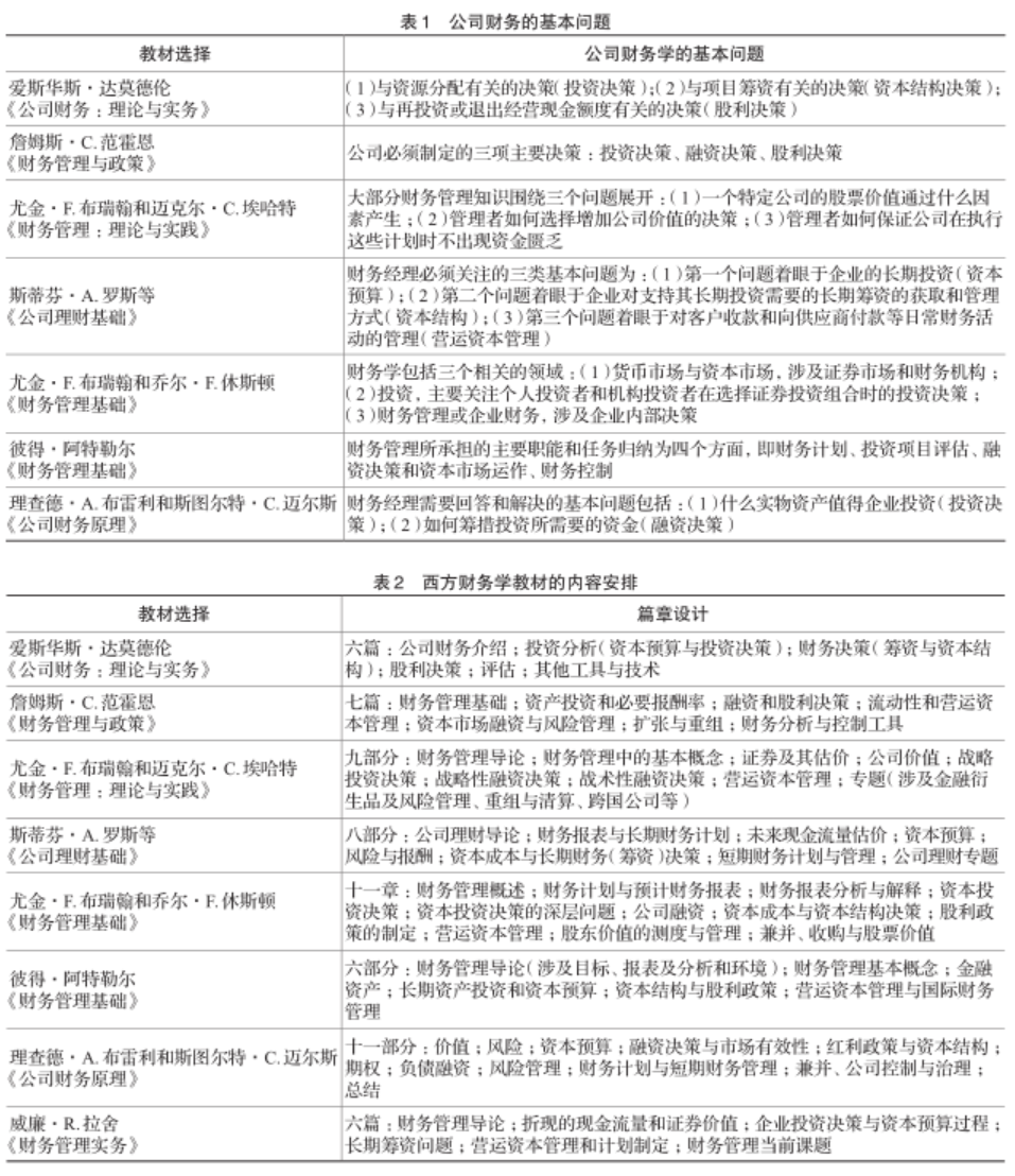
一是通用观。既然关系复杂,难以清晰梳理,索性就不加区分,把“公司财务”与“财务管理”“公司理财”等同使用。检索和观察国内外公司财务学的著作名称就会发现,作者对于这些关联概念的态度,几乎都如王斌教授在《公司财务理论》一书中所描述的,公司财务与公司理财、财务管理乃至公司金融等术语通用。从教材名称来看,同样的公司财务学功能定位(见表1),或类似的教材内容安排(见表2),有的取名“公司财务”,有的则取名“财务管理”或“公司理财”。如美国财务学家爱斯华斯·达莫德伦在《公司财务:理论与实务》中把公司财务的功能定位或所要解决的基本问题归纳为“三类决策”(投资决策、融资决策和股利决策),詹姆斯·C.范霍恩则把解决这三类决策的问题置于《财务管理与政策》名下,斯蒂芬·A.罗斯等人则把三个“基本财务问题”(长期投资决策、长期融资决策、营运资本管理)装进名为《公司理财基础》的著作里。进一步观察会发现,英文中“公司财务”有三种表述:Corporate Finance、Business Finance、Managerial Finance。相应的教科书名称也有“公司财务”“公司理财”“财务管理”等。表2再次从学科内容的角度,证明了在以美国为代表的西方财务学界,这些概念在学科层面上的通用性。

通用观在国内财务学界也很常见。1964年邢宗江等人编著的教材取名《工业企业财务》,1991年王庆成等人编著的教材则取名《工业企业财务管理》。同一人组织编写的著作,有的取名《企业财务学》《高级财务学》,有的则取名《企业财务管理学》《高级财务管理学》,内容也大同小异。
二是差别观。与通用观构成鲜明对照的,是有些财务学者将公司财务、财务管理和公司理财作为内涵不同的概念加以区别。比如美国财务学家麦金森(2002)提出公司财务由资本市场与公司理财两部分构成,公司理财只是公司财务的一个组成部分。布瑞翰和休斯顿 (2004)提出公司财务包括三个相关的领域,即货币市场与资本市场、投资、财务管理,财务管理只是公司财务的一个组成部分。在概念层面上,国内财务学界有一种常见的解释,就是把“财务”视为“财务管理”的客体或对象,认为财务泛指财务活动和财务关系,财务管理指的是对财务的管理,包括组织财务活动和处理财务关系。张先治(2011)曾系统归纳了20世纪80年代和90年代初国内学界对财务管理的十种定义,提出财务学由金融学和财务管理两部分构成,金融学归属于经济学,财务管理归属于管理学,合并后的财务学归属于会计学科。郭复初(2019)从学科属性的角度提出,归属于管理学科可以称为“财务管理”,划分为应用经济学的分支学科应取名“财务学”,财务管理专业亦应改名为财务学专业,这有利于财务学科建设与财政学、金融学等学科建设更好地相互衔接。
仅从字面意义或概念理解,财务、理财与财务管理应该是有差别。但是,在学科或学术意义上,本文的看法是可以通用,财务就是理财、就是财务管理,财务学或理财学就是财务管理学,所以财务或理财的理论也就是财务管理的理论,甚至与公司金融等都没有区分的必要。所有针对财务问题的研究结论,同样都适用于财务管理或公司理财。
二、西方财务学的体系框架及其学科属性分析
(一)西方财务学体系的框架结构
美国财务学家爱斯华斯·达莫德伦(2001)在《公司财务:理论与实务》一书中将西方财务学的整体框架描述为四个假设、一个目标、三类决策、四把工具。其中,四个假设指的是有关股东与经理相互关系的假设——目标一致性假设,有关股东与债权人相互关系的假设——债权人权益得到完全保护假设,有关经理与金融市场相互关系的假设——有效市场假设,有关公司与社会相互关系的假设——社会成本为零或零嵌入性假设;一个目标是股东财富最大化;三类决策包括投资决策、融资决策和股利决策;四把工具说的是报表与比率、现值、风险报酬模型和期权定价模型。
论及学科的体系框架,通常是指由若干基本概念或理论要素按照一定逻辑关系组合成的一个体系架构。达莫德伦的描述是简单化和不完整的。综合一些英美财务学专家编写的公司财务学教科书及相关的研究成果,本文把西方财务学体系框架从基本假设、目标函数、研究对象、研究内容、决策分析方法和决策分析工具等六个方面进行重新描述:(1)基本假设。对构建公司财务学体系有整体性重大影响的基本假设或基础性假设,远不止达莫德伦所列四项,资本稀缺性假设、经济人假设、非实体性假设、市场与企业二分性假设、零嵌入性假设、债务或股权同质性假设、现金流动制假设等,这些都是理解西方财务学体系和判断其学科属性应当掌握的基本概念。(2)目标函数。在资本至上、股东至上的背景下,公司财务的基本目标定位是股东财富最大化,有利润最大化、价值最大化、每股收益最大化、股票市价最大化等多种表现形式。(3)研究对象。在经济金融化背景下,金融市场、金融资本、金融资产、金融工具成为财务学关注的重点,财务学的研究对象因此而被界定为“公司与金融市场之间的现金流动”,财务与金融走向一体化——finance。(4)研究内容。把研究对象具体化,就形成了公司财务学的研究内容。金融市场现金流动怎样具体化,分解成几类具体的资金流动活动,学界尚存不同看法,但有一点是西方财务学界达成共识的,就是把公司财务学研究的重心落脚到财务决策方案的经济性分析上(见表1)。(5)决策分析方法。新古典分析模式主要包括成本收益分析、边际分析和均衡分析三种。(6)决策分析工具。决策分析需要借助于一些工具,用于决策分析的“财务工具箱”里有四把工具,即报表与比率、现值、风险报酬模型和期权定价模型。
对于西方财务学体系的六个方面,分歧最多的是研究内容。对表1所列公司财务教科书的内容进行分析后发现,针对财务学体系的基本内容,主要存在三种说法,分别是四模块说、三模块说和两模块说。
四模块说。将公司财务的基本问题和教科书的相关内容归纳为四个功能模块,即投资决策、融资决策、股利决策和营运资本管理。营运资本管理之所以需要单独研究,是因为营运资本活动与投资、融资及股利分配“三类决策”活动在性质和内容上有重大差别。同时,从实际工作看,资金的日常管理的确是财务管理工作的一项重要内容。1996年美国财务管理协会的一项调查也表明,以流动性管理为核心的营运资本管理是大多数财务管理人员最重要的工作。
三模块说。认为公司财务的基本问题是解决“三类决策”问题:一是投资决策,解决如何在相互竞争的用途中分配稀缺资源。二是融资决策,解决如何进行项目筹资。三是股利决策,解决如何确定再投资和回报股东的现金额度。营运资本管理总的来说是一项操作性的管理,它涉及的理论问题并不多,因此,从理论研究方面来看,可以把营运资本纳入到筹资、投资中进行研究(王化成,2006)。
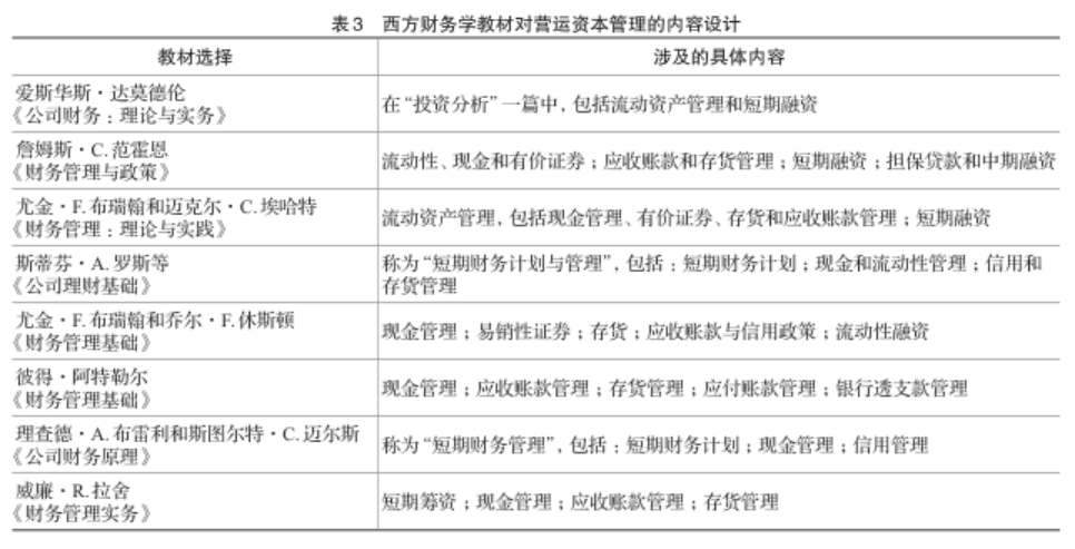
两模块说。认为公司基本财务问题就是投资和融资活动。就财务学的教科书对营运资本管理的内容安排来看(见表3),营运资本管理实际上就是解决两个问题:流动资产投资和短期融资。也有学者认为,公司金融是把股利政策作为一种融资来源来研究(范霍恩,1996;布瑞翰和休斯顿,2004)。

三种说法的共同点在于都包括投资决策和融资决策,在此需要梳理和固化两者的关系。“注重投资”和“投资决定融资”是西方财务学的重要理念,决定了“两类决策”的逻辑顺序是“投资决策—融资决策”,西方财务学是以投资决策为起点展开的,并且决策方案选择的唯一标准是能够体现股东财富最大化的经济性价值,即使现实中存在很多非价值因素影响甚至决定决策方案的选择,但理论上也必须排除在决策分析之外。
在财务学的研究内容问题上,还有两点值得注意:
一是成本费用管理。经济学框架下的财务学体系难以容纳成本费用管理,其原因通常被解释为,成本管理是一项与财务管理、生产管理、技术管理都有联系的综合性管理工作,成本管理的许多方面,是财务管理无法包容的。实际上,公司财务学之所以把成本管理排除在财务学体系之外,主要原因还是普遍认可金融化的财务学体系。成本并非金融活动决策需要关注的重要因素,这与实体活动的决策因素显著不同。
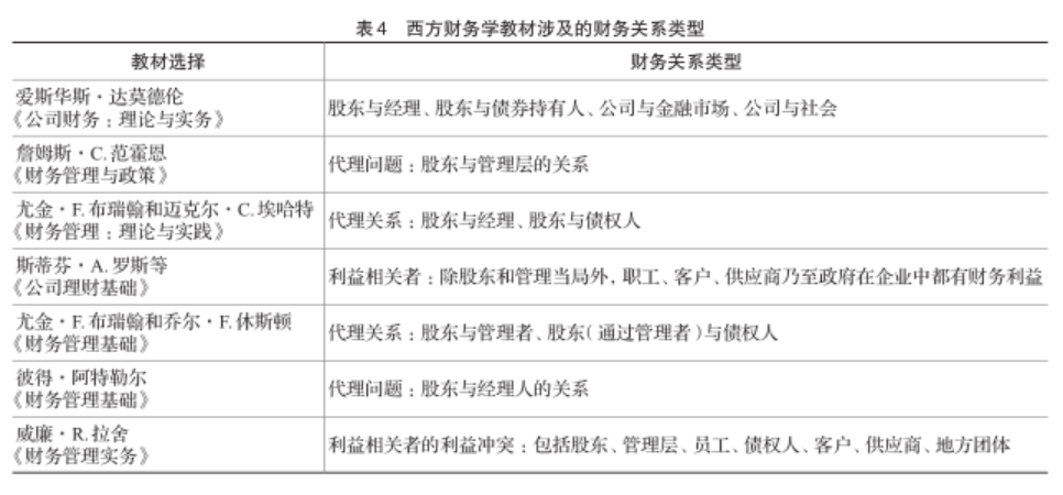
二是财务支持网络管理。企业在组织财务或资金活动时,必然会得到多种利益相关者的财务支持,由此形成的财务支持网络,亦应当是财务学的重要内容。但是,西方财务学在对投融资决策活动展开经济性分析时,虽涉及到多种性质和范围的财务关系(见表4),却始终没有上升到“财务支持网络”的高度。公司投融资活动涉及的关系,是以线性的“财务关系”还是以网状的“财务支持网络”的面孔呈现,是非常值得重新研究的问题。我们的看法是,应从过去的财务关系转换到财务支持网络,才能更适应现代社会的需要。同时,财务支持网络研究是单独研究还是嵌入投融资决策活动中研究,教科书中单列章节还是不单列章节,财务支持网络的性质、范围和结构如何进行合理界定,财务支持网络的特征与运行规律如何,如何建立、巩固和发展财务支持网络等,这些问题都还需要进一步关注和研究。

(二)西方财务学的学科属性分析
从英美发展起来的现代西方财务学(麦金森,2002),尽管学界对其学科渊源的认识不尽统一,但是把现代财务学归入经济学,视为经济学的一个分支(科普兰和威斯顿,2003)或应用经济学的一个分支(阿特勒尔,2004),在西方财务学界是较为普遍的看法,并且至少有四个支撑性的观点也是被多数财务学人达成共识的。
1.学科渊源是经济学
关于财务学的学科渊源,西方财务学界虽然存在认识分歧,但多数财务学人的看法是财务学源自经济学,是从经济学体系中独立出来的分支学科。至于何时独立出来的,学界看法不一。有学者认为,1900年巴舍利耶(Louis Bachelier)完成的题为《投机理论》的博士论文,是标志财务学从经济学中独立出来成为一门新学科的里程碑(沈艺峰和沈洪涛,2004)。也有学者认为,1952年马科维茨(Harry Markowitz)的投资组合理论标志着财务理论从经济理论中分离出来,形成了一个独立的分支(科普兰和威斯顿,2003)。还有学者认为,1964年夏普(Sharpe)提出资本资产定价模型,财务学才真正成为一门成熟而科学的学科(麦金森,2002)。
2.学科发展深受经济学重大影响
公司财务学的发展受到诸多学科和理论的影响。财务学并非孤立存在,而是处于一个学科群或学科域之中。按照关联方式不同,学科群中有前向联系学科、后向联系学科和旁侧联系学科,其中,前向联系学科的影响力最大。前向联系学科也是多元的,财务学的前向联系学科或财务基础性前置学科,至少包括数学、哲学、社会学、法学、经济学、管理学等。历史地看,对财务学发展影响最大的学科是经济学和数学①。尤其是20世纪70年代以后,大量经济学的最新研究成果被引入财务学领域,包括“信号”“动机”“逆向选择”“信息不对称”等信息经济学概念,以及“委托代理”“道德风险”“激励”等代理理论概念,得出了新颖和丰硕的研究成果,极大地改变了财务学的研究方向——从税收等企业“外部制度”转向管理者行为和公司治理结构等“内部因素”,财务学研究转向明显受到经济学发展的影响,其成果也明显带有经济学的痕迹。其次,研究转向催生了“财务经济学”这一概念,《财务经济学刊》也在20世纪70年代后期从一本普通财务学杂志一跃成为在财务学界具有巨大影响力的学术刊物,可以匹配甚至超过美国财务学会会刊《财务学刊》。英国学者彼得·阿特勒尔曾这样描述:“到了今天,财务管理越来越受到经济学理论的影响……经济学理论对财务管理带来了如此巨大的影响,以至于当代财务管理经常被视为应用经济学的一个分支”(阿特勒尔,2004)。
3.财务学与经济学在逻辑上具有一致性
主要表现有四个方面:
一是把“人”定性为“经济人”。经济学对人性的态度是极为简单化的,从“自然人”到“公司法人”,都是自私、利己、懒惰、不讲道德的,追求利润或效用最大化且理性的“经济人”。对公司法人来说,“经济人”就是把公司企业视为纯粹经济组织。在经济人的逻辑框架下,公司股东与经理之间存在的代理关系及以此为基础的代理理论,构成公司治理的重要理论基础。代理理论既是经济学契约理论的重要组成内容,又与公司投资决策、融资决策和股利决策相关联,是分析“三类决策”的重要工具,因此也是现代财务理论最重要的理论基础。经济人假设使财务学与经济学在内在逻辑上保持高度一致。
二是基本功能是解决资本有效配置。经济学上最重要的两个基础性概念是稀缺性和选择。应用到财务学领域,可以理解为:资本具有稀缺性,但是需要资本的项目或用途很多,这就需要将稀缺的、有限的资本在需要资本的用途或项目之间进行选择,也就是进行科学合理的决策。决策是财务学的核心概念和功能,包括投资决策、融资决策和股利决策等财务的决策问题,以决策为中心的财务学与强调选择的经济学,因此获得了逻辑上的一致性。同时,稀缺资源是通过市场交易实现有效配置的,市场决定资源配置的机制,主要包括价格机制、供求机制、竞争机制以及激励和约束机制,具体应用到财务学领域,是以公司为主体,通过金融市场的资本交易,完成公司在金融市场上的资金流动,从而优化资本配置。经济学上强调的市场价格机制、供求机制和竞争机制等,完全可以而且必须应用到以资本交易为对象的财务学领域,由此决定了资本定价理论在财务学体系建构中的重要地位。
三是依托外部金融市场。经济学研究资源配置是将其置于市场经济环境之中,重视发挥市场在资源配置中的决定性作用,促进资源配置依据市场规则、市场价格、市场竞争实现利润最大化。应用到公司财务学领域,就是注重金融市场在金融资本配置中的决定性作用。金融市场包括货币市场和资本市场,值得研究的问题很多,诸如各类金融市场特征和参与者的行为研究、资本供给(投资)与资本需求(融资)及其关系研究、金融产品及其定价问题研究等,财务学体系框架就是围绕金融市场中的财务问题展开。这意味着,在西方语义中,财务与金融并不需要在严格意义上进行区分。公司财务其实就是“公司”名下的“金融”,它是微观组织活动的金融化(王斌,2015)。
四是聚焦投融资决策的经济性分析。对公司投融资决策问题,西方财务学选择的视角是决策经济性分析,既然资本供求难以平衡,有限的资本难以满足多样化用途的资本需求,就需要对多种用途及投资额度等进行选择。投融资决策的经济性分析,实际上就是针对资本供求所做的选择,以优化资本配置。很显然,这是经济学而不是管理学的逻辑。
4.采用新古典经济学的分析范式
新古典经济学是现代经济学中最重要的经济学思想之一。它以理性经济人、均衡和完全竞争为核心假设,以供求、价格和均衡理论为核心内容,采用边际分析、成本收益分析和均衡分析等基本分析方法,提供了对价格、收入分配和资源配置等一系列经济问题的分析框架。财务学家们构建财务学体系,将新古典经济学作为最重要的理论基础,充分沿用新古典经济学的分析范式和决策分析方法,实际上是新古典经济学分析范式及分析方法在公司财务领域的应用。
三、采用经济学归属观构建财务学体系所面临的现实困境
把财务学视为经济学的分支学科,用经济学的逻辑构建财务学,逻辑上看似完美的理论体系,却因金融化过度、抽象化过度和简单化过度,处于严重的现实困境之中。
(一)金融化过度,导致实体经济财务受到冷落
有研究表明,企业财务管理起源于15世纪末16世纪初商业资本主义时代,但是,直到19世纪末20世纪初财务管理才成为独立的学科。早期阶段,财务的职能是服务性的,主要是为实体经营提供融资服务,不存在脱离业务、脱实向虚的问题。以融资为重心的企业财务或融资型财务一直持续到20世纪50年代至70年代。
20世纪50年代以后,以美国为典型,经济走上了金融化的道路。到了80年代,伴随新自由主义思潮的崛起、金融监管的放松、“华盛顿共识”的达成以及“新型美元霸权”等,美国经济开始进入过度金融化状态,金融占比快速提升,金融创新和衍生金融工具泛滥,产业结构加速脱实向虚,实体企业热衷于金融投资和金融收益。发展到现在,金融已成为美国经济的核心,金融资本在财富占有中扮演主导角色,并深刻影响着社会政治经济,美国因此成为典型的金融资本主义国家。
历史地看,公司财务学理论的发展是美国主导的。麦金森(2002)提出,公司财务学领域大多数突破性的理论文章都暗含了这样的假设,即财务是由美国法律或体制结构所确定。伴随美国经济结构的重大转型,公司财务学理论呈现出金融化的态势,并最终步入过度金融化的“陷阱”。主要表现在:
第一,研究对象过度聚焦于金融市场。现代企业面对两种市场(资本市场和商品市场)、两类经营(资本经营和商品经营)、两种资本(金融资本和产业资本)、两类经济(虚拟经济和实体经济)。尽管商品市场、实体经济、产业资本和商品经营也有财务问题,但以美英为代表的西方财务学把原本具有内在联系的两类市场、两类资本和两类经营加以切割,强化了金融市场对股东收益或股东财富增长的贡献,削弱了金融市场对实体经济的服务功能,把注意力聚焦于金融市场的财务问题,聚焦于公司与金融市场间的资金往来。
第二,学术资源配置过度向金融市场财务倾斜。当前,每当论及公司财务问题,无论美国,还是中国,始终绕不开金融市场。每当提出有关公司财务的观点,总是寻求来自资本市场或上市公司的经验证据。从研究方法看,实证研究盛行。作为新兴市场经济体的中国财务学界尚且如此,更不用说金融市场高度发达的美国了。
第三,有影响力的财务研究成果都是针对金融市场财务问题的。在公司财务领域,具有里程碑意义的重大财务理论研究成果基本上都来自美国且都源自资本市场。对此,麦金森曾这样描述:公司财务理论的发展,从20世纪50年代初期马科维茨的投资组合理论的诞生,到50年代末60年代初MM的资本结构与股利无关论,到60年代至70年代夏普的资产定价理论,布莱克-斯科尔斯的期权定价理论和金融中介理论,以及70年代詹森和麦克林的代理理论,80年代市场微观结构理论和现代公司控制理论的发展,2000年前后以席勒的《非理性繁荣》为代表的行为财务理论,所有这些理论都基于信息有效的资本市场假设,均为金融市场导向的产物,即金融化的财务理论(见表5)。

经济领域的过度金融化推动和提升了财务理论研究领域的金融化程度,反过来,财务理论研究的金融化又加剧了经济领域的过度金融化。二者的合力既损害了美国经济,特别是削弱以制造业为核心的实体经济,又把财务学理论研究推入了“金融陷阱”,限制了财务学向实体经济财务领域扩展的空间,公司财务学体系因此逐渐走向封闭。
(二)抽象化过度,导致财务学理论越来越偏离现实
正如爱因斯坦以两条基本原理——光速不变原理和协变性原理——便可推导出狭义相对论的所有结论一样,财务学体系的构造也是以一系列假设来支撑。试图让假设完全符合实际是不可能的,但假设必须尽可能贴近现实,以此为前提的推导和结论才能更加可靠。然而,从经济学角度出发的财务学理论实际展现给世人的,却是越来越远离真实,尤其是遭遇到“百年未有之大变局”,假设背离现实的程度愈发明显。
值得注意的是,假设过度抽象并不是基于现实需要,而是便于形成结论。对此,麦金森(2002)曾这样描述:“许多财务理论都假设存在完美资本市场……不是因为他们认为现实市场没有摩擦,而是因为只有在理想情况下才能导出基本结论。”这样做的结果是:结论虽然容易导出,但实用价值却被削弱乃至消失。
以资本资产定价模型(CAPM)为例,该模型用于研究证券市场中资产预期收益率与风险资产之间的数量关系,被认为是现代金融市场价格理论的支柱。这一模型具有革命性意义,因为它第一次使财务学专家能够描述和量化资本市场的风险程度。然而,CAPM的实用性却受到质疑。正如麦金森(2002)指出:“近年来的研究表明,我们所公认的资产定价模型的实用价值实际上微乎其微。”他还提到:“尽管CAPM理论较为完善且易于理解,但该理论远不如APT(套利定价理论)能解释现实中的证券收益问题。”何以至此?概因CAPM的假设过于理想化。
CAPM是建立在马科威茨模型基础上的,马科威茨模型的一系列具体假设自然包含在其中:(1)投资者希望财富越多愈好,效用是财富的函数,财富又是投资收益率的函数,因此可以认为效用是收益率的函数。(2)投资者能事先知道投资收益率的概率分布为正态分布。(3)投资风险用投资收益率的方差或标准差标识。(4)影响投资决策的主要因素为期望收益率和风险两项。(5)投资者都遵守占优原则,即同一风险水平下,选择收益率较高的证券;同一收益率水平下,选择风险较低的证券。
CAPM的附加假设条件至少有:(1)可以在无风险折现率的水平下无限制地借入或贷出资金。(2)所有投资者对证券收益率概率分布的看法一致,因此市场上的效率边界只有一条。(3)所有投资者具有相同的投资期限,而且只有一期。(4)所有的证券投资可以无限制地细分,在任何一个投资组合里都可以含有非整数股份。(5)买卖证券时没有税负及交易成本。(6)所有投资者可以及时免费获得充分的市场信息。(7)不存在通货膨胀,且折现率不变。(8)投资者具有相同预期,即他们对预期收益率、标准差和证券之间的协方差具有相同的预期值。
因假设过度导致理论或模型无法实际应用的何止CAPM。实际上,公司财务学按照经济学科观设置的基本假设都面临实践的挑战,具体表现为:经济人假设在现实中逐渐失去适用性,人的本性日益显示“社会关系总和”的复杂特征;传统的非实体性假设或合法虚构假设逐渐消失,代之而起的是把企业作为拥有独立身份和权利的独立主体;可持续发展假设受到频繁的、大幅的经济波动甚至金融危机的严重挑战;伴随债务结构和股权结构多元化,债务和股权的同质性假设正被异质性所取代;资本市场主体日益显著的非理性因素的作用,大大降低其有效性;面对新自由主义的失败,政府越来越强化对企业的干预;企业的财务行为越来越受制于社会结构,从零嵌入逐渐转向弱嵌入;社会成本为零的假设已不再适用,代之而起的是社会成本为正;如此等等。针对上述挑战,财务学理论应当进行系统性修正,特别是那些对整个财务学科具有重大影响的基础性假设。
(三)简单化过度,导致多项财务实践问题处于缺位状态
由于研究内容、理论前提、学科归属等因素的限制,很多重要的财务实践活动或财务管理职能未能得到充分关注,导致财务学存在着较为严重的体系不完整性。
1.受研究对象限定,资金管理、资产管理和成本管理等职能缺位
金融市场资金流动论把财务学的“领地”限定在一个非常狭小的范围,导致许多企业运行中特别重要的财务问题,包括一些热点的财务实践问题,在财务学体系中处于缺位状态。
一是财务主体观导致企业内部资金管理缺位。财务学的主体是“公司(或企业)”,财务学关注的就是“公司与金融市场之间的资金流动”。但是即使把财务学置于私有制的背景下,财务学中的“公司”与现实的公司也不能划上等号。财务学中的“公司”一词具有特定的逻辑定义或理论意义,理论上被设定为具有非实体性、微观性、经济性、自主性等特征的公司或企业。作为应用经济学的分支,主流财务学延续了主流经济学的传统,坚持认为“企业不是一个实体,它是一种法律假设”(詹森和麦克林,2002)。非实体性说明企业自身并不存在独立的利益和目标函数,微观性意指企业只是一个微观组织,是市场竞争的主体,经济性是把企业视为一种纯粹营利性的经济组织,自主性标志着企业是自主决策、自我控制、自治管理的市场竞争主体。从组织形态看,关注的主要是单体企业。尽管企业集团化发展的趋势显著,大企业基本上都是以集团的形态存在,且企业集团具有最强的影响力和控制力,但是被传统的财务学教科书纳入考察范围并作为决策分析主体的公司,仍是被界定为具有法人地位的单体公司。即使事实上的企业集团,投融资决策分析时也是视同单一主体,不考虑内部市场、经营结构、管控模式等因素的影响。
以单体公司为核心的财务主体观,将企业集团内部资本市场和资金管理排除在财务学体系之外,导致集团的资金管理问题难以在现有理论中找到解决方案。对公司来说,资金管理非常重要,处于企业管理中心位置,财务主导的资金就像人体血液决定着企业的命运。相对于单体公司,企业集团内部的资金管理更加复杂:首先,集团内部有资金市场,承载集团内部的资金融通;其次,集团内部资金管理面临较高的安全性、流动性、合规性和资金市场风险;再次,集团内部资金管理方式复杂多样,涉及集团公司对子公司的资金管控模式、内部资本市场的运营和管理等。受财务信息化和职能化推动,集团内部资金集中管理和司库体系建设把资金管理提升至一个新的高度并日趋普遍。如此重要、复杂且普遍的资金管理,特别是资金存量管理,传统的财务学教科书却未涉及。
二是金融市场观导致与实体经济相关的成本管理、业财融合等财务问题缺位。首先,对金融市场的资金往来活动来说,成本费用不是主要的和重要的变量。但对于以制造业为代表的实体经济,成本费用管理才是具有战略意义的话题。其次,财务部门通常有直线职能和参谋职能两类职能。其中,直线职能是财务“份内事”,包括预算管理、资金管理、资本管理、资产管理、税务管理等;参谋职能是财务“份外事”,但要财务参与,如财务参与招标、参与合同评审等,也就是近年来被业界关注的“业财融合”。客观地说,业财融合也是公司财务管理的重要内容,但是业财融合对实体生产经营活动更有意义,而与金融活动关联度不大,所以,以金融市场资金流动为对象的金融化财务学体系不太涉及业财融合。
三是金融资本流动观导致资产管理缺位。资产是企业生存和发展的基础。资产的形态是多样化的,包括实物资产、金融资产、无形资产、生态资产、虚拟资产和数字资产等,但进入财务学视野的只有金融资产,包括基础金融工具和衍生金融工具。既然财务学是以金融市场为背景,关注的是“金融资本流动”,那么,不属于这个范围的非金融资产,自然就被排除在财务学体系之外。这对于那些从事实体生产经营活动的企业来说,无疑是一个管理上的缺陷,因为在公司利润形成和价值创造中起决定作用的通常不是金融资产而是非金融性的生产性资产,包括生产性的有形资产和无形资产。退一步说,即使是金融资本流动,也有动态和静态两种状态,财务学把公司的金融活动界定为投资活动与融资活动,就等于把重点落脚在动态的金融资本,主要内容包括企业金融资本的“往”(投资活动)和“来”(融资活动)。至于静态的金融资本,特别是投资活动和融资活动所形成的货币资产和投资资产如何管理,财务学通常并不涉及。这就是说,企业开展实体活动和开展金融活动形成的存量资产,包括货币资产、股权资产、债权资产及其他金融和非金融资产,不管数量有多庞大,在价值创造中有多重要,企业界有多重视,都难以融入金融化的财务学体系。但是,未纳入财务学理论体系,在性质上未必就不是财务管理。
2.受学科归属限定,分配理论和流程管理缺位
把财务学归入经济学范畴,意味着把财务管理定位成稀缺资本如何用于公司所开展的项目,以便更好地提升效率和创造价值。这样的定位等于是把价值分配和流程管理排斥在公司财务学体系之外,从而加重了财务学体系的不完整性。
一是对价值创造的过度关注导致价值分配理论缺位。将财务学归属于经济学范畴,财务学的价值判断自然就应当服从于经济学的价值判断。主流经济学最重要的价值判断标准是效率,面对稀缺资源如何配置于相互竞争的用途,经济学家应当关注效率,而将公平留给其他人——政治家或行政管理者去关注。在经济学上,效率指的是在给定资源条件下实现最大化产出或满足需求的程度,包括配置效率和生产效率。在公司财务领域,效率的表现就是“价值创造”。通观中外,从财务理论界到实务界,从研究领域到教学领域,我们所能听到的声音、所能看到的描述都是“价值创造”,几乎没有“价值分配”的踪影。公司财务学所要解决的基本问题或核心内容中包括看似属于分配范畴的“股利决策”或“股利政策”,但其实股利决策或股利政策解决的并不是分配问题,而是融资问题。通常意义上的分配包括初次分配、再分配和第三次分配,股利既不代表初次分配又非再分配和第三次分配,它只是初次分配的一项内容。有必要说明的是,股利作为财务学中仅存的一项与分配相关的内容,其实并未得到财务学的认可,在西方财务学的逻辑框架内,股利决策被认为是解决“项目运行所产生的净现金流或净利润如何分配的问题”,解决的是融资问题而非分配问题。范霍恩的《财务管理与政策》、布瑞翰和休斯顿的《财务管理基础》等,都是把股利政策作为一种融资来源来看待,并合并在融资和资本结构一篇介绍。
分配问题难道就不应该纳入财务学体系?毫无疑问,分配体系中的再分配和第三次分配不属于公司财务范畴,可以置于财务学体系之外。但是,初次分配解决的是公司或企业为社会创造的新财富或“增加值”(V+M)如何在价值创造的贡献者之间合理分配的问题,它以公司为主体且在公司层面完成,又位于公司“价值”主线之上、作为公司财务研究范围的“资金流动”的重要环节,理应归属于以“价值”为主线的公司财务范畴,纳入公司财务学研究的范围。纵观历史和现实,长期困扰全球且愈加严重的问题之一是财富分配不公、两极分化的问题。分配不公、差距拉大的问题,主要发生在初次分配领域,而初次分配领域的差距拉大问题不仅存在于资本收益与劳动收益之间,而且存在于不同类型的劳动收益之间。以美国CEO与普通员工薪酬对比和差距为例,过去几十年里薪酬差距不断扩大。初次分配领域中的无序、失衡和不公,是缺乏初次分配理论指导带来的消极后果,观察公司财务学乃至经济学等相关学科领域,量化的初次分配研究就像被学界遗忘的角落,处于缺位状态。
二是聚焦投融资决策的经济分析与流程管理缺位。迄今为止,多数经济学家仍然沿用英国经济学家莱昂内尔·罗宾斯于1932年在《经济科学的性质和意义》一书中提出的定义,把经济学定位为研究如何将稀缺资源配置于相互竞争的用途的学科。照此定义,经济学最核心的概念是“稀缺性”和“选择”。财务学与经济学在功能定位和分析逻辑上是一致的,两者的关系就好比一般与特殊的关系。经济学从一般性意义上研究稀缺资源配置方向或方案的选择问题,财务学则关注金融资本资源配置方向或方案的选择问题;经济学依托市场体系、运用价格机制选择资源配置方向或方案,财务学依托金融市场、运用资本定价机制选择资本配置方向或方案。财务学与经济学在功能和逻辑上的一致性,决定了二者的聚焦点及所选择的经济分析范式和方法的通用性——均聚焦于决策的经济性分析,应用新古典经济学的分析范式,且采用成本收益分析、边际分析和均衡分析等技术分析方法。
财务学的基本功能定位在投融资决策的经济分析与选择,本身无可厚非,但是这样的结果必定导致实践中普遍受重视的“流程”在财务学体系中缺失。财务工作需要流程,财务工作总体上体现为战略、预算、决策、实施、控制、报告、分析与绩效评价等重要环节,这些流程环节的大部分并未出现在财务学体系之中。
3.受逻辑前提限定,社会责任管理和财务关系管理缺位
按照经济学科观设置财务学的基本假设,很多都已偏离现实,以此作为逻辑前提建构财务学体系,导致至少有两项内容难以融入财务学体系。
一是经济人假设与社会责任管理缺位。说社会责任管理缺位,或许从直观上很难得到大家的认同。大多数海内外财务学教科书,开头部分描述财务目标函数时总能看到“公司的社会责任”,这给了读者一种错觉,社会责任管理似乎是被嵌入财务学体系之中的。但是事实上,社会责任多是著书者附加或强加的,主要是基于经验观察和对公司日益巨型化所产生的众多社会问题的关注,或是基于社会责任理论日益强劲的挑战。尽管著书者描述了公司社会责任的重要性,但没有将社会责任真正嵌入到公司财务学理论和方法体系之中,财务决策的分析标准依然是单一的价值标准,社会责任和社会成本并没有被纳入财务决策的标准体系。不仅如此,附加的社会责任还导致了财务目标与财务决策方法的脱节,造成目标与手段“两张皮”。在财务教科书中,我们经常能够看到这样一种矛盾或困惑:一方面,面对现实世界,在设定公司财务目标函数时不得不附加一个次要的或辅助的社会责任;另一方面,为了更好地进行数量分析,在设定公司财务决策标准时又不得不舍象掉社会责任,专注于体现股东价值的现金净流量。社会责任管理实质上的缺位,原因主要是建构财务学所使用的经济人模型。一般认为,经济人所关心的是“自己”而不是“他人”,是“利己”而不是“利他”、是公司“个体”而不是生命“群体”。因此,经济人实际上就是“不道德的人”“不环保的人”“没有社会担当的人”。按照经济人的逻辑,即使现实中企业承担了社会责任,建构财务学体系时也应当视而不见,假设它不存在。
二是目标一致性假设与财务关系管理缺位。自然人也好、公司法人也罢,其实都是社会关系的总和。就公司而言,根植于一个复杂、多元的关系网络之中。达莫德伦曾用“一致性”(包括股东与经理目标一致性、债权人得到完全保护、社会成本为零等)描述这些关系的特征,既然公司利益相关者的利益关系是一致的,那么也就没有单独进行财务关系管理的必要,也许这就是西方财务学体系中财务关系管理缺位的主要原因。但是情况真是这样吗?达莫德伦提出诸多疑问:“经理会把股东利益置于他们自己的利益之上吗?债权人能避免股东从他们身上牟取利益吗?我们能假设信息可以自由流入金融市场,同时金融市场对这些信息做出恰当的反映吗?社会成本是少到可以不计的程度吗?”针对这些提问,他的答案是:“情况并不总是这样。”说得更准确点,不是“情况并不总是这样”,而是“情况根本就不是这样”。现实世界里,能够看到的景象总是形形色色的这样或那样难以协调和化解的财务冲突,诸如经理与股东的冲突、股东与债权人的冲突、公司与社会的冲突等。因此,面对现实世界,财务学体系应当吸纳并单独显示财务关系管理或财务支持网络管理。
四、资金运动论与中国财务学发展
(一)新中国成立以来财务学科归属观的演进过程
新中国成立以来,围绕财务学科的归属或定位,经历了一个较为复杂的演进过程。1997年前,在国务院学位委员会的学科分类体系中管理学还没有单独成科的情形下,财务管理与会计学均被纳入经济学学科门类,作为经济学学科设置课程和颁发学位证书。1997年管理学单独成科后财务管理归属于工商管理一级学科下企业管理二级学科所包含的专业。这时虽然财务管理从经济学调整到管理学科,但未作为一个独立学科看待。2024年教育部发布的《普通高等学校本科专业目录(2024年)》和《研究生教育学科专业简介及其学位基本要求(试行版)》,再次调整了财务管理学科,一级学科仍是工商管理,财务管理从二级学科企业管理里面独立出来,成为与会计学、人力资源管理等平行的二级学科,显示出财务学科在工商管理领域的重要地位。
学界对于财务学科的归属或定位,也经历了经济学与管理学之间的变换。新中国成立之初,引进当时苏联的国民经济各部门财务,作为应用经济学(财政学科体系)分支,研究货币资金的形成、分配与利用(支用)基础上产生的广泛的货币关系体系。对货币资金的计划和对货币关系的监督,构成了财务的基本职能。20世纪50年代后期、60年代初始,中国财务学者依据马克思关于资本循环周转的理论,结合中国企业的实践,开启了自主探索之路。其中,最重要的理论创新就是在扬弃苏式财务“货币关系论”的基础上提出“资金运动论”。以资金运动论为核心的企业财务学体系,自开始就以管理学科的属性出现,并在管理学的框架下持续改进、丰富和完善。
随着20世纪90年代国内发生的一系列重大事件,我国财务学体系借鉴西方财务学,向经济学方向转型。这些重大事件至少包括:1990年上海和深圳证券交易所的设立和运营;1992年初邓小平南方谈话,从根本上解除了把计划经济和市场经济看作属于社会基本制度范畴的思想束缚;1992年10月党的十四大明确提出中国经济体制改革的目标是建立社会主义市场经济体制;1992年10月中国“入世”进入实质性谈判,即双边市场准入谈判和围绕起草中国入世法律文件的多边谈判;1992年11月财政部发布“两则两制”,标志着我国会计制度初步适应了社会主义市场经济要求,并开始逐步与国际会计惯例接轨;等等。在这样的背景下,学术界的大门敞开,以美国为代表的西方经济学和西方财务学顺势进入中国,推动了中国财务学体系的转型。
(二)资金运动论的学科建设意义
在财务学科建设方面,中国财务学界提出的资金运动论,与苏式货币关系论比较,至少有五个方面的重大突破:
一是研究重点。货币关系论与资金运动论都认为财务包括“活动”(财务活动)与“关系”(财务关系),但研究侧重点不同。货币关系论的侧重点是“关系”,包括企业与部门之间的货币收支关系、企业内部各单位与职工的货币收支关系、主管部门与财政和银行之间的货币收支关系等。资金运动论更关注“活动”,以资金运动论为基础的财务学,研究的重点也不再是财务活动所体现的各种经济关系,而是重点研究财务管理的性质、内容与任务,强调财务的业务管理方面(郭复初,2019)。
二是财务活动主体。随着货币关系论基础上提出资金运动论,财务活动主体从中观“国民经济各部门”转变为微观“企业”,大学财务课程名称也由“国民经济各部门财务”课程改为“企业财务管理”课程。
三是财务活动内容。货币关系论将“活动”界定为“货币收支活动”或“货币资金的形成、分配与利用”。资金活动论依据马克思资本循环周转理论,并结合财务学科建设的特殊要求,将“活动”从经济学的资金运动“三阶段论”(资金投入、资金使用和资金退出)转换为“五环节论”(资金筹集、资金使用、资金耗费、资金收回、资金分配),并把资金运动的形态分为显著变动(动态)和相对静止(静态)两种状态,由此设计财务学体系。
四是财务活动边界。货币关系论把“活动”的边界限定在货币资金循环的范围,资金运动论则将“活动”的边界突破至价值运动,将价值运动与使用价值运动(或物资运动)整合。余绪缨等(1979)在《工业企业财务管理》一书中这样描述:“财务管理是从价值形式这个角度,对企业生产经营活动进行综合性的管理,它是在经济核算制基础上产生的特有的管理职能。”
五是财务活动功能。也就是财务管理的基本职能。货币关系论关注财务对货币收支活动的计划和监督职能,资金运动论确立了财务对资金运动的全过程和全流程管理的理论和方法体系。王庆成等(1981)在《工业企业财务管理》一书中,从管理学的角度,将财务管理定义为合理组织财务活动、正确处理财务关系,并提出全流程财务管理的六环节——建立财务制度、制订财务计划、组织日常管理、进行会计核算、开展财务分析、实行财务检查。
这五点突破足以说明资金运动论的特殊意义和中国财务学发展的特殊路径:
第一,资金运动论代表一种新型财务学体系的建立。资金运动是财务学的研究对象,但是,只是从研究对象方面认识和评价资金运动论对财务学发展的贡献,必定会大大低估资金运动论的理论意义和学术价值。资金运动论对财务学在学科整体的创新和发展上具有重大意义,它代表着一种新型财务学体系的形成。
第二,资金运动论标志着中国财务学发展曾走过一条独特的自主探索之路。资金运动论的提出和以资金运动论为核心的财务学体系的形成,说明在20世纪90年代引入西方财务学之前,中国财务学发展走了一条既不是模仿苏联财务学,也不是跟随西方财务学的独特的自主探索之路。资金运动论虽“脱胎”于以货币关系论为核心的苏联财务学体系,但确实起到了“换骨”的作用。而且,以资金运动论为核心的中国财务学体系,也与以“金融市场现金流动论”为核心的西方财务学体系有重大差别。
第三,资金运动论改变了财务学的学科属性。以资金运动论为核心的财务学体系,其学科属性当属管理学,这意味着,中国财务学界自20世纪60年代以来,就一直把财务学视作管理学科的重要组成部分。直到现在,管理学归属观仍是学界在财务学学科归属问题上的普遍观点。
(三)关于20世纪90年代中国财务学科转型的思考
20世纪90年代,伴随市场化进程,基于资金运动论的中国财务学经历了向西方财务学的重大转型。综观进入新千年以来的国内财务学研究,一个显著的特征是在研究范式和体系框架等方面引进、学习、借鉴、模仿或跟随西方财务学理论研究,即使研究的是中国企业甚至是具有特殊性质和特殊功能的国有企业财务问题,讲中国国有企业的财务故事,也是借用西方财务学科的概念体系、研究范式和逻辑结构,引证美英学者的研究文献、分析模型和基本观点。这种把西方财务学体系标准化、普世化和权威化的做法,所隐含的逻辑前提是,资金运动论及以资金运动论为核心的财务学科体系是计划经济的产物,在市场经济环境中,资金运动论的重要性已经降低了,甚至应该退出历史舞台。依托金融市场的金融市场现金流动论,及以此为中心的西方财务学体系,才被认为是与市场经济相匹配的财务学体系。
从财务学界的反应看,这次转型似乎是理所当然、顺理成章的事。从转型的结果看,以金融市场现金流动论为核心的西方财务学事实上替代了以资金运动论为核心的中式财务学。表6反映了转型前后财务学研究对象和内容的变化。转型前,财务学体系是按照资金运动的“五环节论”展开的,转型后普遍模仿了西方财务学的“四模块论”。笔者认为,“四模块论”的逻辑和现实基础、逻辑关系、学科归属等问题,应当引起学界的进一步关注与思考。

第一,逻辑与现实基础问题。转型前的“五环节论”和西方的“四模块论”,均有合理的逻辑基础和结构完整的现实基础。“五环节论”针对的是工业企业的产品生产活动,其资金运动过程被划分为资金筹集、资金使用、资金耗费、资金收回和资金分配五大环节有其合理性和必然性,并且以此为主线展开财务学体系的构建也能够更好体现逻辑与历史、理论与现实的统一。西方的“四模块论”与“三类决策”等在逻辑上是一致的,并且描述和概括了一个完整的财务循环:以“可持续发展假设”为逻辑前提展开分析,企业要发展,首先必须有新项目,在市场经济环境中,企业可供选择的项目很多,这就是财务要解决的第一个问题——投资决策。项目确定后,接下来的问题就是项目所需要的资金如何募集。面对金融市场体系,公司会有多个资金来源渠道可供选择,如何选择适合的资金募集渠道和方式,使之既能满足项目投资的需要,又能有效控制融资成本和融资风险,这就是财务要解决的第二个问题——融资决策。资金募集了,投资项目完成并投入运营了,所获净利润如何分配,多少分给股东多少留在公司,这就是财务要解决的第三个问题——股利决策。今年的净利润怎样分,明年的净利润又怎么分,如此持续,周而复始,形成完整的财务循环。“五环节论”的背景是商品市场,西方“四模块论”依托的是资本市场或金融市场,二者分别适用于两种性质和功能截然不同的经营活动。而模仿的“四模块论”适用于哪类经营活动?如果是全覆盖企业所有经营类型,那么两类经营活动的资金流动形态是否有所差别?
第二,逻辑关系或排列顺序问题。模仿的“四模块论”与西方的“四模块论”存在另一个重要差别,就是投资活动与融资活动的逻辑关系或排列顺序。检索中西财务学教科书,不难发现:西方教科书遵循“投资优先”,国内教科书常见的结构安排是“融资先于投资”。“投资优先”有其合理性。因为,现代企业财务学理论是建立在可持续发展假设的基础之上的。从概念上看,“可持续发展”不同于“可持续经营”。经营有简单再经营和扩大再经营之分。会计学不分简单再经营与扩大再经营,只要公司在持续经营着,会计就应该系统地核算,所以会计以可持续经营假设为前提。财务学注重扩大的再经营,也就是持续的发展,而发展需要有投资来支撑,这就是西方财务学注重投资而不是融资的重要原因(麦金森,2002)。
第三,学科归属问题。财务学归属经济学还是管理学,不能妄下断言。经济学与管理学在研究范式等方面存在较大差别,这些差别会通过学科的研究视角和具体内容体现出来。西方财务学的内容聚焦于“三类决策”方案的经济性分析,而不考虑决策的机制和流程,是因为它在学科归属上选择的是经济学。转型前中国财务学跳出决策方案的经济性分析,而把重心落脚在对资金运动五环节的组织、计划、控制和分析等管理职能的运作机制和方法等方面,也是因为在学科属性上把财务学定位为管理学科。学科归属与框架设计、内容安排的逻辑一贯性,被这次转型打破了,具体表现在:管理学的学科归属观并未随转型而改变,但财务学体系的构建却是借鉴甚至是移植了按照经济学逻辑建构的西方财务学。解决学科归属与体系构建的矛盾或错位,是需建构真正管理学立场的中国自主财务学理论体系的重要原因之一。
进一步分析,把财务学转型置于社会经济的大背景中考察,就会发现20世纪90年代财务学转型存在错配或错位移植嫌疑。其实,西方财务学根植于西方资本主义国家的政治、经济、文化等社会制度基础。国人习惯上所说的西方财务学,实际上其核心思想和基础来自美国,“是美国式的自由政治体制及自由经济和文化模式的产物”(斯蒂纳,2002)。但是,西方国家的社会制度与中国的社会制度存在重大差异,如果把西方社会制度支撑起来的财务学体系照搬到制度有根本差异的中国,必定会在很多方面存在不适应。
比如财务目标函数,西方财务学在维护企业经济性(纯粹经济组织)和股东利益至上的基础上,把财务目标函数设定为股东财富最大化。这个目标函数并不适用于中国国民经济体系中居主导地位的国有企业。国有企业是全民所有制的实现方式,应当以人民利益为中心,在企业层面上,人民利益是寓于“增加值(V+M)”之中的。增加值(V+M)是商品总价值扣除转移价值后的余额,代表企业在一定期间创造的新财富的价值总量,与国企关联的全部利益相关者的经济利益,包括国有资本收益、非国有股东的股利、债权人的利息、员工的薪酬、经理的年薪、政府的税收及社会的公共利益,都内含其中。于是,增加值最大化自然就是国企财务目标函数的首选(李心合,2021)。
又如研究对象。西方财务学是在美英国家发展起来的,其研究对象——金融市场现金流动论——是经济金融化的产物,更准确地说是美式金融资本主义的产物。这与中国作为制造业大国的经济结构很不相符。过度金融化的公司财务学体系,会诱导资本在实体经济与虚拟经济之间作出不合理配置,从而损害实体经济的发展。
再如优序融资理论。西方财务学中以“两先两后”(先内源融资后外源融资、先债务融资后股权融资)为特征的优序融资理论,对中国企业的适用性也是值得怀疑的。“两先两后”的优序融资理论以债务同质假设(全部债务均为金融性债务)为逻辑前提,这个逻辑前提的现实基础是商业信用发达、经营性债务存量规模小。中国企业的现实情况是经营性债务存量较大,研究中国企业的债务和资本结构问题时,有必要把经营性债务与金融性债务区分开来,设定债务异质性假说,并在此基础上把“先经营性债务后金融性债务”嵌入优序融资理论,以此扩展修正西方财务学的优序融资理论(李心合,2014)。
五、管理学范式的财务学体系重构
(一)财务学体系建构路径与中国的现实选择
关于建构财务学体系的路径,本文已经总结出了三条:一是“金融市场现金流动论——经济学范式的财务学”。这是西方财务学的建构路径或模式,其逻辑框架是,依托金融市场,针对公司与金融市场之间的现金流动,用经济学范式,主要围绕投资决策、融资决策和股利决策的经济性分析,把财务学建设成为应用经济学的分支。二是“资金运动论——管理学范式的财务学”。这是转型前中国财务学体系的建构路径或模式,其逻辑框架是,依托以工业生产为中心的实体经济,针对企业资金运动,主要围绕资金运动的五环节,采用管理学范式,聚焦资金运动五环节的组织、计划、控制和分析等管理职能与方法,建构管理学立场的财务学体系。三是“财务活动——管理学学科属性——经济学范式的财务学体系设计”。这是转型后中国财务学的建构路径或模式,其逻辑框架是,针对企业财务活动,模仿西方财务学体系框架划分四模块,在内容和体系构造时充分吸收、借鉴作为经济学分支学科的西方财务学,而在学科归属问题上又坚持管理学科归属观。本文的分析已经表明,三种路径中,第一种和第三种都存在较大问题。
第一种路径存在的主要问题至少有四点:一是重金融市场轻商品市场、重资本经营轻商品经营、重虚拟经济轻实体经济,过度金融化的财务学设计,会导致资本资源的不合理配置,损害实体经济,使得产业与经济结构失衡。二是重经济分析轻流程管理、重决策分析轻全程管理,导致实践中财务管理的职能作用难以完整展现,财务管理在企业管理体系的中心地位难以充分体现。三是重企业的经济属性轻社会和政治属性、重微观利益轻宏观利益、重经济收益轻社会效益,与我国的国有企业(甚至民营企业)不适配。四是存在多种逻辑缺陷,处于严重的理论与实践的“两张皮”状态,财务学理论的解释力、预测力和指导力因此而被弱化,财务学体系的学术价值和实践价值因此而被降低。
第三种路径存在的问题主要有两点:一是财务学与经济形态的关系问题。中西财务学的历史发展给人产生一种错觉,转型前中国企业财务学是计划经济财务学,西方财务学所代表的是市场经济财务学,所以,在中国经济从计划经济走向市场经济之际,中国就应该放弃转型前以资金运动论为中心的财务学,去迎接、拥抱西方财务学。二是学科归属与体系结构的关系问题。学科归属决定学科体系框架,这个规律没有能够在第三条路径中遵循。学科归属系管理学,学科内容却是按照经济学的逻辑构造,学科内容与学科属性之间存在的逻辑不一致性,会大幅影响财务学体系构建的质量与效果。
排除第一和第三种路径,第二种路径虽然形成于中国计划经济时期,但却是重构中国社会主义市场经济条件下的企业财务学体系的首选。问题在于:计划经济时期提出并践行了几十年的资金运动论,还能否在转型后的市场经济背景下保留和坚守?
(二)坚守资金运动论与资金运动论的新解释
按照管理学范式建构中国自主的财务学体系,与把财务学的研究对象确认为资金运动直接相关。
历史地看,有关资本或资金运动的理论应该是很久以前就已提出。从“资本的生产运动”视角考察,19世纪马克思的《资本论》就揭示了资本不断运动并在运动中增殖的本质。在生产运动中,资本表现为不断的循环和扩大循环,资本在循环中从货币到商品再到更多的货币依次变换着自己的物质形态,形成资本的循环,终点不断成为 起点。
根据马克思的资本运动和资本循环理论,中国财务学者创造性地提出了财务学上的资金运动理论,并以资金运动论为中心建立管理学范式的财务学,这是中国财务界的贡献。问题是,这个贡献是在计划经济时期发生并持续的,是否会随计划经济退出历史舞台?针对这个问题,学界比较多的解释是把财务领域的资金运动论与计划经济捆绑一起,认为资金运动论是计划经济的产物,市场经济环境下,资金运动论的重要性已经降低了,甚至是不需要了,应随计划经济退出历史舞台。然而实际上,将资金运动理论应用于财务学领域虽发生在计划经济时期,但在逻辑上与计划经济并无必然的或直接的联系。无论是计划经济还是市场经济,只要有资本或资金,都必须在运动中实现价值创造,换句话说就是,资本或资金的天性就是运动,就是通过运动实现增殖。经济形态与资金运动论虽无内在逻辑联系,但是不同经济形态之下,资金运动的形式和内容都有差别。计划经济向市场经济转型,需要的不是决定资金运动论有无的问题,而是结合市场经济的内在要求以及科技和社会的发展,赋予资金运动论以新的内涵,对资金运动的形式和内容作出新的解释。
1.从形式上看,企业资金运动要突破资金对“物”的依附状态
论及企业资金运动的外在形式,在马克思撰写《资本论》的时代以及新中国成立以来财务与会计学界提出资金运动理论的时代,一个共同的特征,就是把资本作为一种依附于“物”的关系的运动来考察。此处“物”的概念是广义的,既包括资金的实物形态,也包括资金的货币形态等。工业化强化了企业资金运动与“物”的联系。伴随技术进步以及知识经济、数字经济的出现,资金运动的外在表现形式出现两个重大变化:一是“物”的形态不断衍生,特别是“物”的货币形态即金融资产或金融工具不断创新。历史地看,原生的,也是最基础的金融资产是现金和存款,习惯上被称为货币资产。金融资产在经济发展的历史进程中不断派生出新的形态,形成多种类型的“金融工具”,先是票据、股票和债券等“基础金融工具”,后来逐渐产生金融期货、远期、期权和互换或掉期等多种“衍生金融工具”。二是非“物”形态的资产不断涌现。伴随科技进步和社会发展,非“物”形态的无形资产、生态资产、数据资产等不断涌现出来,并且这些非“物”形态的资产对企业和社会发展的贡献越来越大。
2.从内容上看,市场经济推动企业资金运动的机制市场化、形态复杂化、关系网络化
计划经济时期,企业资金运动形态、结构及其管理方式单一:(1)资金运动形态单一。以工业企业为研究对象,“五环节论”针对的就是工业企业的资金运动,这与计划经济时期实行重工业优先发展战略有关。(2)融资渠道单一。没有金融市场,企业资金来源渠道是单一化的财政预算拨款。(3)投资方式单一。主要是企业内部生产性为主的固定资产投资。(4)利润分配方式单一。企业利润全额上缴、统收统支。(5)资金运动管理方式单一。实行统一的计划和预算管理。
市场化改革和市场经济转型不仅使企业资金运动机制市场化,更重要的是使资金运动形态、结构和内容及利益关系复杂化。主要表现为:
一是资金运动机制市场化。资金运动既是资金资源配置的过程,又是资金实现增值的过程。决定资金运动流量和存量的机制或方式有计划和市场两种。计划经济时期起决定性作用的是国民经济计划及分解落实的企业计划,从资金来源或投入到资金使用再到资金退出,都是采用财务收支计划管理的。市场经济下,决定资金运动各个环节的是市场机制,就是让供求、价格和竞争等机制决定资金的流量和存量。
二是资金运动形态多元化。市场经济推动市场体系的多样化发展,进而使企业资金运动形态、结构和内容变得更加复杂。首先,面对多样化市场与多样化经营,企业资金运动形态不再局限于工业企业五环节形态的资金运动,商品经营、服务经营和资本经营中的资金运动形态存在重大差别。其次,金融机构体系、金融市场体系和金融工具体系的多样化发展,使企业投融资渠道和方式更加多元、复杂。以融资为例,实践中企业融资方式有上市融资、发行债券融资、股票质押融资、资产证券化融资、私募融资、融资租赁、配资融资、项目融资、互联网融资、商业信用融资、金融贷款融资、信托融资、内部融资等,已经大大超出教科书中的融资范围。
三是资金运动关系网络化。资本或资金运动在形式上表现为依照一定的规律变换资金的不同形态,实质则是各种利益关系的调整与平衡。资金运动过程涉及多方利益关系,学界通常把这种利益关系称为“财务关系”。企业财务关系的形成,是基于资金运动的过程,是要素贡献与要素回报、价值创造与价值分配相结合的过程。无论是计划经济还是市场经济,企业的生存和发展都需要多种要素投入,每种要素都是资本的存在形态。现实地看,资本或资金是带来“增殖”的价值,这样,每种要素提供者都会在公司价值创造中作出贡献,自然应该分享所创造的价值,谋求合理的要素回报。与计划经济比较,市场经济条件下企业财务关系的特点在于:关系以市场的方式建立、巩固和持续;多元化、多层次的市场体系造就了类型繁多、内容复杂、方式多样的财务关系;关系的连接方式以纵横交错的网络化方式取代计划经济时期的纵向垂直的线性方式。市场体系越多元,市场机制越健全,资金运动过程呈现的财务关系网络化程度也越高。
既然经济转型使资金运动形式与内容都呈现多样化的新格局,那对资金运动理论的解释,无论是运作形式还是内容,都不能再固守单一视角,应当多视角理解资金运动理论。
(三)财务学科归属观与财务学整体框架分析
坚守资金运动论,要求学界按管理学归属观重构与市场经济相匹配的财务学新体系。
公司财务的性质和功能不受财务学科归属的影响。不管我们把财务学归属于哪个学科,其基本性质和功能都是资本或资金的有效配置。但在财务性质与功能既定的前提下,财务学科的框架和内容则取决于学科归属观的选择。图1描述了财务学的整体框架,表7概括了两种学科归属观的财务学框架结构的差别。从中可以看出,在财务性质既定的前提下,学科归属观的差异直接影响学科整体框架中的每一个理论要素的内涵,并且也影响财务学基本内容和方法体系的构造。

1.财务目标(为谁管理)
目标函数的设置既受企业制度因素的影响,亦体现学科归属观的差异。目标函数回答“为谁的利益服务”,综观国内外的相关文献,答案主要有四种,即股东利益论、共同利益论、公共利益论和公司利益论。西方财务学界普遍认可和选择股东利益论,其背后的主导因素是股东至上的西方资本主义制度(李心合,2021)和经济学科归属观。支撑财务学上“股东财富最大化”的理论前提或基本假设,包括微观性、非实体性、经济性、盈利性、一致性和社会成本为零等(李心合,2021),其实都是西方经济学界普遍认可并用于支持西方主流经济学的基本概念。一旦转变财务学的学科归属观,用管理学范式重构财务学体系,这些概念中的部分概念便不再适用,并且相应的目标函数也必须作出修正和调整。在经济学上,企业或公司不是一个实体,企业只是一种生产函数或一组契约关系的连接点,既然企业或公司不是一个实体,那它就不存在自身的利益或价值,用代理理论经典文献的话说,就是“企业视为一组个人间契约关系的连接可以使这样一种观点得以澄清,即用提出诸如‘企业的目标函数是什么’或‘企业是否有社会责任’这类问题来暗示企业的人格化是种严重的错误”(詹森和麦克林,1998)。与经济学不同的是,管理学客观上把企业作为独立的市场主体或经济实体,面对企业内外的各种经济利益主体,管理者必须正视现实,不能只考虑股东利益,应把股东利益、相关者共同利益和社会公共利益等全部纳入目标函数,而能够胜任这一任务的目标函数只能是“公司利益(价值)最大化”。此处所说“公司价值”,特指企业创造的新财富(V+M),很明显,公司价值体现的是企业为所有利益相关方创造的新财富。企业股东利益、非股东的其他相关者的利益及社会公共利益,所有这些利益都内含在企业作为独立法人实体的“公司利益”之中(李心合,2022)。
2.财务对象(管理什么)
按照管理学归属观构建的企业财务学,关注的是以社会主义市场经济为背景,包括“企业与金融市场之间的现金流动”在内,由各种业务经营引起的资金运动全过程、全形态和全结果。实际上,中式的资金运动论与西式的金融市场现金流动论并非对立关系,而是包含与被包含的关系。这也说明,按管理学的逻辑重构财务学理论体系,并非是排斥和抛弃经济学意义的财务学体系。实际上,管理的重心在决策,而决策就需要对决策方案进行经济性分析,决策的经济性分析是决策管理的重要内容。财务学体系重构的重要内容之一就是把经济学意义的“三类决策”分析作为“三类决策”管理的重要内容纳入管理学意义的财务学体系。
3.财务工具(怎样管理)
经济学立场的西方财务学,“财务工具箱”里配备有四项工具,即报表与比率、现值、风险报酬模型和期权定价模型,其功能是用于决策的经济性分析。管理学意义的财务学,所要配备的财务管理工具远不止这四项,在更广泛的意义上涉及到财务管理的职能、机制、流程、方法、技术和规范等。
4.财务假设(逻辑前提)
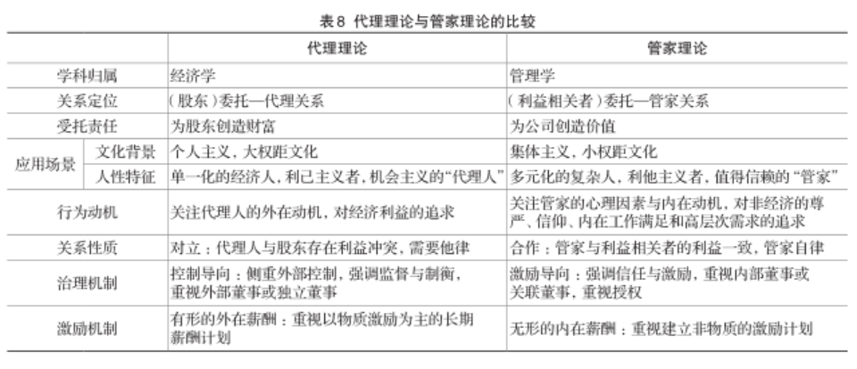
目标函数、对象设定和工具设置,都需要一些基本概念作为逻辑前提,学科归属观不同,则基础性假设就不能划上等号。以人性假设为例,若按照经济学归属观构建财务学,会把“人”都当成拜金的、自私的、懒惰的、冷漠无情的、孤独寂寞的、投机取巧的“经济人”,管理学虽然也认同人的经济属性或“经济人”,但不限于此,管理学更关注的是现实人的多样化属性,诸如自我管理、自我实现、多层次需求等。人性假设是人文社会科学研究和体系构造的基本前提与核心概念,经济学对人性单一化、极端化的假设,与管理学多样化、灵活性的人性假设存在的重大差别,必定会极大地影响财务学的体系构造。以代理理论与管家理论的选择为例,经济学归属观认可代理理论,是因为代理理论以经济人假设为基础。基于人性的多样化考虑,管理学需要但不局限于代理理论,20世纪90年代发展起来的,以合作、利他为特征的管家理论在管理学中也展现出不可替代的解释力。表8对代理理论与管家理论作了比较,从中可以看出管家理论在管理学中的重要作用。

(四)基于资金运动论和管理学归属观的财务学内容与方法体系
西方财务学按照经济学范式建构其内容和方法体系,将公司财务的内容确定为“三类决策”或“四个模块”,并配备一个装有“四把工具”的“财务工具箱”,用于支持公司投融资决策的经济性分析。这些内容和工具包括在按照管理学归属观构造的财务学体系之中,但按管理学归属观构造的财务学体系的内容更加广泛,方法和工具也更加多样。
1.关于财务管理内容
界定财务的内容、职能和功能,应有适当的理论支持。实际上,财务管理是对企业资金运动的管理,财务管理的内容应当全覆盖资金运动的各种形态、各个阶段和各项结果。而且,资金运动是一种价值运动,在多数情况下,价值运动与使用价值运动、财务与业务是结合在一起进行的。因此,资金运动可以进一步区分为原生性活动与衍生性活动,相应的对资金运动的管理也就可以划分为原生性活动管理和衍生性活动管理。
第一,资金运动原生性活动管理。资金运动按经营类型和运动形态分为两种类型,即商品经营(或实体经济)的资金运动和资本经营(或虚拟经济)的资金运动,将资金运动具体化并转化为财务管理的内容又有过程具体化和结果具体化两种路径:一是过程具体化路径。商品经营以制造业为核心或代表性业务,商品经营资金运动的主要内容可以沿用先前的“五环节论”具体化为资金筹集、资金使用、资金耗费、资金收回和资金分配,对应的财务管理内容包括资金筹集管理、资金使用管理、资金耗费管理、资金收回管理和资金分配管理。资本经营以资本市场运营为核心或代表性业务,资本经营资金运动的主要内容可以借鉴西方财务学的相关理论具体化为投资活动、融资活动和收益分配活动,对应的财务管理内容包括投资管理、融资管理和收益分配管理。二是结果具体化路径。企业的资金运动,不管是基于商品经营还是基于资本经营,其结果的数据都内含在财务报表之中,财务报表其实就是资金运动结果的定量化、综合化反映。如此,从结果方面看,财务管理应当覆盖四张财务报表的全部内容,包括资产管理(资产负债表左边管理)、权益管理(资产负债表右边管理)、收益管理或利润管理(利润表管理)、现金流量管理(现金流量表管理)四大模块。至于股东权益增加变动表的管理,已经内含在权益管理之中了。四大模块与西方财务教科书中常见的“三大决策”的关系是:投资决策内含在资产管理之中,融资决策包括在权益管理之内,股利决策属于利润管理的一项内容。
第二,资金运动衍生性活动管理。在持续发展假设的基础上,原生性的财务活动(资金运动)派生出来的衍生性财务活动及其管理至少包括三个模块:一是财务风险及其管理。其内容覆盖能够通过财务报表反映出来的各类整体性经济风险及其管理,具体包括战略风险及其管理、市场风险及其管理、运营风险及其管理、债务风险及其管理、税务风险及其管理等(李心合,2017)。二是财务支持网络及其管理。实际上就是计划经济时期的财务关系及其管理,不同点在于“财务关系”是线性的、简单化的,而本文使用的财务支持网络具有网络性和复杂性。三是业财融合和业财协同及其管理。在“大财务观”②的基础上,把信息层面的“业财融合”与管理层面的“业财协同”适当分离并分别建立理论。
为整合过程具体化和结果具体化两种原生性财务活动路径及衍生性财务活动路径,本文从财务对象(资金运动)具体化的角度,把财务管理的基本内容整合设置为七个模块,每个模块的主要内容见表9。对比之下,本文提出的七大模块的范围要比西方财务学的“三类决策”或“四个模块”大得多,大大扩展了公司财务或财务管理的内容,这样的扩展可以使财务管理的内容更贴近财务管理现实。

2.关于财务管理职能
管理职能是管理学研究的重要内容。在管理学上,任何部门的管理职能都按照职权性质、设置方式、决策角色、责任承担等因素而被划分为直线职能与参谋职能两类。其中,直线职能按照业务性质应由本部门主管,具有决策权和指挥权,可以自上而下下达命令和直接控制;参谋职能不由本部门主管,因此也不具有决策权和指挥权,只有参谋、建议和监督的权力。财务上直线职能就是对企业资金运动的全过程进行财务组织、财务决策、财务预算、财务控制、财务报告、财务分析、财务评价等具体职能;参谋职能是财务支持、参与、服务业务的管理,通常称为业财融合或业财协同。从实践看,财务活动以资金运动为主要内容,与业务活动密切相关,财务活动与业务活动原本就是一枚硬币的两个面,需要在“分”的基础上进行融合或协同,以充分发挥财务在信息和管理上对业务的服务和支持作用,提升企业价值创造能力。
3.关于财务管理机制
“机制”一词最早源于希腊文,原指机器的构造和工作原理。随着语义的扩展,“机制”被引入企业管理学领域,形成了“管理机制”一词,其含义是指企业有机体内各构成要素之间相互联系和作用的关系与方式。主要的企业财务管理机制包括财务组织机制、财务决策机制和财务制衡机制等。
第一,组织机制。如同管理学的领导权变理论,不存在绝对最佳的财务组织机制或方式。实践中,财务管理组织的效果取决于其分散与集中模式的选择,及其所处具体情境或环境因素的相互作用和有效组合。受新一代信息技术的影响和推动,财务管理组织中集中化组织模式的影响力和趋向显著增强,财务共享和司库建设的广泛应用就是最好的例证。因此,财务的组织机制理论尚需要改进。具体到操作层面,哪些财务事项集中、集中的程度和方式、集中与分散如何搭配、共享和司库的效果是否存在被夸张等问题,需要结合企业或行业的具体情境进行研究。
第二,决策机制。西方有“管理就是决策”的提法,足以看出西方学界对于决策问题的重视。决策不仅需要标准、模型和方法,还需要机制和流程。决策机制的设计必须综合考虑集体决策与个人决策,以及所处环境因素对二者组合方式的影响。决策机制理论应当明确财务领域集体决策与个人决策如何分工、决策权限如何划分、决策机构如何设置、决策程序如何设计、决策方式如何选择、决策效果如何保证等问题。
第三,制衡机制。财务因其与“钱(或资金)”(大财务观下还与“信息或数据”)有着直接且特殊的关系,成为企业风险最大的职能之一,财务制衡机制的构造因此亦成为公司治理和管理中最受重视的领域之一,正如公司法规定的必须提交董事会决策的事项范围中,财务相关的事项占据绝对的主体或主导地位。公司治理需要研究和解决的首要问题是治理模式的选择问题。普遍认为,国际上主要存在两种公司治理模式:一种是股东主导的单边治理模式(美英为代表),另一种是利益相关者共同治理模式(德日为代表)。然而实际上,在中国国民经济体系中居主导地位的国有企业,采用的治理模式则是特殊的第三种模式——协同治理模式。协同治理与共同治理的主要差别在于:共同治理的决策主体单一(如日本公司的董事会和德国公司的监事会)而构成多元(如德国的劳资共决),但协同治理下内外决策主体多元,仅内部决策主体就有党委(或党组)、董事会和总经理办公会(非法定机构但事实存在)等,多元决策主体之间需要分工与协同。研究国有企业的财务制衡机制,有必要重点关注在协同治理模式下,公司内外财务决策主体及财务决策分工、各财务决策主体之间协同与制衡机制设计、党委(或党组)及其他党组织形式在财务制衡中的作用、以分权和分责为内容的分离式制衡机制的构造、以不相容职务分离为主要内容的内部牵制机制的设计、以集体决策为主要形式的合作式制衡机制的建设、大财务监督体系的构建等。具体地,构造国有企业的财务制衡机制,至少有以下几点值得注意:一是体现党的领导地位,确保党对财务决策的有效管理与监督;二是财务决策的分工、协同与制衡机制设计必须符合“三重一大”管理制度的要求;三是重视政府和国资机构对企业内部财务决策的制衡作用及其实现方式;四是鉴于公司内外治理主体多元,应当进行适当整合,比如建立大监督体系等。
4.关于财务管理流程
“重分析轻流程”,是经济学意义的财务学的通病。管理需要流程,不同财务事项有不同的财务管理流程,转换财务学的学科归属,构建管理学意义的财务学,必须研究建立财务管理流程理论,重点解决财务流程结构、财务流程分析和财务流程再造等问题。
第一,财务流程结构。一般认为,流程是若干活动的集合,由活动、活动实施主体、活动间关系或连接方式、活动实现方式、痕迹或信息等要素组成。财务流程理论应当研究明确:纳入财务流程管理的财务事项有哪些、财务“活动”如何分类和设置、活动实施主体如何安排、活动间的关系或连接方式如何选择、活动采用何种方式实施、应该留下什么痕迹或生成哪些信息、财务流程与业务流程如何融合或协同等。
第二,财务流程分析。流程分析是流程设置或再造的重要环节。流程分析包括整体分析和要素分析两种基本类型。其中,整体分析是从整体上认识和把握财务流程的必要性、合规性、风险性、效率性和经济性,明确流程是否有单独存在的必要、是否依法合规、是否能够有效地控制风险、是否有利于平衡控制与效率的关系、是否有利于降低成本等;要素分析针对流程要素是否有缺位的活动需要补充、是否有多余的活动需要删除、是否有需要整合或分拆的活动、活动间的连接方式和顺序是否合理、活动的实施主体安排是否适当、活动生成的信息是否能够满足相关方的信息需求等。流程分析的目的是发现现有财务流程存在的问题或缺陷,为再造和优化流程创造条件。
第三,财务流程再造。流程应持续变革和优化,这就需要进行流程再造。流程再造是针对流程分析中发现的问题和缺陷进行的流程改进和优化,应当体现战略导向、风险导向和问题导向。流程再造需要五个前置性条件——战略规划、管控模式、组织架构、授权体系和信息化体系。流程再造不能片面追求简单化,应当有效平衡控制与效率的关系。此外,要区别法定活动与自定活动、通用活动与专用活动,法定活动不可删除,通用活动也不可以随意删除。
② 在市场化改革的推动下,计划经济时代就存在的“大财务观”已被上世纪90年代以来出现的“财务与会计平行观”取代,财务与会计被视为是两个性质不同的工作、概念和学科。但在信息化和数字化的推动下,二者重新走到一起,以“大财务”的身份出现在企业运营体系中。借助“大财务体系”,以共享数据为基础,通过财务数据与业务数据的有效整合,以及财务的价值驱动与战略导向等工作机制,引领并整合财务与业务系统,实现战略导向的财务与业务的融合化和协同化运行,持续为公司创造价值,确保企业能够长期生存和持续发展。
主要参考文献
[1] 爱斯华斯·达莫德伦. 公司财务:理论与实务[M]. 北京:中国人民大学出版社,2001.
[2] 彼得·阿特勒尔. 财务管理基础[M]. 北京:机械工业出版社,2004.
[3] 郭复初. 新中国七十年财务理论创新与学科发展[J]. 财务研究,2019,(6):3-14.
[4] 李心合. 利益相关者财务论——新制度主义与财务学的互动与发展[M]. 北京:中国财政经济出版社,2003.
[5] 李心合. 公司财务理论创新的基础与路径[J]. 财务研究,2019,(1):4-12.
[6] 李心合. 企业真实财务风险水平衡量研究[J]. 财务研究,2021,(2):3-14.
[7] 李心合. 主流企业财务目标函数解析与国有企业财务目标函数重构[J]. 财会月刊,2021,(16):14-20.
[8] 李心合,王亚星,叶玲. 债务异质性假说与资本结构选择理论的新解释[J]. 会计研究,2014,(12):3-10.
[9] 李心合,周灿. 企业生存的意义:从股东利益理论到公司利益理论[J]. 财务研究,2022,(6):3-13.
[10] 迈克尔·C.詹森,威廉·H.麦克林. 公司理论:管理行为、代理成本和所有权结构[C]//资本结构理论研究译文集. 上海:上海人民出版社,2003.
[11] 乔治·斯蒂纳,约翰·斯蒂纳. 企业、政府与社会[M]. 北京:华夏出版社,2002.
[12] 沈艺峰,沈洪涛. 公司财务理论主流[M]. 大连:东北财经大学出版社,2004.
[13] 托马斯·E.科普兰,弗莱德·威斯顿. 财务理论与公司政策[M]. 大连:东北财经大学出版社,2003.
[14] 王斌. 公司财务理论[M]. 北京:清华大学出版社,2015.
[15] 王化成. 财务管理理论结构[M]. 北京:中国人民大学出版社,2006.
[16] 威廉·L.麦金森. 公司财务理论[M]. 大连:东北财经大学出版社,2002.
附件下载:相关推荐
主办单位:中国财政杂志社
地址:中国北京海淀区万寿路西街甲11号院3号楼 邮编:100036 互联网新闻信息服务许可证:10120240014 投诉举报电话:010-88227120
京ICP备19047955号
京公网安备 11010802030967号网络出版服务许可证:(署)网出证(京)字第317号
投约稿系统升级改造公告
各位用户:
为带给您更好使用体验,近期我们将对投约稿系统进行整体升级改造,在此期间投约稿系统暂停访问,您可直接投至编辑部如下邮箱。
中国财政:csf187@263.net,联系电话:010-88227058
财务与会计:cwykj187@126.com,联系电话:010-88227071
财务研究:cwyj187@126.com,联系电话:010-88227072
技术服务电话:010-88227120
给您造成的不便敬请谅解。
中国财政杂志社
2023年11月
京公网安备 11010802030967号
互联网新闻信息服务许可证:10120240014
网络出版服务许可证:(署)网出证(京)字第317号

